Index

Abstract

The stress and difficult experience undergone by the old aged and disabled persons in manually operating their home appliances is a major concern in this present day of rising burglary and other insecurities in Nigeria. In this study, simulation an implementation of a Bluetooth wireless home automation system was carried out using a microcontroller. The design comprised an Arduino ATmega328 microcontroller board, Bluetooth module (HC-06), and Massachusetts Institute of Technology (MIT) App Inventor 2 for android. The Arduino was programmed with C++ programming language by using Integrated Development Environment (IDE). Relays and Triacs were used for the switching mechanism. The software design was achieved using Proteus 8.0, while the hardware prototype was constructed on a Vero board and a performance analysis of the designed circuit was carried out. Result shows that, once the system is connected, the user can controls his electrical appliances by switching them ON and OFF using either the android app Bluetooth module, the IR remote control or the push button on the device. The system application is easy to use, user friendly and convenient to operate via any of the provided alternatives. The Bluetooth wireless home automation system makes life easier for the home owners especially the old aged and disables and prevent energy wastage. With addition of biometrics, it can also prevent unauthorized access to homes and thereby reduce the case of burglary and other insecurity treats at homes.

Keywords: Arduino microcontroller , Bluetooth application, Home automation, Proteus 8.0, Switches, Ultrasonic sensor, Wireless technology.

Received: 15 July 2022 / Revised: 1 September 2022 / Accepted: 19 September 2022 / Published: 3 October 2022

Contribution/ Originality

The authors successfully implemented a robust and user-friendly home automation system, which combines the Bluetooth low energy wireless system, infrared remote control system and push button, using an Arduino Nano ATmega328 microcontroller. With these options, users can enjoy additional comfort, while at the same time save energy.

1. INTRODUCTION

The stress and difficult experience that the old aged and disabled persons go though in manually operating their home appliances, security gate and doors is a major concern in this present day of rising burglary, insurgency and other insecurities in Nigeria, which makes home automation (HA) an essential [1]. Home automation usually refers to the automatic control of electronic devices in the homes [2]. These devices are usually connected to the internet, which allows them to be controlled remotely in such a way that these devices can trigger one another via app or voice assistant so one doesn’t have to control them manually. The user can control the equipment connected to the HA system by using a Smartphone, a tablet or a personal computer, locally or through the Internet [3]. For instance, lights can be scheduled so to turn OFF when the homeowner goes to sleep or a thermostat can be programmed to turn ON the A/C for some few minutes before the homeowner returns home from work so that he doesn’t have to return to a stuffy house [4]. Smart houses use home automation systems where the homeowner or pre-defined algorithms, controls home equipment (lighting, air-conditioning, home appliances, door locks, etc.), based on monitored home variable parameters (temperature, light intensity, humidity, intrusion, etc.), as such helps to improve comfort, security and energy efficiency at home [5]. There is no doubt, home automation makes life more convenient and even lead to greater safety with Internet of Things devices like security cameras and other electronic security systems.

Energy efficiency management is a more recent add-on to home automation systems which permits to reduce end-user’s costs attained by optimize consumption and by using periods of lower electricity tariffs [5]. For example, to optimize consumption, lights turn ON if sensor detects the presence of a person in a room, and switches OFF when the person leaves the room, or light switch ON/OFF based on the sunlight sensed by a sensor. Reduction of costs by using lower tariffs means to turn ON for instance a washing machine, only when electricity cost is low [6]. The energy management system, being aware of the electricity price and considering preferences and priorities specified by the homeowner, controls the electricity usage, by scheduling the use of home electrical appliances during the day (peak period) through a smart meter because consumption is more uniformly distributed at that time. To do this, the main controller, the electrical appliances, the sensors and the smart meter must exchange information via wired or wireless technologies [7]. Power Line Communication (PLC), that uses the electric wiring to communicate, and short wireless technologies, such as Wi-Fi, Bluetooth, ZigBee and Z-Wave are good candidates because they avoid new cables [8]. Bluetooth Low Energy (BLE), an upgrade of Bluetooth classic, designed to reduce power consumption is proposed in this work due to its low power consumption, low cost and it is general availability in tablets and smart phones, which can be easily used to control and monitor all the system [9]. In view of the above, the objective of this study is to simulate and implement a Bluetooth low energy wireless home automation system using a microcontroller.

2. MATERIALS AND METHODS

2.1. Materials

Some of the major materials and their specifications that were used for the construction of the system includes Arduino Nano Atmel ATmega328P microcontroller, IC7805 Voltage regulator, BC547BP Transistor, DT830D digital Multimeter, GL12 175 x 67 x 8mm bread board, Proteus design suit 8.0, Arduino Nano board, Subscriber Identity Module (SIM800L), Global System for Mobile Communications (GSM) modem, 5v/500Am Step down transformer with 2200µ/35v Capacitors, 12Vdc, 20Amp Relay driver, Active IR remote sensor, IR remote control and assorted resistors and capacitor types.

2.2. Methods

The method adopted for the development of a Bluetooth home automation system is in three (3) parts including software implementation which involves simulation of the circuit, hardware implementation which is the construction of the prototype and testing of the system to ensure optimum functionality. The implementation was carried out according to the block diagram as shown in Figure 1.

Stage 1: Bluetooth Transceiver: Generally, a transceiver is a device that is able to both transmit and receive information through a transmission medium. It is a combination of a transmitter and a receiver, hence the name transceiver. Transmission is usually accomplished via radio waves, but communications satellites, wired connection, and optical fiber systems can also be used. The Bluetooth Radio Frequency (RF) transceivers operate in the unlicensed ISM band centered at 2.4GHz (same range as microwaves & Wi-Fi).

Figure 1. Block diagram of Bluetooth wireless home automation system.

The core system employs a frequency-hopping transceiver to combat interference and fading. It acts as a bridge between the mobile and audio system, playing music wirelessly on the A/V receiver [10]. The Bluetooth Module is a low-power embedded Bluetooth v2.0+EDR module with a built-in high-output antenna for data communication with a transmission power of up to +8dBm and receiver sensibility of down to -83dBm combined with low power consumption [11]. The Bluetooth transceiver circuit is shown in Figure 2.

Figure 2. Circuit diagram of the Bluetooth module [11].

Stage 2: Microcontroller Unit: A microcontroller is a small computer on a single metal-oxide-semiconductor (MOS) integrated circuit (IC) chip. It contains one or more Central Processing Unit (CPUs) (processor Cores) along with memory and programmable input/output peripherals. The Arduino Nano based on Atmel ATmega328P was used in this work. It is a 32K 8-bit microcontroller based on the Automatic Voltage Regulator (AVR) architecture. Many instructions are executed in a single clock cycle providing a throughput of almost 20MIPS (Million Instructions per Second) at 20MHz. The ATmega328-PU comes in a Plastic Dual In-line Package (PDIP) 28 pin package and is suitable for use on our 28pin AVR Development Board [8, 12, 13]. Unlike a computer that is designed to perform general tasks, microcontrollers are meant to perform only the specific tasks and these tasks are stored in the ROM (Read Only Memory) and never change. ROM allows microcontrollers to know that certain actions should trigger particular responses [8, 13]. For instance, ROM allows TV’s microcontroller to know that pressing a channel button should change the display on the screen. Also, switching the AC off automatically when the room temperature drops to a certain defined limit and against turning it ON when the temperature rises above the defined limit. The microcontroller circuit is shown in Figure 3.

Figure 3. Microcontroller circuit unit.

Stage 3: Relay Driver Unit: A relay driver 1C is an electro-magnetic switch that is usually used whenever we want to use a low voltage circuit to switch a light bulb ON and OFF which is connected to 220V mains supply. Generally, relays are electric switches that use electromagnetism to convert small electrical stimuli into larger currents and these conversions occur when electrical inputs activate electromagnets to either form or break existing circuits. In this study, a 12VDC, 20AMP electro-mechanical relay is used because of its high reliability. Its control energy required is much lower than the output operational lifetime since it has no moving parts. The relay driver circuit is shown in Figure 4.

Figure 4. The relay driver circuit.

Stage 4: Power supply: A power supply is an electrical device that supplies electric power to an electrical load. The primary function of a power supply is to convert electric current from a source to the actual correct voltage, current and frequency to power a load [14]. In this work, a 20V alternating current (AC) power supply is used to supply the alternate current to the 220V load and a 6V/12V DC power supply to power the microcontroller unit. It consists of a 12V battery, D1 diode, switch, 7805 voltage regulator, and capacitors C1 to C5. It is designed to supply an uninterrupted AC to a 20V AC load after it converts the input voltage 6V/12V to a higher AC voltage of 220V with the help of a transformer and filter. The oscillator stage is powered directly from the battery. A step down transformer 220/12V was used and rectified using a bridge rectifier for monitoring 220V AC power supply. A filtering capacitor was connected across the output for effective power output. The circuit diagram for the power supply unit is shown in Figure 5 . The capacitance of the capacitor can be calculated as:

                                                                         (1)


Where, C = Capacitance of the capacitor, I = Output current of the 7805 voltage regulator, V = Output voltage of the 7805 voltage regulator.

Figure 5. 12V/5V power supply unit for BLE home automation system.

The Bridge Rectifier used is a KPB206 full bridge rectifier, and for the filtering capacitor we have:

Where, Vp = peak voltage and Vrms = the root mean square value of the voltage.

Stage 5: IR Remote Sensor: An infrared (IR) sensor is an electronic device that measures and detects infrared radiation in its surrounding environment [15]. IR is invisible to the human eye, as its wavelength is longer than that of visible light even though it is on the same electromagnetic spectrum [16]. There are two types: active and passive but in this study, an active sensor was used because it is a transmitter and receiver pair which can both emit and detect infrared radiation. The proposed IR remote sensor unit is built in such a way that it can be operated in three different ways: by the use of software application on the android smart phone or by using an IR remote control and a keypad will be built with the device. The use of the two alternatives of IR remote control and the inbuilt keypad is to enable the homeowner to operate the device in case of theft or misplacement of the android smartphone. The infrared remote sensor showing the transmitter and receiver circuits is shown in Figure 6 .

Stage 6: IR Remote Control: IR remote control is a handheld, wireless device used to control any device remotely within a confined place using light signals in the infrared range [15]. All functions of an IR remote control are coded and it uses very low data rates, typically not more than 1000 bit/sec. It will send a different code for each function on the Television (TV), digital versatile disc (DVD), Audio/Video receiver (AVR), signals boxes etc. The IR wavelengths ranges from 0.75µm to 1000µm and the spectrum can be divided into three regions such as near-infrared from 0.75 – 3µm, mid-infrared from 3 to 6µm, and far-infrared higher than 6µm [17]. The 555 Timer IC operates in an Astable mode which generates the continuous pulses of the frequency. As the switch is pressed, the connection between an IR Light Emitting Diode (LED) and the 555 timer IC closes. Then the IR LED emits the light of some frequency which is detected by the IR receiver and demodulates the signal. Normally an output of the IR receiver is high as it detects the signal its output becomes low. The transmitter is connected to the PNP transistor which then turns ON the transistor which turns the LED ON [16].

Figure 6. Infrared remote sensor circuit [16].

2.2.1. Software Design Method

The software design for the system involves simulation, flow chart, algorithm, and choice of programming language.

2.2.1.1. Simulation Method

The simulation of the Bluetooth low energy wireless home automated system was carried out in stages according to the block diagram in Figure 1. The circuit was simulated using Proteus ver8.0 software.

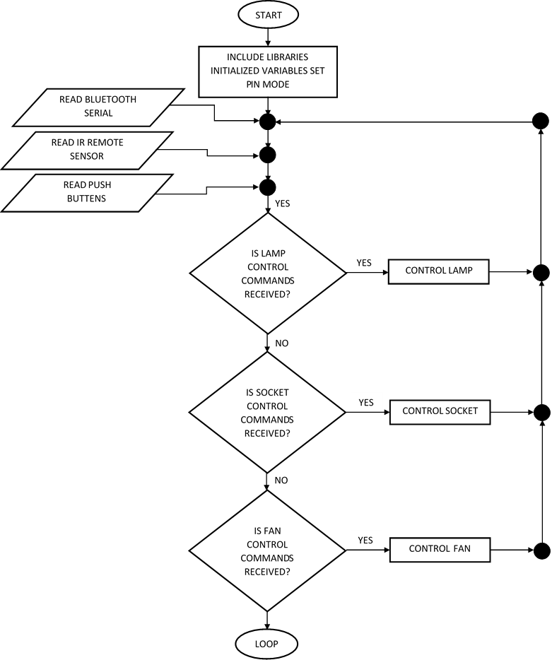
2.2.1.2 The Flowchart

The flowchart for the Bluetooth low energy wireless home automated system is shown in Figure 7.

2.2.1.3. The Algorithm

The algorithm that explains the flowchart for the Bluetooth low energy wireless home automated system can be explained as follows:

1. Start.
2. Initialized variables and set in pin modes from libraries.
3. Read Bluetooth serial.
4. Read IR remote sensor.
5. Read push buttons.
6. Is fan commands received from Bluetooth?
7. If yes, set fan speed.
8. Is fan commands received from IR remote sensor?
9. If yes, set fan speed.
10. Is fan commands received from push buttons?
11. If yes, set fan speed.
12. Is lamp commands received from Bluetooth?
13. If yes, control lamp.
14. Is lamp commands received from IR remote sensor?
15. If yes, control lamp.
16. Is lamp commands received from push buttons?
17. If yes, control lamp.
18. Is socket commands received from Bluetooth?
19. If yes, control socket.
20. Is socket commands received from IR remote sensor?
21. If yes, control socket.
22. Is socket commands received from push buttons?
23. If yes, control socket.
24. If all commands are no, then.
25. Loop.

Figure 7. Flowchart for Bluetooth low energy home automation system.

2.2.1.4. Choice of Programming Language

The programming language that must be available on wide set of platforms, exist free implementations of choosing language, widely accepted and availability of compilers producing highly optimized code needed. These may be Java, C, C++, Embedded C, etc. [18]. For this work implementation Embedded C language has been used in favor of others, since MC Programming Language: Embedded C is the most widely used programming language for embedded processors/controllers. Assembly is also used but mainly to implement those portions of the code where very high timing accuracy, code size efficiency, etc. are prime requirements. Embedded C is perhaps the most popular languages among Embedded Programmers due to its efficiency, less development time and portability.

2.2.2. Construction Method

The construction is to convert the circuit diagram on paper into a real, workable electrical device according to the design specification. The construction was carried out in two parts.

2.2.3. Output Testing Method

Various tests were performed on every component prior to construction/mounting them on the Vero board to ensure proper functionality of the device. It was also carried out after construction to verify correctness of the constructed system. To evaluate a system or its component(s) is to ascertain whether or not, the specified requirements are satisfied. That is to identify any gaps, errors or missing requirements in contrary to the actual requirements. Software test was carried out during design simulation; Electrical test was also applied to hardware as a defective measure and verified for corrective measure as well. This involves continuity test, power ‘ON’ test and I/O section assembling and testing.

2.2.3.1. Continuity Testing Method

This was employed to verify whether current flows in a complete circuit, to ascertaining the circuit free from any electrical open paths resulting from poor soldering, wrong and rough handling of the Vero board, improper usage of the soldering iron, component failures, as well as, presence of bugs in the circuit diagram. In this work, this test was performed using a multi meter. The meter kept in buzzer mode and connected its ground terminal to the ground, then connected both the terminals across the path that needs to be checked, so that it makes a beep sound if there was continuation.

2.2.3.2. Power ‘on’ Test Method

This test was carried out to ascertain that the voltage at different terminals was according to the requirement. It was carried out without microcontroller to protect the controller from damage by any excessive voltage. A multi meter was set in voltage mode, initially; the output of the battery was checked to ascertain the present of 12Vdc, and apply this voltage to the voltage regulator which serves as its input. The input and output to the voltage regulator were checked and make sure obtained 12Vdc input and 5Vdc output. This 5Vdc output was given to the microcontrollers’ 40th pin, the voltage level at 40th pin and the other terminals were also checked, making sure they met specified requirement since same 5Vdc voltage common collector (VCC) was used for other ICs in this system.

2.2.3.3. I/O Section Assembling and Testing Method

Starting with the mounting of output side components, input power at the input point of components/sockets like Transistor, L293d, etc. were checked then carried out continuity test without applying power to make sure no discontinuity is found. If a discontinuity is found, then we have to correct it by soldering a jumper wire between the discontinuity points. Power on test carried out from the output side and checked that functioning was proper of the output device. Then the power supply was removed and proceeds to assemble the input side components. Similarly, the input side components approaching from output side to input side were assembled with step by step testing procedure as mentioned.

3. RESULTS

3.1. Software Implementation

Software implementation involves circuit simulation on Proteus 8.0. Figure 8 shows the output of the simulated general circuit of the Bluetooth low energy home automation system.

Figure 8. General circuit diagram of BLE home automation system.

Figure 9. Simulation result at initialization stage with virtual terminal (all loads OFF).

Figure 9 is the simulation result at initialization stage with virtual terminal displaying Bluetooth/ IR/ Button controlled ac power box. At this stage all loads are in OFF state as indicated by dark colors LEDs. While, Figure 10 is the simulation result showing some loads ON while some are OFF.

Figure 10. Simulation result with Lamp1 OFF, Lamp2 ON, Socket ON, and Fan OFF.

From Figure 9 the system menu showing that all the loads are OFF as indicated by the relays RL1 to RL6 which are all at OFF state. RL1 indicates Fan Mid Speed, RL2 is Fan Low Speed, RL3 is Fan High Speed, RL4 is Socket, RL5 is Lamp2, and RL6 is Lamp1. However, in Figure 10, Lamp1 is OFF, Lamp2 is ON, Socket ON, and Fan OFF. This can be observed on the relays RL1, RL2, RL3, and RL6 which are disconnected, while RL5 and RL4 are connected. Meanwhile, yellow color lights appear on LEDs D9 and D10 respectively as indicator for connection. Figure 11 is the smartphone application software icon indicated by “Bluetooth Power Box”. It serves as a gateway to connect the constructed Bluetooth home automation device to the Smartphone, Figure 12 is the software application connected to the Bluetooth on the smartphone, while Figure 13 is the sinusoidal ac voltage output of the transformer in an analog form as the oscilloscope is used to probe its terminals. It is the same voltage that feeds to the rectifier circuit. This is prior to rectification, filtering and regulation processes of the signal.

3.2. Hardware Construction

The circuit was first constructed temporarily on a project board (bread board) to confirm the workability of the circuit and to have a chance to make any necessary adjustment to improve the operation of the circuit to suit the design goal. After testing the circuits on project board, they were then transferred to Vero boards for soldering purposes to obtain better electrical connection and permanent construction. The complete circuit was then housed in a rectangle white Perspex box with ports for external connections. This is done not only to provide the system with the adequate protection and mechanical support but also to make a more beautiful presentation of the work. Figure 14 shows the permanent constructed circuit soldered onto the Vero board.

Figure 11. Smartphone application software.


Figure 12. Application with Bluetooth ON.

Figure 13. The ac input and dc output of the transformer.

Figure 14. Constructed device on Vero board.

3.3. System Test

Two major tests were carried out during the period of carrying out the project; component test and system test. These tests were carried out after the project implementation. It involved tracing the circuit to ensure that there was no short circuit, open circuit or partial contact that may arise, as a result of poor soldering or omissions. The tests were also to confirm that, the different components are working fine or conform to their datasheet. The tests carried out include a relay switching test, which is carried out to ensure that the relay switches as expected, so that the desired signal can go through the android application. Timing test was also carried out since the android application was developed to include a time picker, which can activate or de-activate the electrical appliances connected to the system. The tests were performed using a Multimeter and the results obtained were all satisfactory.

3.4. Casing and Packaging
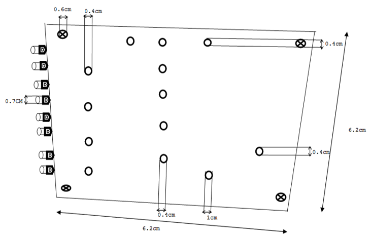
A casing measuring 6.2cm 6.2cm x 3cm was finally provided to the system for mechanical protection. It is provided with 8no. of 0.7cm diameter hole for the push bottom switches, 4no. of 0.6cm diameter hole within 0.6cm diameter groove at the edges of its top side for screw lock, 1no. of 0.4cm diameter hole for the power switch tighten by 0.4cm diameter nut and 1no. of 1cm diameter hole for the sensor tighten by 1cm diameter nut. Others are 8no. of 0.4cm diameter hole spaced apart 1cm for LED indicators. The isometric diagram of the casing is shown in Figure 15 , while the complete packaged device in the casing is shown in Figure 16.

4. DISCUSSION

The implementation of the Bluetooth low energy home automation system has been carried out and output test of the system was seen to perform as expected. User could switch the home appliances ON and OFF using the Bluetooth Android Application, push bottom or IR remote control. To reduce power consumption and manage power effectively, an Observe, Learn and Adapt (OLA) algorithm through the use of machine learning tools, as suggested by Rye [19] have been adopted. With this algorithm, the home automation system can be switched into sleeping mode, when not in use, so that power consumption will be low. In addition to this, the power supplied to some of the sensors can be cut off, when it is not in use at a particular time. This can be done manually or automatically. The incorporation of TV remote control in this research work made the difference between existing methods, such as Soliman, et al. [20] who presented only a Bluetooth based home automation.

Figure 15. Isometric diagram of casing.

Figure 16. Complete packaged device.

Wahab, et al. [21] presented an Android application with a Bluetooth module and Arduino Uno based home automation. Jubadi and Zulkifli [22] proposed how to use only TV remote control to control room lights and other appliances. Nisar., et al. [23] attached RFID tags to elderly person, so as to monitor their movement. Nisar, et al. [24] attached a walking analyzer and sensor to the knee of elderly persons for proper monitoring their health status and control of appliances in the same view. Aliza, et al. [25] attached a ZigBee module to communicate between the android phone and the smart home. Even though, most of these previous researches focused on elderly persons, which is similar to the present research, the present study makes home automation simpler in such a way that nothing is attached to the body and it is easy to control the appliances. Also, the present research did not put much emphasis on health like Soliman, et al. [20], Aliza, et al. [25] and Nisar, et al. [24] did in their previous work.

5. CONCLUSION

This study focuses on the implementation of a home automation system using a simple Bluetooth low energy. The device design was simulated and the desired results realized, the prototype was constructed, tested and obtained satisfactory behavior, same as the simulated one. However, in this time of rising electricity tariffs in Nigeria, the Bluetooth low energy home automation system will help homeowners to save energy at the same time provide and improve comfort, in terms of convenience in the operation of our home appliances especially for the old aged and disabled persons. The rise in insurgency, burglary, kidnapping and other social vices in Nigeria gives home automation a chance to provide personal security systems for our homes and offices, and with Internet of Things devices like security cameras, security doors and other electronic security systems, the Bluetooth low energy home automation system will serve to makes life more convenient and even lead to greater safety. The appliances in the future can be added other features such as biometrics so that unauthorized persons cannot have access to it and also timing schedule can be developed for each appliance to trigger them ON and OFF, so that when connected, it will effectively conserve the energy usage. A rechargeable battery should also be embedded into the device and a system or unit block be put in place to checkmate voltage levels and therefore trigger ON/ OFF the battery charging so as to keep the device working whenever there is power outage.

Funding: This study received no specific financial support.  

Competing Interests: The authors declare that they have no competing interests.

Authors’ Contributions: All authors contributed equally to the conception and design of the study.

REFERENCES

[1]         K. Y. Lee and J. W. Choi, "Remote-controlled home automation system via Bluetooth home network," presented at the In SICE 2003 Annual Conference, (IEEE Cat. No. 03TH8734), IEEE, 2003.

[2]         S. R. Katre and D. V. Rojatkar, "Home automation: Past, present and future," International Research Journal of Engineering and Technology, vol. 4, pp. 343-346, 2017.

[3]         R. Nilsson and B. Saltzstein, "Bluetooth low energy technology makes new medical applications possible," Medical Electronic Design, vol. 2, p. 7, 2011.

[4]         M. Caccavale, "The impact of the digital revolution on the smart home industry." Retrieved from: https://www.forbes.com/sites/forbesagencycouncil/2018/09/24/the-impact-of-the-digital-revolution-on-the-smart-home-industry/?sh=625c2e473c76, 2018.

[5]         J. Holler, V. Tsiatsis, C. Mulligan, S. Karnouskos, S. Avesand, and D. Boyle, Internet of things. Golden CO, United States: : Academic Press, 2014.

[6]         N. Sriskanthan, F. Tan, and A. Karande, "Bluetooth based home automation system," Microprocessors and Microsystems, vol. 26, pp. 281-289, 2002.

[7]         K. K. Rout, S. Mallick, and S. Mishra, "Design and implementation of an Internet of Things based prototype for smart home automation system," presented at the In 2018 International Conference on Recent Innovations in Electrical, Electronic Communication Engineering (ICRIEECE), IEEE, 2018.

[8]         M. Jin, N. Bekiaris-Liberis, K. Weekly, C. J. Spanos, and A. M. Bayen, "Occupancy detection via environmental sensing," IEEE Transactions on Automation Science and Engineering, vol. 15, pp. 443-455, 2016.

[9]         M. Asadullah and A. Raza, "An overview of home automation systems," presented at the 2nd International Conference on Robotics and Artificial Intelligence, 2016.

[10]       D. Rutledge, The electronics of radio. United Kingdom: Cambridge University Press, 1999.

[11]       C.-H. Lien, Y.-W. Bai, and M.-B. Lin, "Remote-controllable power outlet system for home power management," IEEE Transactions on Consumer Electronics, vol. 53, pp. 1634-1641, 2007.

[12]       Electronic Project Focus, "An overview of arduino nano board." Retrieved from: https://www.elprocus.com/an-overview-of-arduino-nano-board, 2022a.

[13]       M. Manjula and S. M. Basha, "Universal remote control for home appliances using arduino," International Journal of Research, vol. 6, pp. 985-1005, 2019.

[14]       M. Danny, F. Madelaine, C. Huriviades, and S. Dalys, "Digital institutional repositories, component of open science to disseminate scientific publications: Case repository UTP Ridda2," presented at the In 2019 7th International Engineering, Sciences and Technology Conference (IESTEC), IEEE, 2019.

[15]       C. Elachi and J. J. Van Zyl, "Introduction to the physics and techniques of remote sensing." Retrieved from: http://www.homeseer.com/index.html, 2021.

[16]       A. Wadood, "Infrared IR transmitter and receiver circuit. Retrieved from: https://circuits-diy.com/infrared-ir-transmitter-and-receiver-circuit," 2020.

[17]       Electronic Project Focus., "What is an IR sensor: Circuit diagram & it’s working?" Retrieved from: https://www.elprocus.com/infrared-ir-sensor-circuit-and-working, 2022b.

[18]       U. Agarwal, Software engineering, 2nd ed. New Delhi: Kataria S. K. & Sons, 2015.

[19]       D. Rye, My life at x10. USA: X10 (USA) Inc, 1999.

[20]       M. S. Soliman, A. A. Alahmadi, A. A. Maash, and M. O. Elhabib, "Design and implementation of a real-time smart home automation system based on arduino microcontroller kit and lab view platform," International Journal of Applied Engineering Research, vol. 12, pp. 7259-7264, 2017.

[21]       N. R. A. Wahab, M. M. A. Rahim, N. S. Ramli, and R. A. Karim, "Modelling automatic IoT home light system (SmartLi) by NODEMCU ESP8266," in In Proceedings of the 10th National Technical Seminar on Underwater System Technology 2018, Springer, Singapore, 2019, pp. 447-457.

[22]       W. M. Jubadi and N. Zulkifli, "Programmable infrared accessory light switch," presented at the In 2007 International Conference on Intelligent and Advanced Systems, IEEE, 2007.

[23]       K. Nisar., A. A. A. Ibrahim, Y. J. Park, Y. K. Hzou, S. K. Memon, N. Naz, and I. Welch, "Indoor roaming activity detection and analysis of elderly people using RFID technology," presented at the In 2019 1st International Conference on Artificial Intelligence and Data Sciences (AiDAS), IEEE, 2019.

[24]       K. Nisar, A. A. A. Ibrahim, L. Wu, A. Adamov, and M. J. Deen, "Smart home for elderly living using wireless sensor networks and an android application," presented at the In 2016 IEEE 10th International Conference on Application of Information and Communication Technologies (AICT), IEEE, 2016.

[25]       R. Aliza, S. M. Saqquaf, P. S. Chaithra, P. G. Gireesh, and K. N. Ravindraa, "Zigbee based energy monitoring system with e-billing through GSM network," International Journal of Innovative Research in Electronics and Communications, vol. 1, pp. 1-12, 2014.

Views and opinions expressed in this article are the views and opinions of the author(s), Review of Information Engineering and Applications shall not be responsible or answerable for any loss, damage or liability etc. caused in relation to/arising out of the use of the content.