Index

Abstract

This research focuses on the main problem that employee job satisfaction in the departments, agencies, offices, and secretariats of Sumedang Regency, West Java, that deliver public services is less than optimal. This study thus investigates the reasons for employees’ lack of job satisfaction. It is based on the theoretical context of public administration science and applies the research method of quantitative analysis, while the population it studies are the structural officials who work in Sumedang. The research hypothesis is examined using the Partial Least Squares (PLS) approach to Structural Equation Modeling (SEM), supported by the Smart Partial Least Squares (SmartPLS) computer software program. The results of the study show that communication style, individual initiative, and the reward system together have a strong and significant influence on managerial support, which in turn affects employee job satisfaction in departments, agencies, offices, and secretariats in Sumedang. The study concludes that the concept of managerial support has a strong and definitive effect on employee job satisfaction. The findings suggest the need for further research on how communication style, individual initiative, reward systems, and managerial support can contribute to improving public services, especially from the perspective of public administration science. This study’s originality lies in how it highlights the need to adopt more flexible human resources management in the public sector, similar to that employed in the business sector.

Keywords: Communication style, Initiative, Job satisfaction , Managerial support, Public sector administration, Reward systems.

Received: 19 August 2022 / Revised: 10 October 2022 / Accepted: 4 November 2022 / Published: 28 November 2022

Contribution/ Originality

The findings contribute to explaining how communication style, individual initiative, reward systems, and managerial support can help improve public services, especially from the perspective of public administration science. This study’s originality lies in how it highlights the need to adopt more flexible human resources management in the public sector, similar to that employed in the business sector.

1. INTRODUCTION

Human resources (HR) is one of the most important factors in an organization, both for institutions and companies (Vermeeren, 2017). All organizations or companies try to improve the quality of employees’ work to achieve company goals. Human resource management in the public sector is a complicated and problematic issue, as public services are usually perceived as monotonous, slow in service, and less responsive (Al-Qudah, Obeidat, & Shrouf, 2020; Pattawe et al., 2022). HR is largely seen as an important issue in both the public and private sectors. Human resource managers try to optimize human resource management in the company; human resource management involves evaluating human resource needs, getting the people to meet those needs, and optimizing the utilization of these important resources by providing incentives and appropriate assignments to match the needs and goals of the organization. Sometimes, however, employees may be dissatisfied or complain about an organization or company. Dissatisfaction may be caused by inappropriate compensation, lack of managerial support, lack of scope for promotion or career advancement, as well as the absence of effective communication. It causes employees to react in various ways, such as by lowering their performance, ignoring company regulations, being absent frequently, or leaving their job (Sareen, 2018).

Therefore, human resource management is crucial to the achievement of organizational goals (Boon, Den Hartog, & Lepak, 2019). Achieving organizational goals requires employees to take an active role in the organization through their performance. Employee performance is measured as the quantity or quality of work achieved when carrying out assigned tasks (Van Sliedregt, 2018). To obtain high-quality human resources, continuous development is needed. Job training enables employees to carry out all organizational activities in accordance with the organization’s work standards. To improve performance, the organization must meet the needs of its employees, for instance, by motivating them through the provision of rewards (Wen, Huang, & Hou, 2019).

Rewards are a determining factor in employee job satisfaction (Muqoyyaroh, 2018). The hope is that giving rewards can increase employee job satisfaction. In addition to increasing job satisfaction, the purpose of rewarding employees is to attract qualified people to join the organization, encourage employees to achieve high levels of performance, and keep employees coming to work. Based on these purposes of giving rewards, the greater the reward offered, the higher the job satisfaction. In this case, rewards are directly related to employee job satisfaction (Tarigan, Mochtar, Basana, & Siagian, 2021).

For an individual, overall job satisfaction is the sum of the satisfaction derived from each job aspect multiplied by the degree of importance of that job aspect to the individual (Tang, Shao, & Chen, 2019; Zainudin, Rashid, Murugeesan, Zainal, & Abd Malek, 2019). Individual satisfaction depends on how the employee perceives the balance between his desires and the output he receives. Work values ​​are the goals to be achieved when performing work tasks. What employees want to achieve are work values ​​that are considered important by individuals. In other words, the work values must match or help fulfill basic needs. Thus it can be concluded that job satisfaction is the result of labor influenced by managerial support. Based on this overview, the study, therefore, aims to empirically examine the influence of communication style, individual initiative, and reward systems on job satisfaction mediated by managerial support in the offices, agencies, and government secretariats of the Sumedang Regency administration, West Java.

2. THEORETICAL REVIEW AND HYPOTHESES

2.1. Communication Style, Managerial Support, and Job Satisfaction

Communication, according to Robbins (2005), comprises the steps between a source and a receiver that result in the transfer and understanding of meaning. Gibson, Ivancevich, and Donnely (1995) stated that communication is the process of delivering information and understanding by using the same signs (Anggraeni, 2020). Communication is the glue that holds organizations together. Communication helps organizational members achieve individual and organizational goals, implement and respond to organizational change, coordinate various activities, and relate virtually all behaviors relevant to the organization. When organizational communication is less effective than it should be, then the organization is also not as effective as it should be (Pratama, Suwarni, & Handayani, 2022). There are two styles of organizational communication, and each has a different influence on the communication atmosphere (Kalogiannidis & Papaevangelou, 2020). The controlling communication style is characterized by a will or intention to limit, force, and regulate the behavior, thoughts, and responses of others, whereas the two-way communication style is characterized by a reciprocal flow of verbal and written messages.

This two-way communication style facilitates communication within the organization because it is effective in maintaining empathy and cooperation, especially in situations where decisions are made on complex issues (Sibghatullah, 2018). Thus, it also impacts employee job satisfaction. The influence of communication style on employee job satisfaction was clarified by Haryadi, Sunarsi, Erlangga, Nurjaya, and Hamsinah (2022), who stated that the factors that influence job satisfaction are opportunities for advancement, job security, salary, company management, supervision, intrinsic work factors, working conditions, social aspects of the work, communication, and facilities. Wirawan and Sudharma (2015) stated that communication has a dominant influence on employee job satisfaction because good communication can provide a sense of comfort and good interaction between employees and superiors, thereby increasing employee job satisfaction. Based on this overview, the following hypotheses are proposed:

H1. Communication style has a positive and significant effect on managerial support in the public sector.
H2. There is a positive and significant effect of communication style on public sector employee job satisfaction.

2.2. Individual Initiative, Managerial Support, and Job Satisfaction

According to Munandar (1990), initiative is the ability, based on available data or information, to find many possible answers to a problem, emphasizing the quantity, accuracy, and diversity of answers. The level of initiative is directly proportional to the level of risk. Low-initiative employees take few or no risks because they work by following orders. Employees who have high levels of initiative are exposed to high risks as well. But the high risks are often followed by success because of the initiative they take.

Spencer and Spencer (1993) mentioned that initiative is important because employees with initiative do things without being asked, improve work results, avoid mistakes, and find or create new opportunities. Initiative is the basis of other character traits, such as inventiveness, creativity, punctuality, responsibility, and lightheartedness. An employee with initiative is one who reacts quickly, such as commenting before executing a job or command. Actually, a proactive individual will take action first; if there are difficulties during implementation, a proactive employee will find a way to overcome them so that the given task can be completed properly – because something that is the result of hard work is a source of pride for every employee (Yasmeardi, Rizke, & Fernando, 2020). Moreover, everyone who works expects to get satisfaction from their place of work. Job satisfaction is dependent on the individual because each individual will gain a different level of satisfaction according to the values they hold. The more aspects of the job that match the individual’s values and desires, the higher the level of perceived satisfaction. Kristanti, Purba, and Simanjuntak (2019) explained that job satisfaction is an employee’s attitude toward their current work. According to Arianto (2017), job satisfaction is the result of a person evaluating the positive characteristics of and attitudes toward their job. Based on this overview, the following hypotheses are proposed:

H3. Individual initiative has a positive and significant effect on managerial support in the public sector.
H4. There is a positive and significant effect of individual initiative on public sector employee job satisfaction.

2.3. Reward Systems, Managerial Support, and Job Satisfaction

According to Sunarto, Rusilowati, and Ciptaningsih (2017), a reward is a form of appreciation used to retain professional employees. In essence, according to Kawulur, Areros, and Pio (2018), the notion of a reward is something given to someone for doing something. In the workplace, however, a reward is a tool to increase employees’ performance motivation (Soetjipto, Kurniawan, Sulastri, & Riswanto, 2021). Rewards are a determining factor of employee job satisfaction. Companies must pay special attention to employee job satisfaction by providing rewards (gifts, prizes, and promotions) to their employees. Rewards given by a company to its employees aim to increase employee job satisfaction (Muqoyyaroh, 2018). According to Suryadilaga, Musadieq, and Nurtjahjono (2016), rewards are one of the organization’s tools to empower its human resources and improve employee performance in the company. Nevertheless, rewards must be distributed fairly and equitably.

Feelings of job satisfaction and dissatisfaction tend to reflect an employee’s assessment of current and past work experiences rather than expectations for the future. According to Lusri (2017), job satisfaction is a positive attitude about what someone expects to obtain through the efforts they make to carry out a job, compared to the results received. The factors that influence job satisfaction, according to Wardhana and Riska (2018), include psychological, physical, financial, and social factors. Job satisfaction indicators, according to Arianto (2017), include promotions, supervisors, and coworkers. Based on this overview, the following hypotheses are proposed:

H5. An equitable reward system has a positive and significant effect on managerial support in the public sector.
H6. There is a positive and significant effect of an equitable reward system on public sector employee job satisfaction.

2.4. Mediating Effect of Managerial Support

Pack (2005) and McKenna and Beech (2008) defined managerial support as employees’ perceptions of the extent to which management supports its employees and the level of management readiness to assist when needed. Managerial support is very important in the development of employees’ abilities and skills, which can increase employee job satisfaction. Diamantidis and Chatzoglou (2019) stated that perceptions of managerial support influence perceptions of employee job satisfaction. Furthermore, Rabindra (2010) found a strong positive relationship between organizational support and the level of employee job satisfaction.

Fitri’s (2007) research results showed that organizational support had a significant positive effect on employee job satisfaction. That is, organizational support greatly influences job satisfaction, and if organizational support in a company increases, then employee job satisfaction also increases. Paille, Bourdeau, and Dan Galois (2010) also found that organizational support had a significant and positive influence on employee job satisfaction. Based on prior research, therefore, organizational support does have a significant effect on employee job satisfaction. Furthermore, Chang’s (2015) study showed that organizational support leads to a sense of belonging that increases job satisfaction and organizational commitment, and Rehan and Ahmed (2014) stated that organizational support and job satisfaction depend on each other. Based on this overview, the following hypotheses are proposed:

H7. Managerial support has a positive and significant effect on employee job satisfaction.
H8. Managerial support strengthens the effects of communication style, individual initiative, and reward systems on employee job satisfaction in the public sector.

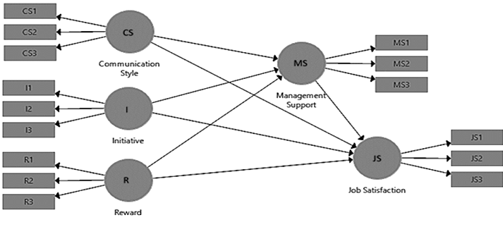
Based on the literature review and previous research description, the framework developed in this study is described in Figure 1 as follows.

Figure 1. Research model.

3. METHOD

This study’s methodology consisted of the quantitative analysis of qualitative data obtained from the government offices, agencies, departments, and secretariats of the government of Sumedang Regency, West Java. The study population comprised structural officials working for government agencies, offices, and secretariats in Sumedang Regency, West Java. The sample was saturated, meaning that the sample included the entire population of 170 employees. The variables used in this study were Communication Style (CS), Individual Initiative (II), Reward System (RS), Management Support (MS), and Job Satisfaction (JS). The data was collected using a questionnaire. The items used for measurement in this study are shown in Table 1.

Several instruments in this study used a Likert scale to create numeric values for the variables. A scale of 1 (strongly disagree) to 7 (strongly agree) was employed in this study. Then the measured variables were translated into variable indicators (Taguchi, 2018). The research hypotheses were tested using the Partial Least Squares (PLS) approach to Structural Equation Modeling (SEM), supported by the Smart Partial Least Squares (SmartPLS) computer software program.

4. RESULTS

This study used data from a total of 170 respondents; the average assessment of respondents’ answers used the three-box method where the lowest value was 1, and the highest was 7. To examine the validity of the items used, testing was conducted to examine the loading factor of each item. Table 1 shows that the loading of the variables Communication Style (CS), Individual Initiative (II), Reward System (RS), Management Support (MS), and Job Satisfaction (JS) was above 0.70, meaning that all indicators were considered valid (Ghozali, 2014). The composite reliability value is said to be good if the value is greater than 0.70.

Table 1. Operational definitions and loading values.
Variable Indicator
Loading
Communication Style CS1 One-way relationship
0.881
CS2 Two-way relationship
0.894
CS3 Hierarchy of authority relationships
0.949
Individual Initiative II1 Responsibility
0.948
II2 Freedom of action
0.842
II3 Willingness to work
0.949
Reward System RS1 Reward allocation
0.834
RS2 Employee performance
0.879
RS3 Not discriminating
0.951
Management Support MS1 Communicating
0.966
MS2 Directing subordinates
0.956
MS3 Controlling
0.968
Job Satisfaction JS1 Achievement of expectations
0.871
JS2 Pleasant employees
0.781
JS3 Achievement of objectives
0.886

Table 2. Composite reliability and Cronbach’s alpha.

Variable
Composite Reliability
Cronbach’s Alpha
Communication Style
0.934
0.895
Individual Initiative
0.939
0.907
Reward System
0.919
0.870
Management Support
0.975
0.962
Job Satisfaction
0.884
0.803

Table 2 shows that the composite reliability value of all variables is above 0.70, meaning that these variables meet the requirements for high composite reliability. According to Sumali, Siregar, and Rosalina (2016), a variable with a Cronbach’s alpha value greater than 0.60 can be used. Table 2 shows that the Cronbach’s alpha values ​​for all constructs are greater than 0.60. Therefore, the variables have strong reliability.

Table 3. R-squared values.

Variable
R2
Management Support
0.557
Job Satisfaction
0.414

Table 3 shows that the model of the influence of communication style, individual initiative, and reward system on management support has an R-squared value of 0.557. Therefore, 55.7% of the management support construct is explained by the communication style, individual initiative, and reward system variables. Meanwhile, 44.3% is explained by other variables not examined in this study. The model of the influence of communication style, individual initiative, reward system, and management support on job satisfaction, in turn, shows that 41.4% of the job satisfaction construct can be explained by the variables communication style, individual initiative, reward system, and management support, given the R-squared value of 0.414. Variables not examined in the study thus explain 58.6% of employees’ job satisfaction.

Table 4 . Results of path coefficients.

Variable
Original Sample
T-statistics
p-values
Communication Style -> Management Support
0.314
4.792
0.000
Communication Style -> Job Satisfaction
0.237
2.879
0.004
Individual Initiative -> Management Support
0.173
2.888
0.004
Individual Initiative -> Job Satisfaction
0.274
3.266
0.001
Reward System -> Management Support
0.556
11.281
0.000
Reward System -> Job Satisfaction
0.241
2.931
0.004
Management Support -> Job Satisfaction
0.234
2.909
0.004

Table 4 presents the formative constructs of the path coefficients. A construct is declared significant if it has a p-value smaller than the 5% significance value (p-value < 0.05) and a T-statistic value greater than 1.96. Table 4 shows that the relationship between communication style and management support is significant, indicated by the Original Sample value of 0.314, T-statistic of 4.792, and p-value of 0.000 (< 0.05). Therefore, the first hypothesis, stating a positive and significant effect of communication style on management support, is accepted. The empirical evidence also showed the relationship between communication style and job satisfaction is significant, indicated by the Original Sample value of 0.237, T-statistic of 2.879, and p-value of 0.004 (< 0.05). This means that the second hypothesis, stating a positive and significant effect of communication style on job satisfaction, is accepted.

Next, concerning the role of individual initiative, the results showed that the relationship between individual initiative and management support is significant, indicated by the Original Sample value of 0.173, T-statistic of 2.888, and p-value of 0.004 (< 0.05). This means that individual initiative has a positive and significant effect on management support. Thus, the third hypothesis is accepted. Empirical evidence also showed a significant relationship between individual initiative and job satisfaction, indicated by the Original Sample value of 0.274, T-statistic of 3.266, and p-value of 0.001 (< 0.05). Thus, the fourth hypothesis is also accepted.

Regarding the effect of reward systems, the results showed that the relationship between reward system and management support was significant, indicated by the Original Sample value of 0.556, T-statistic of 11.281, and p-value of 0.000 (< 0.05). Therefore, the fifth hypothesis, stating a positive and significant effect of reward system on management support, is accepted. The empirical evidence also showed a significant relationship between reward system and job satisfaction, indicated by the Original Sample value of 0.241, T-statistic of 2.931, and p-value of 0.004 (< 0.05). This means that the sixth hypothesis, stating a positive and significant effect of reward system on job satisfaction, is accepted.

Concerning the direct relationship between managerial support and job satisfaction in the public sector, the results revealed a positive and significant effect of managerial support on job satisfaction, indicated by the Original Sample value of 0.234, T-statistic of 2.909, and p-value of 0.004 (< 0.05). This means that the seventh hypothesis, stating a positive and significant effect of managerial support on job satisfaction, is accepted. Lastly, the results in Table 5 reveal the mediating role of managerial support on the effect of communication style, individual initiative, and reward system on job satisfaction in the public sector.

Table 5 . Indirect effects.
 
Original Sample
T-statistics
P-values
Communication Style -> Management Support -> Job Satisfaction
0.073
3.056
0.002
Individual Initiative -> Management Support -> Job Satisfaction
0.041
2.006
0.045
Reward System -> Management Support -> Job Satisfaction
0.130
2.458
0.014

In this study, the mediating or intervening variable test was carried out by bootstrapping the research model, looking at the T-statistics and p-values of the specific indirect effects, as shown in Figure 2 . This test reveals how influential/significant the intervening variable is on the relationships between the independent variables and the dependent variable. The results in Table 5 show that management support mediates the effect of communication style on job satisfaction (p-value of 0.002 < 0.05), the effect of individual initiative on job satisfaction (p-value of 0.045 < 0.05), and the effect of the reward system on job satisfaction (p-value of 0.014 < 0.05).

Figure 2. Test measurement model.

5. DISCUSSION

The results showed that communication style had a significant positive effect on both the managerial support variables and employee job satisfaction, which means that the better the communication style, the more managerial support and employee job satisfaction will increase in the government agencies, offices, and secretariats of Sumedang. Organizational communication within a company can be said to be good if there is an understanding between the sender and the recipient. With effective communication, employees can work well and experience higher satisfaction with the results they achieve because they feel they have been provided with clear and accurate information. On the other hand, with good communication, managers also know the extent to which employees understand their duties and pay attention to the company and their superiors. The results of this study align with previous research conducted by Rita (2005), Dwijayanti (2013), and Diatmika (2013), who found that communication had a positive and significant effect on employee job satisfaction.

The research results also showed that individual initiative had a positive and significant impact on managerial support and employee job satisfaction. They indicated that the level of initiative is directly proportional to managerial support and that both these aspects also have an impact on employee satisfaction. Employees who have a high level of managerial support will demonstrate high levels of initiative as well. Furthermore, the high level of managerial support will lead to job satisfaction because of the initiative taken by the employee. Initiative is the basis of other character qualities, such as inventiveness, creativity, punctuality, responsibility, and lightheartedness. This result supports those of Spencer and Spencer (1993) and Yasmeardi et al. (2020), who stated that results attained through hard work are a matter of pride and satisfaction for every employee.

The results of the study also revealed that rewards have a positive and significant effect on managerial support and employee job satisfaction. The provision of rewards in the form of bonuses and allowances affected the job satisfaction of the employees of government agencies, offices, and secretariats in Sumedang Regency. When a company provides rewards, employees feel they have received feedback and appreciation from the organization for their performance. The purpose of an organization providing rewards to its employees is to minimize employee turnover. The results of this study reinforce those of Muqoyyaroh (2018), who found that rewards affect job satisfaction, and appropriate wages can increase job satisfaction. Moreover, when employees feel that fair promotion opportunities are available, this also increases job satisfaction. The results of previous studies and the above discussion suggest that rewards have a positive and significant effect on the job satisfaction of the employees of government agencies, offices, and secretariats in Sumedang Regency. The higher the reward, the more the employee’s job satisfaction increases.

Finally, the findings showed that managerial support has a significant effect on job satisfaction. This aligns with research conducted by Rhoades and Eisenberger (2002), who stated that managerial support can be created through a reciprocal relationship between the company and its employees.

Overall, the findings of this research model support and strengthen Social Exchange Theory, in that employees tend to have certain reactions based on their perceptions of what they receive from the company or organization. This study has shown the importance of communication style, individual initiative, and reward systems for employees as factors that can increase managerial support and thereby increase employee job satisfaction. This research has ultimately also shown that the presence of organizational support, accompanied by employees who have proactive personalities and show initiative at work, ultimately increases employee satisfaction at work.

6. CONCLUSION

To conclude, based on the research findings and discussion of the influence of organizational culture and bureaucratic behavior on employee job satisfaction in the government offices, agencies, and secretariats of Sumedang Regency, we can comprehensively conclude that managerial support contributes greatly to employee satisfaction. The results also provided evidence of the mediating role of managerial support. Therefore, managerial support must be a priority for officials to ensure that optimal working conditions are achieved in all agencies. The results of the study show that communication style, individual initiative, and the reward system all have a strong and significant influence on managerial support, which in turn affects employee job satisfaction in the government agencies, departments, offices, and secretariats of Sumedang. The study has established that managerial support has a strengthening effect on employee job satisfaction. The findings indicate the need for further research on how communication style, individual initiative, reward systems, and managerial support can help improve public services, especially from a public administration science perspective. A limitation of the study is that there are many additional variables that affect job satisfaction that were not examined in this study. These additional variables, such as work environment and motivation, can be included in future research on the influence of various variables on employee job satisfaction in public sector administration.

Funding: This study received no specific financial support.  

Competing Interests: The authors declare that they have no competing interests.

Authors’ Contributions: All authors contributed equally to the conception and design of the study.

REFERENCES

Al-Qudah, S., Obeidat, A. M., & Shrouf, H. (2020). The impact of strategic human resources planning on the organizational performance of public shareholding companies in Jordan. Problems and Perspectives in Management, 18(1), 219-230.Available at: https://doi.org/10.1080/02692171.2014.896879.

Anggraeni, A. (2020). Executive role in the use of information technology in public organisations. Arthatama, 4(1), 17-32.

Arianto, D. (2017). The effect of job satisfaction on employee performance through organizational citizenship behavior as an intervening variable (Study on Staff of Pt Kepuh Kencana Arum Mojokerto). Management Science, 5(3), 1–9.

Boon, C., Den Hartog, D. N., & Lepak, D. P. (2019). A systematic review of human resource management systems and their measurement. Journal of Management, 45(6), 2498-2537.Available at: https://doi.org/10.1177/0149206318818718.

Chang, C.-S. (2015). Moderating effects of nurses’ organizational support on the relationship between job satisfaction and organizational commitment. Western Journal of Nursing Research, 37(6), 724-745.Available at: https://doi.org/10.1177/0193945914530047.

Diamantidis, A. D., & Chatzoglou, P. (2019). Factors affecting employee performance: An empirical approach. International Journal of Productivity and Performance Management, 68(1), 171-193.Available at: https://doi.org/10.1108/ijppm-01-2018-0012.

Diatmika, P. (2013). The influence of the work environment, communication on employee job satisfaction. Udayana University E-Journal, 2(5), 581-593.

Dwijayanti, K. (2013). The effect of financial compensation, communication and physical work environment on employee job satisfaction at the bakungsari hotel in the city of Bandung. Journal of Management and Business, 1(1), 44-56.

Fitri, N. (2007). The influence of perceived organizational support and job satisfaction on the commitment of Medan State polytechnic administration employees. Medan: University of North Sumatra (Doctoral Thesis).  

Ghozali, I. (2014). Partial least squares (SmartPLS 3.0). Semarang: Diponegoro University.

Gibson, J. L., Ivancevich, J. M., & Donnely, J., J. H. (1995). Organizations (8th Ed.). Boston: Irwin, Inc.

Haryadi, R. N., Sunarsi, D., Erlangga, H., Nurjaya, N., & Hamsinah, H. (2022). The effect of communication and motivation on employee job satisfaction at PT Timur Jaya Achievement Cileungsi. Jenius: Scientific Journal of Human Resource Management, 5(3), 702-709.

Kalogiannidis, S., & Papaevangelou, O. (2020). Impact of business communication on the performance of adult trainees. International Journal of Academic Research in Progressive Education and Development, 9(3), 213-222.

Kawulur, T. K., Areros, W. A., & Pio, R. (2018). The effect of reward and punishment on employee loyalty. Business Administration, 6(2), 68–76.

Kristanti, S., Purba, P. Y., & Simanjuntak, D. C. Y. (2019). The effect of incentives and job satisfaction on the performance of employees of PT Hamparan Orion optimal results. Champion’s Familiar Journal, 4(1), 133-143.

Lusri, L. (2017). Through job satisfaction as a mediating variable on employees of PT. Borwita Citra Prima Surabaya. Agora, 5(1), 1–8.

Maryam, M., Rehman, R.- ur-., & Sultan, R. S. (2022). A Comparative Study on Percentage of Women (Age 15–49) Attending at Least One Antenatal Care by Skilled Health Personnel in SAARC Countries (2015-2030). Nurture, 16(1), 1–9. https://doi.org/10.55951/nurture.v16i1.97

McKenna, E. F., & Beech, N. (2008). Human resource management: A concise analysis. London: Pearson Education.

Muhammad, J., Rafiq, M., Khan, M., & Ahmed, M. (2012). Effect of rewards on job satisfaction evi dence from Pakistan. Interdisciplinary Journal of Ntemporary Research in Business, 4(1), 337-347.

Munandar, U. (1990). Develop the talents and creativity of school children. Jakarta: PT Gramedia.

Muqoyyaroh, L. (2018). The effect of reward on job satisfaction of PDAM Magetan employees Equilibrium, 6(1), 95–101.

Pack, S. M. (2005). Antecedents and consequence of perceived organizational support for Ncaa athletic administrators. Doctoral Dissertation, The Ohio State University.  

Paille, P., Bourdeau, L., & Dan Galois, I. (2010). Support, trust, satisfaction, intent to leave, and citizenship at organizational level. International Journal of Organizational Analyzis, 18(1), 41-58.

Pattawe, A., Abdullah, M. I., Karim, F., Kahar, A., Din, M., Zahra, F., . . . Dharma, D. M. A. (2022). Improving regional financial management through administration of regional property and financial reporting on regional assets. Research Horizon, 2(1), 283-294.Available at: https://doi.org/10.54518/rh.2.1.2022.283-294.

Pratama, E. N., Suwarni, E., & Handayani, M. A. (2022). The effect of job satisfaction and organizational commitment on turnover intention with person organization fit as moderator variable. APTISI Transactions on Management, 6(1), 74-82.

Rabindra, W. (2010). The effect of organizational support on employee job satisfaction at PT, Bakrie Pipe Industries. Jakarta: Management Study Program, Faculty of Economics, Atma Jaya Unika (Doctoral Dissertation).  

Rehan, M., & Ahmed, S. N. (2014). Organizational support and job satisfaction. European Academic Research, 1(11), 802-814.

Rhoades, L., & Eisenberger, R. (2002). Perceived organzational support: A review of the literature. Journal Of Applied Psychology, 87(4), 698-714.

Rita, J. (2005). Employee job satisfaction in an educational institution environment. Journal of Tatmajayay University Jakarta, 1(3), 55-70.

Robbins, S. P. (2005). Organizational behavior (11th ed.). New Jersey: Prentice-Hall Inc.

Sareen, D. (2018). Relationship between strategic human resource management and job satisfaction. International Journal of Current Research in Life Sciences, 7(03), 1229-1233.

Sibghatullah, A. (2018). Impact of integrated thinking and reporting on organisational decision making: Case study of public sector enterprises in Oman. Arthatama, 2(1), 50-63.

Soetjipto, N., Kurniawan, G., Sulastri, S., & Riswanto, A. (2021). The influence of employee discipline, learning and supervision on the service performance of public works in bina marga office of ponorogo regency. Research Horizon, 1(4), 143-149.

Spencer, L. M., & Spencer, S. M. (1993). Competence work: Model for superior performance. New York: John Wiley & Sons, Inc.

Sumali, B., Siregar, I. M., & Rosalina, R. (2016). Implementation of minimax with alpha-beta pruning as computer player in Congklak. Journal of Informatics and Information Systems Engineering, 2(2), 133348.Available at: https://doi.org/10.28932/jutisi.v2i2.452.

Sunarto, A., Rusilowati, U., & Ciptaningsih, E. M. S. S. (2017). The effect of reward, punishment and job satisfaction on employee performance at PT. Central Jakarta Sinarmas Insurance. Pamulang University Proceedings, 2(2), 152-167.

Suryadilaga, R. M., Musadieq, M. A., & Nurtjahjono, G. E. (2016). Effect of reward and punishment on performance (Study on employees of PT Telkom Indonesia Witel East Java, Malang). Jurnal Administrasi Bisnis (JAB) Vol, 39, 156-163.

Taguchi, N. (2018). Description and explanation of pragmatic development: Quantitative, qualitative, and mixed methods research. System, 75, 23-32.Available at: https://doi.org/10.1016/j.system.2018.03.010.

Tang, Y., Shao, Y.-F., & Chen, Y.-J. (2019). Assessing the mediation mechanism of job satisfaction and organizational commitment on innovative behavior: The perspective of psychological capital. Frontiers in psychology, 10, 2699.Available at: https://doi.org/10.3389/fpsyg.2019.02699.

Tarigan, Z., Mochtar, J., Basana, S., & Siagian, H. (2021). The effect of competency management on organizational performance through supply chain integration and quality. Uncertain Supply Chain Management, 9(2), 283-294.Available at: https://doi.org/10.5267/j.uscm.2021.3.004.

Van Sliedregt, E. (2018). Criminalization of crimes against humanity under national law. Journal of International Criminal Justice, 16(4), 729-749.Available at: https://doi.org/10.1093/jicj/mqy027.

Vermeeren, B. (2017). Influencing public sector performance: Studying the impact of ability-, motivation-and opportunity-enhancing human resources practices on various performance outcomes in the public sector. International Review of Administrative Sciences, 83(4), 717-737.Available at: https://doi.org/10.1177/0020852315591642.

Wardhana, A., & Riska, Y. R. (2018). The effect of job satisfaction on employee performance. Journal of Marketing and Human Resources, 23(2), 187-193.

Wen, J., Huang, S. S., & Hou, P. (2019). Emotional intelligence, emotional labor, perceived organizational support, and job satisfaction: A moderated mediation model. International Journal of Hospitality Management, 81, 120-130.Available at: https://doi.org/10.1016/j.ijhm.2019.01.009.

Wirawan, I. D. G. K., & Sudharma, I. N. (2015). The influence of communication, motivation and environment, physical work on job satisfaction of secretariat employees in Denpasar City. Badung: Udayana University Doctoral Dissertation.  

Yasmeardi, F. Y., Rizke, D., & Fernando, N. (2020). The effect of initiative on employee performance at the Koto Tangah sub-district office in the city of Padang. Journal of Public Administration, Business and Rural Development Planning, 1(2), 46-55.

Zainudin, M. I., Rashid, M. S. A., Murugeesan, Y., Zainal, C. N. A. S. C., & Abd Malek, S. N. (2019). Islamic working environment, organizational commitment and employee’s job satisfaction and performance in Malaysia service industry: A Conceptual Paper. Global Business and Management Research, 11(1), 436-445.

Views and opinions expressed in this article are the views and opinions of the author(s), International Journal of Public Policy and Administration Research shall not be responsible or answerable for any loss, damage or liability etc. caused in relation to/arising out of the use of the content.