With the increase in labor participation rate, the problem of employees' work–family conflict is becoming more and more serious, and management of modern enterprises have put forward new requirements for the traditional behavior theory. As a one-dimensional factor, the subjective behavior norms under the theory of planned behavior (TPB) are difficult to describe, the trade-off is between employees' tendencies to realize their personal value and maintaining work–family balance in achievement motivation. This study combines the theory of achievement goal orientation with the theory of planned behavior, and defines the subjective norms in the TPB model, dividing the original one-dimensional subjective norms into two different dimensions, namely individual value realization and individual family balance. The existing results show that there are differences in employee value tendencies according to different personality traits, and there are different manifestations of influence relationships. Based on the influential factors of work performance, this study first analyzes the relationship between employee traits and achievement value orientation and, on this basis, tries to construct the theoretical model of "trait value orientation work performance". The results show that work satisfaction and organizational commitment play intermediary roles in the impact of work autonomy and value orientation on work performance.
Keywords: Personality traits, Value orientation, Work autonomy, Work satisfaction, Work performance, Theory of planned behavior, Achievement goal orientation theory.
Received: 22 March 2021 / Revised: 26 April 2021 / Accepted: 17 May 2021/ Published: 14 June 2021
This study combines the TPB model and achievement goal orientation theory, extending the one-dimensional subjective norms into a two-dimensional individual–family disposition, and further subdividing the original influence of subjective norms on behavioral intentions into the influence of employee goal orientation on job satisfaction and organizational commitment.
The Theory of Planned Behavior (TPB) is a behavioral theory research model proposed by Ajzen (1991), which suggests that human behavior is influenced by three factors – attitudes, subjective norms, and perceived behavioral control – where subjective norms refer to the social pressure an individual feels to adopt a particular behavior, or the influence of other individuals and groups in predicting the behavior of others. The traditional TPB model assumes that subjective norms are one-dimensional, but recent research has shown that the influence of subjective norms on behavior is not just a unidimensional linear model, but a trade-off outcome. In the field of organizational behavior, research on the subjective norms of corporate employees' behavior has similarly extended from a single dimension to a binary structure, for example, 'work–family conflict' (Vahedi, Krug, Fuller, & Westrupp, 2017; Zheng & Wu, 2018), "work–family gain" (Dunn, Rochlen, & O’Brien, 2013; Martinez, Perez, Jimenez, & Abellas, 2018; Mishra, Bhatnagar, Gupta, & Wadsworth, 2019) and "leader–subordinate matching" (Chen, Wang, Luo, & Luo, 2016).
Nicholls (1984) and Dweck (1988) introduced achievement goals into the field of achievement motivation and argued that individuals' behavior is influenced by achievement goals, including the concepts of goal convergence and goal avoidance (Song, 2013). In this study, the employees' achievement goals are divided into "tendency to achieve personal values" and "maintaining work–family balance" as a two-dimensional structure of subjective norms, and the achievement goal orientation theory is combined with the TPB model to explore the influence of subjective norms (under the framework of the theory of planned behavior) on organizational behavior.
The main significance of this study lies in the extension of the TPB model by combining achievement goal orientation theory, extending the one-dimensional subjective norms into a two-dimensional individual–family disposition, providing depth and refinement to the TPB model, and subdividing the original influence of subjective norms on behavioral intentions into the influence of employee goal orientation on job satisfaction and organizational commitment. The mediating role of job satisfaction and organizational commitment in the influence of subjective norms on behavioral performance was also analyzed. Based on the theoretical analysis, this study further clarifies the internal influence mechanisms of each variable to help companies achieve the practical objectives of promoting work efficiency, improving organizational relationships and enhancing behavioral performance.
2.1. Employee Traits and Achievement Motivation in Organizational Behavior
Traits are recurring regularities and trends in a person's behavior derived from consistent patterns of behavior and can be reliably measured using a personality scale. After many years of research, personality theory has developed different personality type research theories, such as the "three-factor model", "big five personality model" and "seven-factor model". Among them, the "big five personality model" is one of the most commonly used theoretical models that includes dimensions of extraversion, agreeableness, conscientiousness, neuroticism and openness. Achievement motivation is the internal psychological response of individuals to solve a difficult problem efficiently through their own efforts. It is the embodiment of an internal driving force, which can directly affect people's behavior. Rokeach (1973) believes that value has a motivational function, a lasting belief, and is a guide to behavior and attitude. The level of individual achievement motivation is influenced by individual value orientation. The early value theory generally adopted the polarization of "collectivism–individualism". Jin (2005) put forward the theory of self-value orientation and stated that people are rational and social animals, who are trying to establish a system to explain others and the world, explain the reasons for self-existence and self-behavior, and find self-existence within it. In addition, with the development of productivity and the increase in labor participation, the study of the work–family interface is becoming more and more abundant. Early research focused on the conflict between work and family, and as the research progressed, the researchers found positive effects in the work–family relationship (Dunn et al., 2013; Martinez et al., 2018; Mishra et al., 2019). Today, work–family balance is a goal that is increasingly pursued by individuals and organizations (Wang, Yang, & Gu, 2011). Based on this, this study divides the orientation of employee value into two dimensions – the pursuit of self-worth realization and the pursuit of work–family balance. The research shows that different personality trait types have different forms of achievement motivation and work attitude, such as extra orientation, responsibility, non-neuroticism (emotional stability) and work satisfaction in the field of organizational management, and each dimension also has a significant influence on the individual's achievement goal motivation (Chen & Wu, 2008). In addition, the personality traits of employees, especially expressed personalities, play an important role in organizational commitment and service quality commitment (Elpariani, Riana, & Surya, 2020; Lee, Park, Back, Hyun, & Lee, 2020; Zhang, 2020). Aryee, Srinivas, and Tan (2005) measured the effects of personality traits in work–family balance scenarios and found that it was negatively relevant to work–family conflict and positively relevant to work–family matching, suggesting that forward-looking personality traits promote harmony between an individual’s work tendency motivation and family-friendly motivation. Neurotic personality, as a dimension of the big five personality traits, has been linked to the degree of work–family conflict (Grzywacz & Marks, 2000; Wayne, Musisca, & Fleeson, 2004). Based on the above results, this study will further examine the manifestations of individual–family achievement motivation under different employee traits by analyzing the specific effects of personality type on individual–family tendency, and put forward the following assumptions:
H1: Employee traits have a positive impact on employee value orientation.
H1a: Employee traits can positively influence employee performance in terms of personal value orientation.
H1b: Employee traits can positively influence an employee's work–family balance.
2.2. The Impact of Employee Value Orientation, Work Autonomy and Work Attitude on Work Satisfaction and Organizational Commitment
The theory of planned behavior (TPB) is a further deepening of the theory of rational behavior (TRA). Ajzen (1991) and others believe that human behavior is not 100% voluntary or rational but is under the control of various objective factors. Thus, Icek Ajzen expanded the TRA by adding a new concept of "self-behavioral control cognition". The theory of planned behavior explains the general decision-making process of individual behavior from the perspective of information processing and the theory of expected value. The theory holds that an individual's behavior motivation is mainly influenced by three factors; the first is behavior attitude – the individual's positive or negative evaluation of engaging in specific behavior; the second is subjective norms – the social pressure that an individual feels when deciding whether to engage in a particular behavior; and the third is the perceived behavior control, which is the individual’s perception of the difficulty or subjective initiative of engaging in a particular behavior, and insists that other factors should influence the planned behavior through these three psychological factors. In the field of organizational behavior, an employee's perceptic behavior mainly comes from the work autonomy that the employee feels in the workplace, while behavior attitude is the employee's work attitude, and the employee's work performance is a reflection of their actions. In addition, in the traditional research framework, subjective norms are defined as a single dimension, and in this study, the subjective normative motivation of employees is divided into "individual success value orientation" achievement guidance and "work–family balance" achievement guidance through the analysis of employees’ individual and family achievement goals. Further tests were conducted on the impact of subjective norms on employees' work behavior to supplement and test the existing theory. Studies have shown that taking appropriate action to enable employees to demonstrate good attitudes at work increases their sense of control at work (Groen, Wouters, & Wilderom, 2017), while improving employee work autonomy can effectively improve employee performance. Work autonomy is significantly associated with important outcome variables such as work performance, work satisfaction, and mood disorders (Yu & Ye, 2018). Based on this analysis, this study believes that:
H2: There is a significant positive regression effect of work autonomy on employee work satisfaction.
H3: There is a significant positive regression effect of work attitude on employee work satisfaction.
H4a: Personal value-oriented achievement motivation has a significant positive regression effect on employee work satisfaction.
H4b: Personal value-oriented achievement motivation has a significant positive regression effect on employee organizational commitment.
H5a: Work–family balance value orientation achievement motivation has a significant positive regression effect on employee work satisfaction.
H5b: Work–family balance value orientation achievement motivation has a significant positive regression effect on employee organizational commitment.
2.3. Work Autonomy, Satisfaction, Organizational Commitment, and Work Performance
The theory of organizational behavior holds that motivation is the forerunner of behavior, and that motivation comes from demand. Early psychological studies, including Maslow's hierarchical theory of needs, Herzberg's two-factor theory, Vroom's expectancy theory of, Homans' theory of social exchange, and Adams' theory of equity, have elaborated on behavioral motivation. The goal of achievement is a plan for cognitive processes with cognitive, emotional, and behavioral outcomes that affect an individual's choice of behavioral goals (Elliot & Devine, 1994), while studies on the impact of different achievement goals on work performance have shown different results (Anderman, 2020). Based on the existing research, this paper will focus on employees’ motivation levels under the two-dimensional individual–family achievement. In addition, work satisfaction and organizational commitment are equally important to an employee's organizational intent and behavioral outcomes; the higher the work satisfaction, the better the employee's work performance, and the more satisfied the employee is with compensation, promotion, the job itself, colleagues, and superiors (Han, 2006). Organizational commitment can significantly positively affect task performance, relationship performance and learning performance (Han, 2006; Meyer, Becker, & Vandenberghe, 2004). The above results explore the causal relationship between different factors and result performance in the field of organizational behavior from the perspective of unit linear or multi-linear regression analysis, but it is difficult to form a unified model without considering the interaction between the various influence factors. Therefore, this study combines the achievement orientation theory with the TPB theoretical model, and on the basis of the structural equation model research method, the comprehensive influence relationship between the variables is tested by establishing the path analysis model. The following assumptions are put forward:
H6: Work autonomy has a significant positive effect on employee performance.
H7: Work satisfaction has a significant positive regression effect on employee performance.
H8: The organization's commitment has a significant positive regression impact on employee performance.
In addition, because work satisfaction and organizational commitment are not only the predictors of work performance in this model, but are also influenced by the dimensions of work autonomy and "individual success value orientation" and "work–family balance" achievement orientation, respectively, according to the intermediary model theory, the following two assumptions are tested using the bootstrap method to analyze the specific roles of the two independent variables, achievement target motivation, and performance:
H9a: Work satisfaction plays a mediating role in independent variables and work performance.
H9b: Organization commitment is an intermediary in motivation and work performance.
2.4. Research Model
This study combines the achievement goal orientation theory with the TPB model to test the relationship between individual traits and employee achievement motivation tendency to identify targeted measures that will improve employee motivation and thus improve employee performance. In addition, based on the TPB model, this study will explore the comprehensive influence of work autonomy, work attitude and achievement value orientation on work performance and influence mechanisms. Finally, in this study, the structural equation model analysis is used to test the intermediary roles of work satisfaction and organizational commitment in the above-mentioned influence relationship. On the basis of theoretical research, the internal influence mechanism of each variable is further clarified.
Based on the above theoretical analysis, the structural equation model shown in Figure 1 is proposed and the hypothesis is put forward.
3.1. Research Tools
By means of a questionnaire survey, this study uses the existing personality scale as a survey tool to obtain the data of several variables, including the subjects' data, personality traits, achievement motivation, work autonomy, work attitude, satisfaction, organizational commitment, and work performance.
3.2. Data Collection and Analysis Methods
According to the relevant research recommendations, the more subjects should be included in the formal test (DeVellis, 1991). Tinsley and Tinsley (1987) suggested that the ratio of the number of subjects to the scale, which contains the most questions, should be kept between 5:1 and 10:1, which is less important if the total number of subjects is more than 300. Taking these considerations into account, the study aimed to select no fewer than 300 subjects.
A convenience sampling method, WJX, Google Surveys and other survey platforms were used for data collection. A total of 359 people responded and 320 valid samples were obtained after screening; the statistical results of the background data of the subjects are detailed in Table 1.
Among the subjects, 156 men and 164 women were tested, the ratio of men to women was basically the same, eight subjects were under 18 years of age, the rest of the age groups were more evenly distributed. The majority of subjects had obtained undergraduate degrees, accounting for more than 50%, followed by master's students, accounting for 21.6%; the proportion of 3–5 years and 5–10 years of work is relatively high; and a high proportion of the subjects is dominated by ordinary staff and technical personnel. The proportion of middle-income subjects is highest, and the proportion of monthly income groups receiving under 5000 yuan and more than 10,000 yuan is relatively low.
4.1. Table Reliability and Validity Analysis
SPSS 23.0 software was used to calculate the reliability values of each scale and different dimensions, and the results are summarized in Table 2.
It can be seen from the data that the reliability of each dimension in the questionnaire is higher than 0.7, which is in line with the requirements of the reliability standards indicating that the questionnaire survey results have a high degree of credibility.
Table-1. Subjects’ background data statistics.
| Index | Category |
N. |
Proportion1 |
| Gender | Male |
156 |
48.8 |
Female |
164 |
51.2 |
|
| Age | Under 18 |
8 |
2.5 |
18–25 |
72 |
22.5 |
|
26–30 |
78 |
24.4 |
|
31–35 |
88 |
27.5 |
|
Above 36 |
74 |
23.1 |
|
| Degree | College or below |
64 |
20.0 |
Undergraduate |
172 |
53.8 |
|
Graduate |
69 |
21.6 |
|
Ph.D. and above |
15 |
4.7 |
|
| Years of service | Less than 1 year |
34 |
10.6 |
1–3 years |
59 |
18.4 |
|
3–5 years |
98 |
30.6 |
|
5–10 years |
84 |
26.3 |
|
10+ years |
45 |
14.1 |
|
| Identity information | Ordinary staff |
135 |
42.2 |
Technical personnel |
123 |
38.4 |
|
Middle management |
60 |
18.8 |
|
Senior management |
2 |
0.6 |
|
| Monthly income | Less than 5000 |
73 |
22.8 |
5001–7500 |
99 |
30.9 |
|
7501–10000 |
91 |
28.4 |
|
10001–15000 |
43 |
13.4 |
|
More than 15001 |
14 |
4.4 |
Table-2. Reliability analysis of the survey results of each scale.
| Scale | Dimension |
Items |
Reliability |
Total Reliability |
| Personality traits | Extraversion |
4 |
0.835 |
0.732 |
Agreeableness |
4 |
0.786 |
||
Conscientiousness |
4 |
0.753 |
||
Neuroticism |
4 |
0.898 |
||
Openness |
4 |
0.857 |
||
| Work autonomy | Method Autonomy |
3 |
0.874 |
0.886 |
Scheduling Autonomy |
3 |
0.862 |
||
Criteria Autonomy |
3 |
0.898 |
||
| Work attitude | - |
9 |
- |
0.928 |
| Value orientation | Individual Value Orientation |
15 |
0.966 |
0.941 |
Work–family Balance |
6 |
0.894 |
||
| Satisfaction | - |
3 |
- |
0.794 |
| Organizational commitment | Emotional |
6 |
0.945 |
0.945 |
Performance |
6 |
0.926 |
||
Normative |
6 |
0.911 |
||
| Work performance | Task Performance |
6 |
0.916 |
0.813 |
Relationship Performance |
5 |
0.888 |
Using AMOS 23.0 software, the confirmatory factor analysis model of each scale is established, and the test results are shown in Table 3. As seen from the results, each fitting parameter of the questionnaire structure validity analysis is within the reference range, the model fit is high, and the scale structure validity meets the requirements of the verification factor analysis.
Table-3. Validity analysis of the results of each scale.
| Scale | RMSEA |
CFI |
TLI |
NFI |
IFI |
X2/df |
| Personality traits | 0.020 |
0.992 |
0.990 |
0.932 |
0.992 |
1.123 |
| Work autonomy | 0.035 |
0.995 |
0.992 |
0.981 |
0.995 |
1.383 |
| Working attitude | 0.068 |
0.977 |
0.969 |
0.962 |
0.977 |
2.487 |
| Value orientation | 0.022 |
0.994 |
0.993 |
0.958 |
0.994 |
1.159 |
| Satisfaction | 0.072 |
0.994 |
0.982 |
0.991 |
0.994 |
2.889 |
| Organizational commitment | 0.021 |
0.996 |
0.995 |
0.968 |
0.995 |
1.138 |
| Work performance | 0.037 |
0.991 |
0.988 |
0.970 |
0.991 |
1.439 |
| Reference range | < 0.08 |
> 0.9 |
> 0.9 |
> 0.9 |
> 0.9 |
< 3 |
Table-4. Analysis of aggregate validity of the scale.
| FACTORS | CR |
AVE |
FACTORS |
CR |
AVE |
| Extraversion | 0.835 |
0.558 |
Personal orientation |
0.966 |
0.657 |
| Agreeableness | 0.786 |
0.480 |
Family orientation |
0.895 |
0.586 |
| Conscientiousness | 0.754 |
0.433 |
Satisfaction |
0.796 |
0.566 |
| Neuroticism | 0.898 |
0.688 |
Emotional commitment |
0.946 |
0.744 |
| Openness | 0.857 |
0.600 |
Performance commitment |
0.926 |
0.677 |
| Method autonomy | 0.876 |
0.702 |
Normative commitment |
0.912 |
0.633 |
| Scheduling autonomy | 0.865 |
0.681 |
Task performance |
0.917 |
0.647 |
| Criteria autonomy | 0.899 |
0.747 |
Relationship performance |
0.889 |
0.616 |
| Working attitude | 0.928 |
0.588 |
4.2. Descriptive Statistics of Survey Results
The descriptive statistical results of each variable in the questionnaire are shown in Table 5, in which the minimum and maximum values of each variable are within a reasonable range and do not exceed the extreme values of the scale. In the kurtosis calculation results, the three factors of amenity, personal orientation and family orientation are more than 2, the data distribution is more concentrated, and the absolute kurtosis of other variables is less than 1; the skewness index of each variable is less than 0, and the absolute value is less than 2, which also means that compared with the standardized normal distribution, the peak value of variable grouping is relatively high, but the difference is small. In general, when the sample size is higher than 300, the sensitivity of the Kolmogorov–Smirnov test is greater. At this time, if the kurtosis is less than 3 and the skewness is less than 8, the sample data can be considered to meet the assumption of approximate normal distribution.
Table-5. Descriptive statistics of each variable of the scale.
| FACTORS | CR |
AVE |
FACTORS |
CR |
AVE |
| Extraversion | 0.835 |
0.558 |
Personal Orientation |
0.966 |
0.657 |
| Agreeableness | 0.786 |
0.480 |
Family Orientation |
0.895 |
0.586 |
| Conscientiousness | 0.754 |
0.433 |
Satisfaction |
0.796 |
0.566 |
| Neuroticism | 0.898 |
0.688 |
Emotional Commitment |
0.946 |
0.744 |
| Openness | 0.857 |
0.600 |
Performance Commitment |
0.926 |
0.677 |
| Method autonomy | 0.876 |
0.702 |
Normative Commitment |
0.912 |
0.633 |
| Scheduling autonomy | 0.865 |
0.681 |
Task Performance |
0.917 |
0.647 |
| Criteria autonomy | 0.899 |
0.747 |
Relationship Performance |
0.889 |
0.616 |
| Working Attitude | 0.928 |
0.588 |
4.3. Path Analysis
Figure-2. Model path analysis.
The calculation and test results of each regression parameter in the model can be found in Table 6. According to the data in the table, we can see the following results:
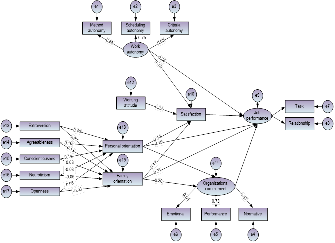
(1) There is a significant regression effect of employee traits on personal and family value orientation, on which the extraversion dimension has positive effect on individual orientation and family orientation, and the regression coefficients are 0.272 and 0.255, respectively, and both are significant at the p < 0.001 level; the agreeableness dimension has a positive influence on individual orientation and family orientation with regression coefficients of 0.163 and 0.131, respectively, a significance test result of p = 0.001, and latter significance test of p = 0.012. Thus, there is a significant positive effect of conscientiousness on individual orientation with a regression coefficient of 0.150, and significance test result of p = 0.005, while conscientiousness has no significant regression effect on family orientation score; neither the neuroticism nor the openness dimensions had significant effects on individual orientation and family orientation regression. In summary, employee traits have a significant impact on employee value orientation, and there are different manifestations of different dimension impact relationships, assuming that H1, H1a, and H1b are established.
(2) The regression coefficient of the work autonomy variable on work satisfaction is 0.410, and the significance test result is p < 0.001, which shows that there is a significant positive regression effect of work autonomy on employee work satisfaction therefore indicating that hypothesis H2 is valid.
(3) The regression coefficient of work attitude variables on work satisfaction is 0.357, and the significance test result is p < 0.001, indicating that there is a significant positive regression effect of work attitude on employee work satisfaction, assuming H3 is true.
(4) The regression coefficients of personal orientation and family orientation to work satisfaction are 0.466 and 0.231, respectively, and the significance test result of the former is p < 0.001, while the significance test result of the latter is p = 0.002. Therefore, personal value orientation and work–family balance achievement motivation have significant positive regression effects on employees' work satisfaction, thus H4a and H5a are true.
(5) The regression coefficients of personal orientation and family orientation on organizational commitment are 0.218 and 0.310, respectively, and are significant at the level of p < 0.001, that is, personal value orientation and work–family balance achievement motivation have significant positive regression effects on employees' organizational commitment, assuming that H4b and H5b are true.
(6) In the regression analysis of work autonomy on work performance, the regression coefficient is 0.548 and the significance test result is p < 0.001. In addition, the factors of work satisfaction and organizational commitment also have a significant positive regression effects on work performance. The regression coefficients are 0.090 and 0.319, respectively, and the significance test result is p < 0.001. In conclusion, work autonomy, satisfaction and organizational commitment have significant positive regression effects on work performance, thus H6, H7 and H8 are true.
4.4. Mediating Effect Test
Based on the model regression path test, the bootstrap method was used to test whether there is a mediating effect in the model. At the same time, 1000 samples of regression results were taken to calculate each regression effect. The results are shown in Tables 4, 5 and 6. According to Table 7, we can extract the following results:
(1) The overall regression effect of work autonomy on performance is significant; the effect quantity is 0.586, and the significance test result is p < 0.001, while the mediating effect of satisfaction is 0.037, and the significance test result is p < 0.001. Meanwhile, the direct effect of the regression path is significant, the effect quantity is 0.549, and the significance test result is p < 0.001. Thus, it can be seen that work satisfaction plays a mediating role in the regression relationship between work autonomy and performance, and the mediating role is partially mediated. Therefore, hypothesis H9a holds.
Table-6. Model regression path analysis.
| Path | Estimate |
S.E. |
T |
P |
| Individual Value Orientation <--- Extraversion | 0.272 |
0.033 |
8.126 |
< 0.001 |
| Individual Value Orientation <--- Agreeableness | 0.163 |
0.050 |
3.270 |
0.001 |
| Individual Value Orientation <--- Conscientiousness | 0.150 |
0.053 |
2.825 |
0.005 |
| Individual Value Orientation <--- Neuroticism | -0.019 |
0.033 |
-0.562 |
0.574 |
| Individual Value Orientation <--- Openness | 0.052 |
0.031 |
1.650 |
0.099 |
| Work–family Balance <--- Extraversion | 0.255 |
0.035 |
7.262 |
< 0.001 |
| Work–family Balance <--- Agreeableness | 0.131 |
0.052 |
2.502 |
0.012 |
| Work–family Balance <--- Conscientiousness | 0.031 |
0.056 |
0.554 |
0.580 |
| Work–family Balance <--- Neuroticism | -0.031 |
0.035 |
-0.905 |
0.365 |
| Work–family Balance <--- Openness | -0.020 |
0.033 |
-0.596 |
0.551 |
| Satisfaction <--- Work Autonomy | 0.410 |
0.073 |
5.635 |
< 0.001 |
| Satisfaction <--- Work Attitude | 0.357 |
0.057 |
6.251 |
< 0.001 |
| Satisfaction <--- Individual Value Orientation | 0.466 |
0.075 |
6.244 |
< 0.001 |
| Satisfaction <--- Work–family Balance | 0.231 |
0.074 |
3.134 |
0.002 |
| Organizational Commitment <--- Individual Value Orientation | 0.218 |
0.062 |
3.520 |
< 0.001 |
| Organizational Commitment <--- Work–family Balance | 0.310 |
0.061 |
5.035 |
< 0.001 |
| Work Performance <---Work Autonomy | 0.548 |
0.061 |
8.937 |
< 0.001 |
| Work Performance <--- Satisfaction | 0.090 |
0.024 |
3.692 |
<0.001 |
| Work Performance <--- Organizational Commitment | 0.319 |
0.042 |
7.626 |
< 0.001 |
| Work Performance <--- Individual Value Orientation | -0.033 |
0.032 |
-1.023 |
0.306 |
| Work Performance <--- Work–family Balance | -0.028 |
0.031 |
-0.892 |
0.372 |
Table-7. Calculation and test results of effect quantity.
| Path | Effect |
SE |
t |
p |
|
| Total effect | Autonomy → Work Performance | 0.586 |
0.060 |
9.700 |
p < 0.001 |
| Mediating effect | Autonomy → Satisfaction → Work Performance | 0.037 |
0.010 |
3.638 |
p < 0.001 |
| Direct effect | Autonomy → Work Performance | 0.549 |
0.059 |
9.327 |
p < 0.001 |
| Total effect | Personal value orientation → Work Performance | 0.079 |
0.035 |
2.239 |
0.025 |
| Mediating effect | Personal value orientation → Work Performance | 0.112 |
0.026 |
4.362 |
p < 0.001 |
| Personal value → Satisfaction → Work Performance | 0.042 |
0.014 |
2.993 |
0.003 |
|
| Personal value → Organizational commitment → Work Performance |
0.070 |
0.021 |
3.29 |
0.001 |
|
| Direct effect | Personal value → Work Performance | -0.033 |
0.032 |
-1.016 |
0.310 |
| Total effect | Work–family balance orientation → Work Performance | 0.092 |
0.035 |
2.585 |
0.010 |
| Mediating effect | Work–family balance orientation → Work Performance | 0.120 |
0.025 |
4.806 |
p < 0.001 |
| Work–family balance → Satisfaction → Work Performance | 0.021 |
0.009 |
2.252 |
0.024 |
|
| Work–family balance → Organizational commitment → Work Performance | 0.099 |
0.023 |
4.276 |
p < 0.001 |
|
| Direct effect | Work–family balance → Work Performance | -0.028 |
0.031 |
-0.890 |
0.373 |
(2) The overall regression effect of personal value orientation on performance is significant; the effect quantity is 0.079, and the significance test result is p = 0.025, while the mediating effect quantity of organizational commitment is 0.070 and the significance test result is p = 0.001. The direct effect of the regression path does not reach the significant level with a significance test result of p = 0.310 > 0.05. Therefore, organizational commitment plays a mediating role in the regression relationship between personal value orientation and performance, and the mediating effect is in the form of a complete mediating effect. In the regression effect of work–family balance orientation on performance, the overall regression effect is significant; the effect quantity is 0.092, and the significance test result is p = 0.010, while the mediating effect quantity of organizational commitment is 0.099 and the significance test result is p < 0.001. In addition, the direct effect of the regression path does not reach the significant level and has a significance test result of p = 0.373, which is > 0.05. Therefore, organizational commitment also plays a mediating role in the regression relationship between work–family balance orientation and performance, and the mediating effect is in the form of a complete mediating effect. Therefore, organizational commitment plays a mediating role in achievement goal motivation and performance, thus H9b is confirmed.
Combined with the theory of planned behavior and the theory of goal orientation of achievement, this paper defines the subjective normative dimensions in the TPB model and expands the original subjective normative one-dimensional model into two dimensions – the pursuit of self-worth realization and the pursuit of work–family balance. This paper analyzes the influence of different employee traits on individual achievement motivation and also studies how employee traits affect work performance through achievement motivation, work satisfaction and organizational commitment under the conditions of employee-specific work autonomy and work attitude. The results show that different personality traits have different effects on the two dimensions of achievement motivation; high achievement motivation will produce high work satisfaction, organizational commitment, and high performance output. In addition, there is a causal correlation between work autonomy and work attitude and performance, and enterprise management needs to focus on improving employee autonomy and satisfaction in the work environment. In this study, all employees were treated as a unit, and the hypotheses were tested by multi-regression and mediation model analyses, but there were different groups within the actual organizational environment and it is not known whether there was consistency in the performance of the different groups. For example, according to the pursuit of self-worth realization and pursuit of work–family balance scores, employees can be divided into four groups: high pursuit of self-worth realization, high pursuit of work–family balance; high pursuit of self-worth realization, low pursuit of work–family balance; low pursuit of self-worth realization, high pursuit of work–family balance; and low pursuit of self-worth realization, low pursuit of work–family balance. These four groups’ work satisfaction and performance differences need further data demonstration. In addition, there are different types of leadership–subordinate relationships within organizations, and whether this hierarchical relationship will have an impact on the model also requires more in-depth theoretical and practical exploration. In future studies, difference analysis and multi-layer regression tests will be carried out on the influence of different groups and hierarchical relationships.
Funding: This paper is a part of the research project: Youth Foundation of Ministry of Education of China (19YJC630141). |
Competing Interests: The authors declare that they have no competing interests. |
Acknowledgement: Both authors contributed equally to the conception and design of the study. |
Ajzen, I. (1991). The theory of planned behavior. Organizational Behavior and Human Decision Processes, 50(2), 179-211.
Anderman, E. M. (2020). Achievement motivation theory: Balancing precision and utility. Contemporary Educational Psychology, 61, 101864. Available at: https://doi.org/10.1016/j.cedpsych.2020.101864.
Aryee, S., Srinivas, E. S., & Tan, H. H. (2005). Rhythms of life: antecedents and outcomes of work-family balance in employed parents. Journal of Applied Psychology, 90(1), 132-146. Available at: https://doi.org/10.1037/0021-9010.90.1.132.
Chen, L., Wang, Z., Luo, N., & Luo, Z. (2016). Leader-subordinate extraversion fit and subordinate work engagement:Based on dominance complementarity theory. Acta Psychologica Sinica, 48(6), 710-721. Available at: https://doi.org/10.3724/sp.j.1041.2016.00710.
Chen, Z., & Wu, H. (2008). Intrinsic Motivation and its antecedents. Advances in Psychological Science, 16(1), 98-105.
DeVellis, R. F. (1991). Applied social research methods series. Scale development: Theory and applications. Thousand Oaks, CA, USA: Sage Publications, Inc.
Dunn, M. G., Rochlen, A. B., & O’Brien, K. M. (2013). Employee, mother, and partner: An exploratory investigation of working women with stay-at-home fathers. Journal of Career Development, 40(1), 3-22. Available at: https://doi.org/10.1177/0894845311401744.
Dweck, C. S. (1988). Goals: An approach to motivation and achievement. Journal of Personality and Social Psychology, 54(1), 5-12.
Elliot, A. J., & Devine, P. G. (1994). On the motivational nature of cognitive dissonance: Dissonance as psychological discomfort. Journal of Personality and Social Psychology, 67(3), 382-394. Available at: https://doi.org/10.1037/0022-3514.67.3.382.
Elpariani, N. P. L. A. R., Riana, I. G., & Surya, I. B. K. (2020). Coherency work-life balance, compensation, job satisfaction and organizational commitments millennial generations. Global Journal of Social Sciences Studies, 6(2), 139-147. Available at: https://doi.org/10.20448/807.6.2.139.147.
Groen, B. A., Wouters, M. J., & Wilderom, C. P. (2017). Employee participation, performance metrics, and job performance: A survey study based on self-determination theory. Management Accounting Research, 36(2), 51-66. Available at: https://doi.org/10.1016/j.mar.2016.10.001.
Grzywacz, J. G., & Marks, N. F. (2000). Reconceptualizing the work–family interface: An ecological perspective on the correlates of positive and negative spillover between work and family. Journal of Occupational Health Psychology, 5(1), 111-126. Available at: https://doi.org/10.1037/1076-8998.5.1.111.
Han, Y. (2006). The relationship between job performance and job satisfaction, organizational commitment, and goal orientation. Acta Psychologica Sinica, 40(1), 84-91. Available at: https://doi.org/10.3724/sp.j.1041.2008.00084.
Jin, S., H. (2005). The influence of social support and personality on university students' stress. Acta Psychologica Sinica, 37(1), 92-99.
Lee, S., Park, J., Back, K.-J., Hyun, H., & Lee, S. H. (2020). The role of personality traits toward organizational commitments and service quality commitments. Frontiers in Psychology, 11(11), 631. Available at: https://doi.org/10.3389/fpsyg.2020.00631.
Martinez, A., Perez, M., Jimenez, M. J., & Abellas, S. (2018). Job satisfaction and work–family policies through work-family enrichment. Journal of Managerial Psychology, 33(4), 386-402. Available at: https://doi.org/10.1108/jmp-10-2017-0376.
Meyer, J. P., Becker, T. E., & Vandenberghe, C. (2004). Employee commitment and motivation: A conceptual analysis and integrative model. Journal of Applied Psychology, 89(6), 991-1007. Available at: https://doi.org/10.1037/0021-9010.89.6.991.
Mishra, P., Bhatnagar, J., Gupta, R., & Wadsworth, S. M. (2019). How work–family enrichment influence innovative work behavior: Role of psychological capital and supervisory support. Journal of Management & Organization, 25(1), 58-80. Available at: https://doi.org/10.1017/jmo.2017.23.
Nicholls, J. G. (1984). Achievement motivation: Conceptions of ability, subjective experience, task choice, and performance. Psychological Review, 91(3), 328-346. Available at: https://doi.org/10.1037/0033-295x.91.3.328.
Rokeach, S. J. (1973). Values and violence: A test of the subculture of violence thesis. American Sociological Review, 38(6), 736-749. Available at: https://doi.org/10.2307/2094135.
Song, Y. (2013). The theoretical basis of individual behavior choice from the perspective of heterogeneity. Economic Forum, 8(3), 147-152.
Tinsley, H. E., & Tinsley, D. J. (1987). Uses of factor analysis in counseling psychology research. Journal of Counseling Psychology, 34(4), 414-424. Available at: https://doi.org/10.1037/0022-0167.34.4.414.
Vahedi, A., Krug, I., Fuller, T. M., & Westrupp, E. M. (2017). Longitudinal associations between work-family conflict and enrichment, inter-parental conflict, and child internalizing and externalizing problems. Social Science & Medicine, 211, 251-260. Available at: https://doi.org/10.1016/j.socscimed.2018.06.031.
Wang, J., Yang, Y., & Gu, S. (2011). Review on theory of planned behavior research. Health Education and Health Promotion, 6(4), 290-301.
Wayne, J. H., Musisca, N., & Fleeson, W. (2004). Considering the role of personality in the work–family experience: Relationships of the big five to work–family conflict and facilitation. Journal of Vocational Behavior, 64(1), 108-130. Available at: https://doi.org/10.1016/s0001-8791(03)00035-6.
Yu, Q., & Ye, L. (2018). Research on the influence of job embeddedness and job satisfaction on job performance. Jiangxi Social Sciences, 38(1), 227-235.
Zhang, S. (2020). Voluntary environmental regulations and firm innovation in China. Asian Journal of Economics and Empirical Research, 7(2), 171-177. Available at: https://doi.org/10.20448/journal.501.2020.72.171.177.
Zheng, J., & Wu, G. (2018). Work-family conflict, perceived organizational support and professional commitment: A mediation mechanism for Chinese project professionals. International Journal of Environmental Research and Public Health, 15(2), 344. Available at: https://doi.org/10.3390/ijerph15020344.
Views and opinions expressed in this article are the views and opinions of the author(s), Humanities and Social Sciences Letters shall not be responsible or answerable for any loss, damage or liability etc. caused in relation to/arising out of the use of the content. |