Index

Abstract

Profitability is the main goal of business organizations. This study focused on the effect of previous-year CSR practices on current-year financial performance, and then its effect on subsequent-year CSR practices. This study also investigated the mediating effect of current-year firm reputation on the relationship between previous-year CSR practices and current-year financial performance, and on the relationship between current-year financial performance and subsequent-year CSR practices. Using a random sampling technique, 200 public listed firms on Bursa Malaysia were selected as the study’s sample. Content analysis of their annual reports for year 2013, 2014 and2015, and company websites was carried out to determine their CSR practices disclosure, ROA and firm reputation. Partial least squares – structural equation modelling was used to analyse the samples. Findings showed that previous-year CSR practices lead to significant and positive effect on current-year reputation and corporate financial performance. Current-year firm reputation mediates the relationship between previous-year CSR and current-year corporate financial performance. However, current-year corporate financial performance does not lead to subsequent-year CSR practices disclosure. This study showed that CSR practices have immediate positive effect on corporate financial performance, but the profitability did not lead to more disclosure in subsequent-year CSR practices. Hence, further study might explore the relationship on a wider time gap between current-year corporate financial performance and subsequent-year CSR practices. Conclusively, CSR practices are critical success factor that must be effectively and efficiently implemented by firms.

Keywords: Corporate social responsibility, Corporate financial performance, ROA, Firm reputation, PLS-SEM.

Received: 21 November 2019 / Revised: 30 December 2019 / Accepted: 3 February 2020/ Published: 9 March 2020

Contribution/ Originality

This study originates measurement scales for CSR and firm reputation disclosures. This is one of the few studies to have investigated the virtuous cycle of CSR and financial performance. The primary findings are on the immediate effect of CSR on performance but delayed reciprocal effect of profitability on CSR.

1. INTRODUCTION

Corporate social responsibility (CSR) has become a buzzword in the business world of today as it is associated with the sustainable success of business firms (DiSegni, Huly, & Akron, 2015; Ditlev‐Simonsen & Midttun, 2011). This is evidenced by the fact that 93 percent of world’s largest companies are disclosing their CSR practiced formally (KPMG, 2013). According to Esa and Ghazali (2012) the pressing question that merits attention is how a firm contributes to the environment and community, and how CSR can be executed and should not be the reasons as to why it is done. The implementation of CSR has swerved the traditional notion of profit maximization as an organizational goal to a paradigm that emphasizes on fulfilling the expectations of all stakeholders (Anas, Rashid, & Annuar, 2015; Jitaree, 2015; Yusoff & Adamu, 2016). Empirical evidence supports the contribution of CSR practices to organizational performance, particularly, in financial aspects (Abd Mutalib, Jamil, Zuriana, & Wan Hussin, 2014; Ahamed, Almsafir, & Al-Smadi, 2014; Saeidi, Sofian, Saeidi, Saeidi, & Saaeidi, 2015). Additionally, empirical evidence also indicates that organizational performance provides resources, thus enabling the implementation of more and better CSR practices (Fauzi & Idris, 2010; Ghelli, 2013; Surroca, Tribó, & Waddock, 2010). Therefore, there is an indication that CSR has a cyclical pattern or a virtuous cycle with CSR practices enhancing financial performance and in return, financial performance provides slack resources to implement more CSR practices (Ahmadi, 2014; Fauzi & Idris, 2010; Palmer, 2012; Waddock & Graves, 1997). The presence of the virtuous cycle prompted companies to commit seriously to implementing CSR for its obvious benefits, particularly in relation to profitability (Dian, Made, Djumahir, & Eko, 2014; Ghelli, 2013; Wissink, 2012).

1.1. Problem Statement

CSR has often been regarded as a mechanism for building good relationship with stakeholders so that accessibility to a firm’s resources is established (Mwangi & Jerotich, 2013). Hence, companies are motivated to implement CSR due to profitability (Ahamed et al., 2014). Many studies have investigated the relationship between CSR and financial performance (Ahamed et al., 2014; Amran, Zain, Sulaiman, Sarker, & Ooi, 2013; Crowther, Abdaless, Oubrich, & Barzi, 2015; Ehsan & Kaleem, 2012; Hirigoyen & Poulain-Rehm, 2015). There are also many studies which proved that a two-way relationship or a virtuous cycle exists between CSR and financial performance (Jiao & Xie, 2013; Palmer, 2012; Surroca et al., 2010; Waddock & Graves, 1997; Wissink, 2012). These studies focused on determining the direction of the relationship, whether positive, negative or neutral but did not consider other influential factors that could contribute to the quality of the relationship (Aguinis & Glavas, 2012; Ghelli, 2013; Peng & Yang, 2014; Robins, 2011).

The arguments on how CSR and financial performance are related have not come to any conclusive decision (Hirigoyen & Poulain-Rehm, 2015; Mwangi & Jerotich, 2013; Ramchander, Schwebach, & Staking, 2012). There is a need to carry out more research to explain the CSR loop concept (Ghelli, 2013; Quazi & Richardson, 2012; Wissink, 2012). Some researchers believed that there are some influential factors affecting the relationship between CSR practices and financial performance (Aguinis & Glavas, 2012; Alshammari, 2015; Peng & Yang, 2014; Surroca et al., 2010). Factors such as a timeline need to be included as variables in the investigation of the relationship between CSR practices and financial performance.

There are variances in the adoption of time in prior studies as well as differences in terms of methodologies and approaches (Girerd-Potin, Jimenez-Garcès, & Louvet, 2013; Peloza, 2009). Hence, it is necessary to include a time horizon and determine whether CSR practices from previous year contribute towards current financial performance, and in turn, result in more CSR practices in the subsequent year.
Another variable that should be considered in the assessment of the CSR and financial performance relationship is the firm’s reputation. CSR practices can enhance firm reputation (Alshammari, 2015; Beheshtifar & Korouki, 2013; Inoue & Lee, 2011).

Recent studies supported the notion that CSR engagement and activities strengthen the firm’s reputation which subsequently leads to financial performance (Den Hond, Rehbein, de Bakker, & Lankveld, 2014; Othman, 2012; Sur & Sirsly, 2013). Thus, this study explores the contribution of current-year firm reputation as a mediator to the relationship between previous-year CSR practices and current-year financial performance.

Although the concept of CSR has caught on with a majority of businesses globally, there are still many publicly listed companies (PLCs) in Malaysia lacking in awareness and knowledge of CSR (Ahamed et al., 2014) and the advantages of disclosure (Ahamed et al., 2014; Amran et al., 2013). Hence, conducting more studies on CSR practices and its contribution towards firm’s reputation and financial performance in a Malaysian setting is necessary.

The capability of CSR disclosures to enhance firm’s reputation and improve business performance contributes to the competitiveness of the firm and attracts more investments from both local and foreign sources (Waworuntu, Wantah, & Rusmanto, 2014).

1.2. Research Questions

The problem statement above has identified some gaps in practice and research, and thus, leading to the research questions below:

  1. What is the relationship between previous-year CSR practices and current-year firm reputation?
  2. What is the relationship between current-year firm reputation and current-year financial performance?
  3. Does current reputation mediate the relationship between previous-year CSR practices and current-year financial performance?
  4. What is the relationship between current-year financial performance and subsequent-year CSR practices?

2. LITERATURE REVIEW

2.1. Theoretical Framework

In this study, two main theories were used to support the existence of a virtuous cycle. The Stakeholder Theory was used to explain the forward relationship of previous-year CSR practices with current-year firm reputation and current-year financial performance. The Slack Resources Theory was used to explain the backward relationship of current-year financial performance with subsequent-year CSR practices.

2.1.1. Stakeholder Theory

The theory states that business organizations function to fulfil the expectations of all stakeholders. According to Murray and Vogel (1997) a stakeholder refers to any entity, mainly those external to the firm that is influenced by or influences the firm.

Inoue and Lee (2011) stated that there are many types of primary stakeholders like employees, customers, suppliers, financial institutions, communities and shareholders. This theory is in contrast to the theory of the shareholder whereby the stakeholder theory diffuses the focus of business goals on profit maximization that solely benefits the shareholders and leads to a business focus that addresses all benefits and expectations for the various stakeholders (Amran et al., 2013; Hamid & Atan, 2011).

Therefore, the disclosure of CSR performance is regarded as a strategic tool to maintain the support of influential stakeholders (Elijido-Ten, 2007).

2.1.2. Slack Resources Theory

The Slack Resources Theory is based on the availability of slack which refers to excess resources resulting from good financial performance. Bourgeois (1981) stated that slack serves as a cushion of actual or potential resources to enable the firm in adapting successfully towards internal pressures for adjustment or external pressures for policy change, as well as initiating strategic change due to pressures from the external environment.
Hence, slack is regarded as potential resources that can be used, diverted and redeployed within the organization to achieve its goals (Zhong, 2009). Slack Resources Theory posits that slack originating from financial abundance can be invested in CSR activities and programs (Fauzi & Idris, 2010; Waddock & Graves, 1997). Thus, Slack Resources Theory was used to explain how good financial performance can lead to future CSR practices in the virtuous cycle of CSR and financial performance.

2.2. Conceptual Framework and Development of the Research Hypotheses

The conceptual framework of this study identifies the interrelationship of three variables: previous-year CSR practices, current-year firm reputation, current-year firm financial performance and subsequent-year CSR practices. The interrelationships among these variables are based on the looping concept that creates a virtuous cycle of CSR and financial performance (Surroca et al., 2010).

Therefore, it is presumed that previous-year CSR practices will influence current-year firm reputation and current-year financial performance directly. There is also an indirect effect of previous-year CSR practices on current-year firm financial performance mediated by current -year firm reputation. Further to that, current-year firm financial performance results in CSR practices in the subsequent year.

2.2.1. Relationship between Previous-Year CSR Practices and Current-Year Firm Reputation

It is assumed that businesses that do not consider CSR in their endeavours will create a bad reputation that could tarnish the image and reputation of the shareholders and investors (Ghelli, 2013; Othman, 2012). Therefore, it is necessary for firms to embark on social responsibilities is to ensure that their reputation is maintained among the stakeholders (Alniacik, Alniacik, & Genc, 2011). Positive contribution to social and environmental issues is demanded by different stakeholders (Aguinis & Glavas, 2012; Melo & Garrido-Morgado, 2011). Hence, it appears that a synergistic relation exists between CSR and firm’s reputation which is evident in past studies (Beheshtifar & Korouki, 2013; Bertels & Peloza, 2008; Othman, 2012; Saeidi et al., 2015).

By taking a socially responsible action, firms can enhance their reputation and, in the process, rewarded by the stakeholders (Sur & Sirsly, 2013). Trends of disclosing CSR are intended to encourage firms in performing more and better CSR so that firm reputation is boosted (Oikonomou, Brooks, & Pavelin, 2014; Othman., Darus, & Arshad, 2011). Thus, by identifying in this study, the previous CSR practices based on firm’s disclosure of CSR in their 2013 annual report and current firm reputation in their 2014 annual report, it is hypothesized that:

H1: Previous-year CSR practices have a positive and significant effect on current-year firm reputation.

2.2.2. Relationship between Previous-Year CSR Practices and Current-Year Financial Performance

The relationship between previous-year CSR practices (based on the 2013 annual report) and current-year financial performance (based on the 2014 annual report) of the firms is based on the stakeholder theory (Freeman, 1984; Spitzeck, 2009).

Studies such as Ehsan, Kaleem, and Jabeen (2012) and Wissink (2012) posited that financial performance is influenced by CSR practices. Other studies (Ahamed et al., 2014; Chen, Feldmann, & Tang, 2015; Fauzi & Idris, 2010; Inoue & Lee, 2011; Jitaree, 2015; Trang & Yekini, 2014; Waddock & Graves, 1997; Yusoff & Adamu, 2016) consistently indicated a positive relationship between CSR practices and financial performance. Therefore, it is proposed that a hypothesis as stated below is tested in this study:

H2: Previous-year CSR practices have a positive and significant effect on current-year firm financial performance.

2.2.3. Mediation by Firm Reputation

Othman (2012) explained that a firm’s reputation is enhanced because of the implicit demand by the major stakeholders to implement CSR which subsequently leads to a positive effect on financial performance. Thus, by conforming with the demands and expectations of stakeholders, this strengthens and enhances the firm’s reputation and results in improved financial performance (Porter & Kramer, 2011; Saeidi et al., 2015).

Othman (2012) concludes that disclosure of CSR becomes a tool that can create, protect and enhance a firm’s reputation and then, turn this into advantages to ensure greater financial performance. Clearly, CSR influences firm financial performance through its reputation (Raza, Ilyas, Rauf, & Qamar, 2012; Wheelen & Hunger, 2012) thus implying a mediating role that is carried out by firm reputation. This leads to the proposal of the following research hypothesis:

H3: Current-year firm reputation mediates the relationship between previous-year CSR practices and current-year firm financial performance.

2.2.4. Relationship between Current-Year Financial Performance and Subsequent-Year CSR Practices

The relationship between current-year financial performance and subsequent-year CSR practices is supported by the Slack Resources Theory. It implies that with the availability of slack resources, the firm has the capability to invest in more CSR practices (Waddock & Graves, 1997). According to Surroca et al. (2010) financial performance and CSR practices indicate a positive synergistic relationship. Fauzi and Idris (2010) explained that the availability of slack resources enables the firm to apportion the resources to the domains of CSR and therefore, increasing CSR performance. Numerous studies (Dian et al., 2014; Fauzi & Idris, 2010; Ghelli, 2013; Palmer, 2012; Surroca et al., 2010; Wissink, 2012) provide empirical evidence to support a positive effect of current-year firm financial performance on subsequent-year CSR performance. Therefore, the following research hypothesis is presented:

H4:  Current-year firm financial performance has a positive and significant effect on subsequent-year corporate social responsibility practices

3. RESEARCH METHODOLOGY

3.1. Research Design and Sample Selection

This study used a descriptive research design with content analysis method. Secondary data from the 2013, 2014 and 2015 annual reports of the participating firms were used in this study. The extraction of data from the annual reports was based on the content analysis method which according to Weber (1990) is a method employing a set of procedures to make valid inferences.

Content analysis is a commonly method used extensively to explore firms’ disclosure of their CSR activities (Ahamed et al., 2014; Aras, Aybars, & Kutlu, 2009; Kamatra & Kartiningdyah, 2015; Karagiorgos, 2010; Mwangi & Jerotich, 2013). The population of this study identified publicly listed companies on the Main Board of Bursa Malaysia.

From the population, samples of firms were drawn using the random sampling method to ensure that every firm in the population had an equal opportunity to be selected for the sample in this study. A total of 200 firms was randomly selected from the population.

3.2. Research Instrument

A disclosure checklist form was developed to compile data gathered from the annual reports. The checklist consisted of four sections: (i) CSR disclosure gathered from the 2013 annual report for each of the firms; (ii) reputation disclosure gathered from the 2014 annual report; (iii) ROA as a measure of financial performance gathered from the 2014 annual report; and CSR disclosure from the 2015 annual report.

The CSR disclosure checklist comprised of items that were divided into four dimensions: environment, community, marketplace and workplace. Table 1 shows the CSR disclosure items used to capture information regarding CSR practices in 2013 (previous-year CSR practices) and in 2015 (subsequent-year CSR practices). The checklist was developed from past studies (Abd Mutalib et al., 2014; Anas et al., 2015; Bursa Malaysia, 2006; Haji, 2013; Zainal, Zulkifli, & Saleh, 2013). A dichotomous scoring of yes/no was used to measure disclosure of CSR activities based on the four dimensions. An index score was calculated to represent each dimension of CSR (ratio of total “yes” response to the total items the dimension).

Table-1. CSR disclosure checklist.

CSR Items
Explanation
Environment
1. Waste Management and Resources Conservation
Information about waste management and conservation of natural resources (e.g. using recycling materials).
2. Pollution and Emission Control
Pollution and emission control in the conduct of business operations. A statement indicating that pollution and emission from business operations have been reduced.
3. Effective Usage of Energy
Conservation of energy in the conduct of business operations. Efficiently using energy resources in the business operations (e.g. renewable energy: biofuels, biogas).
4. Prevention and Reparation Program
Prevention or repair of damage to the environment.
5. Environmental Concern and Commitment
A statement about company's concern for the environment and commitment to environmental responsibility (e.g. support the green campaign and activities).
6. Certification and Awards Achievement
Certifications and awards achievement by the company that relate to environmental practices
Workplace
1. Human Capital Development
Provide job training programs, graduate employment programs or giving financial assistance to employees in educational institutions; continuing educational courses.
2. Employee Health and Safety
Complying with health and safety regulations and guidelines.
3. Employee Welfare and Benefits
Concern with employees' welfare and benefits (e.g. hostel or accommodation, food and transport allowances, medical benefits, maternity leaves, financial assistance or other benefits).
4. Employee Recognition and Appreciation
Recognition and appreciation to employees for their excellent services and performance.
5. Human/Labour Rights Issue
Freedom of voice or proper communication channel for employees.
6. Diversity and Equal Opportunity
Having policies on gender issues, gender equality and workforce diversity.
7. Industrial Relations
Company's relationship with trade union and workers.
8. Certification and Awards Achievement
Certifications and awards achievement by the company that relate to workplace practices
Community
1. Donation/Charity/Sponsorship Programs
Giving donation, sponsor community programs or involve in charity activities to support communities.
2. Community Development
Supporting the development of community programs (e.g. health, training, education or scholarships programs).
3. Contribution to Youth Development
Provide internship programs or industrial training for graduating students/Sponsor or organise youth activities.
4. Public Projects/Infrastructure Support
Supporting public projects or provide infrastructure for the benefit of communities.
5. Employees Participation in Community    Services
Employees' services to support community activities, events, sports, arts etc.
6. Sports and Cultural Activities
Initiate, involve or encourage sports and cultural activities.
7. Aids to Underprivileged 
Aiding disaster victims, disabled, orphanage or single mothers (in form of cash or in-kind benefits).
8. Certification and Awards Achievement
Certifications and awards achievement by the company that relate to community contributions.
Marketplace
1. Product Development
Information on developments related to the products (e.g. packaging).
2. Product/Service Quality
The product or service meets applicable quality standard (e.g. ISO 9001).
3. Product/Service Safety
Provide information on the safety of products or services.
4. Supplier Relation
Recognition of rights of suppliers (e.g. information or participation in design).
5. Customer Services
Provide assistance and advice for customers who buy or use company products or services.
6. Stakeholder Engagement
Communicate with stakeholders (e.g. provide channels for stakeholders to express their concerns)/Provide efficient and friendly facilities to stakeholders.
7. Certification and Awards Achievement
Certifications and awards achievement by the company that relate to marketplace practices.

Source: (Abd Mutalib et al., 2014; Anas et al., 2015; Bursa Malaysia, 2006; Haji, 2013; Zainal et al., 2013).

Table-2. Firm reputation disclosure checklist.

Reputation Items
Explanation
Product and Service Quality
1. Has external verification or certifications
External verification - Halal certification (e.g. MS 1500/Quality policy (e.g. ISO 9001, HCCA certification, MSQH, MS ISO 15189, GMS).
2. Free from controversial products
Products are non-controversial (e.g. not of correlated to alcohol or gambling)/Products listed in Kuala Lumpur Syariah Index (KLSI).
3. Listed in the Top 30 Malaysian Brand
Listed by The Edge
4. Received recognition for outstanding          products/services
Awards from reputable organisation
5. Able to penetrate overseas market
Evidence
6. Good value for money
Awarded as "Excellent Fair Price Shop" by the Government/Ministry of Trade.
7. Product evaluation
Evaluation of product/service (e.g.  suitability for use by consumers in current market trend) as to allow the company to be more creative
Corporate Governance
1. Clearly demonstrate an open, transparent and ethical practices
Corporate Governance standards - meet the criteria for transparency and best ethical practices
Leadership Quality
1. Has strong and appealing leaders
Chairman or CEO was conferred title "Tan Sri" or "Tun" by the Sultan/Chairman or CEO conferred an honorary Doctor of Philosophy for his or her contribution/Chairman or CEO is a founding member of a company
2. Has excellent managers
An experience manager (e.g. have good track record of past performance from established organisations) / Managers are or were appointed as advisor, consultant or member of an established associations (e.g. member of MIA/MACPA)
3. Has competent and well-organized management
Evidence (e.g. awards or certifications)
Citizenship
1. Obtained external certification for its CSR initiatives
Evidence (e.g. awards or certifications)
2. Has CSR initiatives with impact
Exact words in CSR disclosure
3. Support good causes
Exact words in CSR disclosure
Innovation
1 An innovative company
Awards for innovativeness / Incremental product changes or alterations (e.g. convenient packaging).
2. Generally, first in the market
Evidence
3. Has ongoing research and development (R&D)
Evidence - any ongoing R&D project by the
company to develop new ideas or methods
4. Launch new product
Evidence - new product or service development initiatives

Source: (Darus et al., 2014; Othman, 2012; Othman. et al., 2011).

The reputation checklist was also developed from past studies (Darus, Othman, & Arshad, 2014; Othman, 2012; Othman. et al., 2011) which includes five dimensions of product and service quality, corporate governance, leadership quality, citizenship and innovation. Table 2 presents the reputation checklist. The checklist also used a dichotomous reporting of yes/no to indicate disclosure of firm reputation. An index score was calculated to represent each dimension of firm reputation (ratio of total “yes” response to total items the dimension).

The financial performance of the firms was measured using return on assets (ROA) from the 2014 annual report of corresponding firms. ROA is an accounting-based measure of financial performance (Jitaree, 2015). ROA informs how the firm increase their profit using total assets in a defined period (Raza et al., 2012). A higher ROA indicates a firm’s ability to use the firm’s assets to benefit the stakeholders (Haniffa & Cooke, 2005). ROA has often been used in association with CSR in many studies (Ahmed, Islam, & Hasan, 2012; Kamatra & Kartiningdyah, 2015; Lee & Park, 2009; Waddock & Graves, 1997).

3.3. Data Analysis Procedures

Data extracted from the annual reports was analysed using a structural equation modelling – partial least square (PLS-SEM) approach with the employment of a statistical tool, SmartPLS3.0. Structural equation modelling (SEM) is a statistical model that can explain the relationships among multiple variables (Hair, Hult, Ringle, & Sarstedt, 2014). SEM is a combination of factor analysis and multiple regression, thus enabling the estimation of a series of interrelated causal relationships concurrently (Hair, Hult, Ringle, & Sarstedt, 2017).

4. FINDINGS AND DISCUSSION

4.1. Measurement Models Assessment

The assessment of the measurement models included the determination of indicator reliability, construct reliability and validity, convergent validity and discriminant validity. Table 3 provides the indicator reliability and the construct reliability and validity.

4.1.1. Indicator Reliability and Construct Reliability and Validity

Hair et al. (2014); Hair et al. (2017) stated that outer loading should exceed the threshold of 0.708. Three indicators (I_ENV3, I_CP and I_CG) had indicators less than 0.708 but more than 0.600. However, all Average Variance Extracted (AVE) exceeded 0.500 which was the threshold of acceptance (Wong, 2013). Therefore, all of these indicators were retained. Hair et al. (2017) stated that the deletion or retention of indicators with outer loading of more than 0.400 but less than 0.708 is subjected to the AVE value. If AVE is satisfactory as in this case, the indicators can be retained. The internal consistency based on Cronbach’s alpha and construct reliability based on composite reliability for each of the constructs were all above the threshold of 0.708 (Hair et al., 2017). Thus, the measurement models had satisfactory indicator reliability and construct reliability and validity.

4.1.2. Discriminant Validity

Discriminant validity of the measurement models was based on two measures: Fornell-Larcker criterion and Heterotrait-Monotrait (HTMT) ratio. Hair et al. (2014) stated that the square root of AVE should be higher than the correlations of the latent variables. As shown in Table 4, the discriminant validity was acceptable as the value on the top of the column (the square root of AVE) was always greater that the values below and to its left (other latent variables). From Table 5, the discriminant validity was also satisfactory based on HTMT ratio since all the values were less than 0.850. Wong (2013) stated that the cut-off value of acceptance based on HTMT ratio is 0.850.

Table-3. Indicator reliability, and construct reliability and validity.

Construct
Indicator
Outer Loading
Cronbach’s Alpha
Composite Reliability
AVE
Assessment
Previous-Year CSR
I_ENV3
0.628
0.718
0.826
0.544
All acceptable
I_COM3
0.781
I_MP3
0.816
I_WP3
0.712
Subsequent-Year CSR
I_ENV5
0.966
0.945
0.959
0.854
All acceptable
I_COM5
0.887
I_MP5
0.905
I_WP5
0.936
Current-Year Reputation
I_CP
0.691
0.824
0.875
0.586
All acceptable
I_PS
0.764
I_CG
0.701
I_INN
0.799
I_LQ
0.850
Current-Year ROA
Single indicator
1
1
1
Not applicable

Source: Output generated from SmartPLS.

Table-4. Discriminant validity with Fornell-Larcker criterion.

Construct
Current-Year ROA
Current-Year Reputation
Previous-Year CSR
Subsequent-Year CSR
Current-Year ROA
1
Current-Year Reputation
0.473
0.766
Previous-Year CSR
0.723
0.609
0.738
Subsequent-Year CSR
0.085
0.108
0.119
0.924

Source: Output generated from SmartPLS.

Table-5 . Discriminant validity with HTMT ratio.

Construct
Current-Year ROA
Current-Year Reputation
Previous-Year CSR
Subsequent-Year CSR
Current-Year ROA
Current-Year Reputation
0.494
Previous-Year CSR
0.841
0.765
Subsequent-Year CSR
0.078
0.129
0.14

Source: Output generated from SmartPLS.

4.1.3. Collinearity Issues

Collinearity issues were determined based on the Variance Inflation Factor (VIF). Hair et al. (2017) stated that a value of less than five indicates that there are no issues of collinearity. Therefore, as shown in Table 6, the measurement models had no collinearity issues.

Table-6. Collinearity Issues with VIF.

Construct
Current-Year ROA
Current-Year Reputation
Previous-Year CSR
Subsequent-Year CSR
Current-Year ROA
1
Current-Year Reputation
1.59
Previous-Year CSR
1.59
1
Subsequent-Year CSR

Source: Output generated from SmartPLS.

4.1.4. Structural Model Assessment

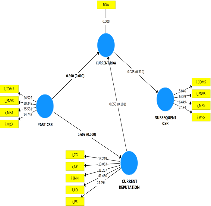
The assessment of the structural model was done using bootstrapping analysis. Figure 1 presents the result of the analysis. The result showed that the path leading from previous-year CSR to current-year reputation was positive and significant (β = 0.609, P = 0.000). Therefore, the first research hypothesis, H1, was supported. Previous-year CSR practices positively and significantly affected current firm reputation.

It was also shown that previous-year CSR was positively and significantly related to current-year ROA (β = 0.690, P = 0.000). Therefore, the second research hypothesis was supported.

On the contrary, the direct path between current-year reputation and current-year ROA (β = 0.053, P = 0.181) was not significant. As shown in Table 7, the indirect effect of previous-year CSR via current-year firm reputation on current-year ROA was positive but not significant. Therefore, the third research hypothesis was not supported. Current-year firm reputation does not mediate the relationship between previous-year CSR and current-year ROA.

The path leading from current-year ROA to subsequent-year CSR was positive but not significant (β = 0.085, P = 0.319). Therefore, the fourth research hypothesis was also not supported. Current-year ROA does not lead to subsequent-year CSR practices.

Figure-1. The bootstrapping analysis result.

Source: Output generated from SmartPLS.

Table-7. Testing of the Research Hypotheses.

Hypothesis
Path
β
CI
T
P
Conclusion
H1: pCSR -->curREP
0.609
0.529-0.699
13.655
0.000
Supported
H2: pCSR -->curROA
0.690
0.627-0.770
18.627
0.000
Supported
H3: pCSR -->curREP -->curROA
0.003
-0.005-0.010
0.721
0.471
Not supported
H4: curROA -->subCSR
0.085
-0.146-0.207
0.997
0.319
Not supported

Source: Output generated from SmartPLS.

The positive and significant correlation between previous-year CSR and current-year firm reputation was coherent with findings from past studies (Beheshtifar & Korouki, 2013; Bertels & Peloza, 2008; Othman, 2012; Saeidi et al., 2015). This study also supports the explanation provided by the stakeholder theory whereby, the implementation of CSR as a response to the needs of the stakeholders thus resulted into good firm reputation.

The positive and significant correlation between previous-year CSR and current-year ROA also agreed with past findings (Ahamed et al., 2014; Chen et al., 2015; Fauzi & Idris, 2010; Inoue & Lee, 2011; Jitaree, 2015; Trang & Yekini, 2014; Waddock & Graves, 1997; Yusoff & Adamu, 2016). It also reinforces the use of stakeholder theory to explain the CSR and financial performance association.

However, in this study, it was found that current-year firm reputation did not mediate the relationship between previous-year CSR and current-year ROA. The path between current-year firm reputation and current-year ROA was insignificant. This resulted in an insignificant indirect relationship between previous-year CSR and current-year ROA via current-year firm reputation. One of the reasons that might explain why the path was insignificant could be the short time frame used in this study which was within a year’s gap. It is assumed that it takes time to build firm reputation and although previous-year CSR contributes significantly to current-year firm reputation but its effect on ROA might need some time to develop.

Likewise, current-year ROA was not significantly correlated with subsequent-year CSR practices. The immediate availability of slack resources does not get invested straight into subsequent-year CSR practices. Other internal and external issues such as efficient decision making and socio-economic pressures among others might contribute toward the lag in transforming practice into outcome.

From the PLS algorithm analysis as shown in Figure 2, it was shown that previous-year CSR practices can explain 37.1% of variance in current-year firm reputation and 52.4% of variance in current-year ROA. However, current-year ROA can only predict 0.7% accuracy in subsequent-year CSR performance. Therefore, this showed that previous-year CSR can predict current-year ROA effectively and moderately on current-year firm reputation, but current-year ROA cannot predict subsequent-year CSR practices effectively. As shown in Table 8, the effect sizes of previous-year CSR to explain current-year firm reputation (f2 = 0.590) and current-year ROA (f2 = 0.629) were large. Hair et al. (2017) stated that an effect size of 0.35 and more is considered large while an effect size of 0.15 is considered moderate and 0.02 is small. The effect size of current-year firm reputation to predict current-year ROA was small and almost negligible. The effect size of current-year ROA to explain subsequent-year CSR was also negligible.

Figure-2. The PLS algorithm analysis result.

Source: Output generated from SmartPLS.

Table-8. Effect size of exogenous constructs to predict indigenous constructs.

Construct
Current-Year Reputation
Current-Year ROA
Previous-Year CSR
Subsequent-Year CSR
Current-Year Reputation
0.004
Current-Year ROA
0.007
Previous-Year CSR
0.590
0.629
Subsequent-Year CSR

Source: Output generated from SmartPLS.

Figure 3 shows the result of the blindfolding analysis. The predictive relevance, Q2 is indicated as the value the circle depicting the constructs. The result showed that current-year ROA had a high predictive relevancy of 0.524, which were contributed to more by previous-year CSR (β = 0.690) compared to current-year firm reputation (β = 0.053). Current-year reputation had a moderate predictive relevancy of 0.195 while subsequent-year CSR had negligible predictive relevancy.

Figure-3. The blindfolding analysis result.

Source: Output generated from SmartPLS.

5. CONCLUSION AND RECOMMENDATION

The results showed that CSR performance from the previous year will directly contribute significantly to improve both firm reputation and financial performance. However, it may take more than a year to transform the effect of firm reputation on financial performance and from financial performance to future CSR activities. Hence, this study conferred and agreed with past findings that even in a short time period, CSR can effectively contribute towards firm reputation and financial performance. More effort and time however, is needed to ensure slack resources from good financial performance is geared towards more CSR practices. This study was limited in terms of the timeline and furthering the timeline with a longitudinal study of perhaps five to ten years might provide more concrete evidence of the virtuous cycle of CSR and financial performance.

Funding: This study received no specific financial support.  

Competing Interests: The authors declare that they have no competing interests.

Acknowledgement: All authors contributed equally to the conception and design of the study.

REFERENCES

Abd Mutalib, H., Jamil, M., Zuriana, C., & Wan Hussin, W. N. (2014). The availability, extent and quality of sustainability reporting by Malaysian listed firms: Subsequent to mandatory disclosure. Asian Journal of Finance & Accounting, 6(2), 239-257. Available at: https://doi.org/10.5296/ajfa.v6i2.6108.

Aguinis, H., & Glavas, A. (2012). What we know and don’t know about corporate social responsibility: A review and research agenda. Journal of Management, 38(4), 932-968. Available at: https://doi.org/10.1177/0149206311436079.

Ahamed, W. S. W., Almsafir, M. K., & Al-Smadi, A. W. (2014). Does corporate social responsibility lead to improve in firm financial performance? Evidence from Malaysia. International Journal of Economics and Finance, 6(3), 126-138. Available at: https://doi.org/10.5539/ijef.v6n3p126.

Ahmadi, E. (2014). The relationship between corporate social responsibility and corporate financial performance. Master Thesis. Tilburg University.  

Ahmed, S. U., Islam, M. Z., & Hasan, I. (2012). Corporate social responsibility and financial performance linkage: Evidence from the banking sector of Bangladesh. Journal of Organizational Management, 1(1), 14-21.

Alniacik, U., Alniacik, E., & Genc, N. (2011). How corporate social responsibility information influences stakeholders' intentions. Corporate Social Responsibility and Environmental Management, 18(4), 234-245. Available at: https://doi.org/10.1002/csr.245.

Alshammari, M. (2015). Corporate social responsibility and firm performance: The moderating role of reputation and institutional investors. International Journal of Business and Management, 10(6), 15-28.

Amran, A., Zain, M. M., Sulaiman, M., Sarker, T., & Ooi, S. K. (2013). Empowering society for better corporate social responsibility (CSR): The case of Malaysia. Kajian Malaysia: Journal of Malaysian Studies, 31(1), 57-78.

Anas, A., Rashid, H. M. A., & Annuar, H. A. (2015). The effect of award on CSR disclosures in annual reports of Malaysian PLCs. Social Responsibility Journal, 11(4), 831-852. Available at: https://doi.org/10.1108/srj-02-2013-0014.

Aras, G., Aybars, A., & Kutlu, O. (2009). Managing corporate performance: Investigating the relationship between corporate social responsibility and financial performance in emerging markets. International Journal of Productivity and Performance Management, 59(3), 229-254.

Beheshtifar, M., & Korouki, A. (2013). Reputation: An important component of corporations' value. International Journal of Academic Research in Business and Social Sciences, 3(7), 2222-6990. Available at: https://doi.org/10.6007/ijarbss/v3-i7/6.

Bertels, S., & Peloza, J. (2008). Running just to stand still? Managing CSR reputation in an era of ratcheting expectations. Corporate Reputation Review, 11(1), 56-72. Available at: https://doi.org/10.1057/crr.2008.1.

Bourgeois, I. L. J. (1981). On the measurement of organizational slack. Academy of Management Review, 6(1), 29-39. Available at: https://doi.org/10.5465/amr.1981.4287985.

Bursa Malaysia. (2006). Bursa Malaysia’s CSR framework for Malaysian PLCs. Retrieved from: http://www.bursamalaysia.com . [Accessed May 31, 2016].

Chen, L., Feldmann, A., & Tang, O. (2015). The relationship between disclosures of corporate social performance and financial performance: Evidences from GRI reports in manufacturing industry. International Journal of Production Economics, 170, 445-456. Available at: https://doi.org/10.1016/j.ijpe.2015.04.004.

Crowther, D., Abdaless, S., Oubrich, M., & Barzi, R. (2015). Governance accountabilityand sustainable development: Developing a global perspective. UK: Cambridge Scholars Publishing.

Darus, F., Othman, S., & Arshad, R. (2014). Accountability and transparency of corporate social responsibility reporting and corporate reputation: Evidence from an emerging economy. Paper presented at the Proceedings of World Business and Economics Research Conference, 24 - 25 February. Auckland, New Zealand.

Den Hond, F., Rehbein, K. A., de Bakker, F. G., & Lankveld, H. K. v. (2014). Playing on two chessboards: Reputation effects between corporate social responsibility (CSR) and corporate political activity (CPA). Journal of Management Studies, 51(5), 790-813. Available at: https://doi.org/10.1111/joms.12063.

Dian, M. D., Made, S., Djumahir, & Eko, G. S. (2014). CSR effect on market and financial performance International Journal of Business and Management Invention, 3(1), 56-66.

DiSegni, D. M., Huly, M., & Akron, S. (2015). Corporate social responsibility, environmental leadership and financial performance. Social Responsibility Journal, 11(1), 131-148.

Ditlev‐Simonsen, C. D., & Midttun, A. (2011). What motivates managers to pursue corporate responsibility? A survey among key stakeholders. Corporate Social Responsibility and Environmental Management, 18(1), 25-38. Available at: https://doi.org/10.1002/csr.237.

Ehsan, S., & Kaleem, A. (2012). An empirical investigation of the relationship between corporate social responsibility and financial performance (Evidence from manufacturing sector of Pakistan). Journal of Basic and Applied Scientific Research, 2(3), 2909-2922.

Ehsan, S., Kaleem, A., & Jabeen, S. (2012). Exploring the interaction between financial performance and corporate social responsibility in Pakistani firms. Journal of Basic and Applied Scientific Research, 2(10), 10431-10439.

Elijido-Ten, E. (2007). Applying stakeholder theory to analyze corporate environmental performance: Evidence from Australian listed companies. Asian Review of Accounting, 15(2), 164-184. Available at: https://doi.org/10.1108/13217340710823378.

Esa, E., & Ghazali, N. A. M. (2012). Corporate social responsibility and corporate governance in Malaysian government-linked companies. Corporate Governance (Bingley), 12(3), 292-305. Available at: https://doi.org/10.1108/14720701211234564.

Fauzi, H., & Idris, K. M. (2010). The relationship of CSR and financial performance: New evidence from Indonesian companies. Social and Environmental Accounting, 3(1), 10-26.

Freeman, R. E. (1984). Strategic management: A stakeholder approach. Boston: Pitman.

Ghelli, C. (2013). Corporate social responsibility and social performance: An empirical evidence. Master Thesis. Copenhagen Business School.  

Girerd-Potin, I., Jimenez-Garcès, S., & Louvet, P. (2013). Which dimensions of social responsibility concern financial investors? Journal of Business Ethics, 121(4), 559-576.

Hair, J. J. F., Hult, G. T. M., Ringle, C., & Sarstedt, M. (2014). A primer on partial least squares structural equation modeling (PLSSEM): SAGE Publications, Incorporated.

Hair, J. J. F., Hult, G. T. M., Ringle, C., & Sarstedt, M. (2017). A primer on partial least squares structural equation modeling (PLSSEM) (2nd ed.). Thousand Oaks, CA: SAGE Publications, Incorporated.

Haji, A. A. (2013). Corporate social responsibility disclosures over time: Evidence from Malaysia. Managerial Auditing Journal, 28(7), 647-676. Available at: https://doi.org/10.1108/maj-07-2012-0729.

Hamid, F. Z. A., & Atan, R. (2011). Corporate social responsibility by the Malaysian telecommunication firms. International Journal of Business and Social Science, 2(5), 198-208.

Haniffa, R. M., & Cooke, T. E. (2005). The impact of culture and governance on corporate social reporting. Journal of Accounting and Public Policy, 24(5), 391-430. Available at: https://doi.org/10.1016/j.jaccpubpol.2005.06.001.

Hirigoyen, G., & Poulain-Rehm, T. (2015). Relationships between corporate social responsibility and financial performance: What is the causality? Journalof Business and Management, 4(1), 18-43.

Inoue, Y., & Lee, S. (2011). Effects of different dimensions of corporate social responsibility on corporate financial performance in tourism-related industries. Tourism Management, 32(4), 790-804. Available at: https://doi.org/10.1016/j.tourman.2010.06.019.

Jiao, Y., & Xie, W. (2013). How does CSR influence a firm's profitability? A case study of Sandvik. Bachelor Thesis. University of Gravle.  

Jitaree, W. (2015). Corporate social responsibility disclosure and financial performance: Evidence from Thailand. Doctor of Philosophy Thesis, School of Accounting, Economics and Finance, University of Wollongong.  

Kamatra, N., & Kartiningdyah, E. (2015). Effect corporate social responsibility on financial performance. International Journal of Economics and Financial Issues, Special Issue, 157-146.

Karagiorgos, T. (2010). Corporate social responsibility and financial performance: An empirical analysis on Greek companies. European Research Studies, 13(4), 85-108.

KPMG. (2013). International survey of corporate responsibility reporting 2008. Amsterdam: University of Amsterdam.

Lee, S., & Park, S.-Y. (2009). Do socially responsible activities help hotels and casinos achieve their financial goals? International Journal of Hospitality Management, 28(1), 105-112. Available at: https://doi.org/10.1016/j.ijhm.2008.06.003.

Melo, T., & Garrido-Morgado, A. (2011). Corporate reputation: A combination of social responsibility and industry. Corporate Social Responsibility and Environmental Management, 19(1), 11-31.

Murray, K. B., & Vogel, C. M. (1997). Using a hierarchy-of-effects approach to gauge the effectiveness of corporate social responsibility to generate goodwill toward the firm: Financial versus nonfinancial impacts. Journal of Business Research, 38(2), 141-159. Available at: https://doi.org/10.1016/s0148-2963(96)00061-6.

Mwangi, C. I., & Jerotich, O. J. (2013). The relationship between corporate social responsibility practices and financial performance of firms in the manufacturing, construction and allied sector of the Nairobi Securities Exchange. International Journal of Business, Humanities and Technology, 3(2), 81-90.

Oikonomou, I., Brooks, C., & Pavelin, S. (2014). The effects of corporate social performance on the cost of corporate debt and credit ratings. Financial Review, 49(1), 49-75. Available at: https://doi.org/10.1111/fire.12025.

Othman, S. (2012). Corporate social responsibility reporting and corporate reputation: An institutional and resource-based perspective. PhD Thesis, Universiti Teknologi MARA, Shah Alam, Malaysia.  

Othman., S., Darus, F., & Arshad, R. (2011). The influence of coercive isomorphism on corporate social responsibility reporting and reputation. Social Responsibility Journal, 7(1), 119-135. Available at: https://doi.org/10.1108/17471111111114585.

Palmer, H. J. (2012). Corporate social responsibility and financial performance: Does it pay to be good? Retrieved from: http://scholarship.claremont Edu/cmc- thesis/ s 29.

Peloza, J. (2009). The challenge of measuring financial impacts from investments in corporate social performance. Journal of Management, 35(6), 1518-1541. Available at: https://doi.org/10.1177/0149206309335188.

Peng, C.-W., & Yang, M.-L. (2014). The effect of corporate social performance on financial performance: The moderating effect of ownership concentration. Journal of Business Ethics, 123(1), 171-182. Available at: https://doi.org/10.1007/s10551-013-1809-9.

Porter, M. E., & Kramer, M. R. (2011). Creating shared value. Harvard Business Review, 89(1), 2-17.

Quazi, A., & Richardson, A. (2012). Sources of variation in linking corporate social responsibility and financial performance. Social Responsibility Journal, 8(2), 242-256. Available at: https://doi.org/10.1108/17471111211234860.

Ramchander, S., Schwebach, R. G., & Staking, K. (2012). The informational relevance of corporate social responsibility: Evidence from DS400 index reconstitutions. Strategic Management Journal, 33(3), 303-314.

Raza, A., Ilyas, M. I., Rauf, R., & Qamar, R. (2012). Relationship between corporate social responsibility (CSR) and corporate financial performance (CFP): Literature review approach. Elixir Financial Management, 46(9), 8404-8409.

Robins, R. (2011, 20 January 2018). Does corporate social responsibility increase profits? Business ethics, an online magazine of corporate responsibility.

Saeidi, S. P., Sofian, S., Saeidi, P., Saeidi, S. P., & Saaeidi, S. A. (2015). How does corporate social responsibility contribute to firm financial performance? The mediating role of competitive advantage, reputation, and customer satisfaction. Journal of Business Research, 68(2), 341-350. Available at: https://doi.org/10.1016/j.jbusres.2014.06.024.

Spitzeck, H. (2009). The development of governance structures for corporate responsibility. Corporate Governance: International Journal of Business in Society, 9(4), 495-505. Available at: https://doi.org/10.1108/14720700910985034.

Sur, S., & Sirsly, C.-A. T. (2013). What’s in a name? Decomposing corporate reputation to assess the relative impact of temporal, firm and industry level factors. Journal of Management & Governance, 17(4), 1047-1072. Available at: https://doi.org/10.1007/s10997-012-9214-9.

Surroca, J., Tribó, J. A., & Waddock, S. (2010). Corporate responsibility and financial performance: The role of intangible resources. Strategic Management Journal, 31(5), 463-490. Available at: https://doi.org/10.1002/smj.820.

Trang, H. N. T., & Yekini, L. S. (2014). Investigating the link between CSR and financial performance: Evidence from Vietnamese listed companies. British Journal of Arts and Social Sciences, 17(1), 85-101.

Waddock, S. A., & Graves, S. B. (1997). The corporate social performance–financial performance link. Strategic Management Journal, 18(4), 303-319.

Waworuntu, S. R., Wantah, M. D., & Rusmanto, T. (2014). CSR and financial performance analysis: evidence from top ASEAN listed companies. Procedia-Social and Behavioral Sciences, 164, 493-500. Available at: https://doi.org/10.1016/j.sbspro.2014.11.107.

Weber, R. (1990). Basic content analysis: Quantitative applications in the social sciences, No. 49. Newbury Park, CA: Sage.

Wheelen, T. L., & Hunger, J. D. (2012). Strategic management and business policy towards global sustainability. United States of America: Prentice Hall.

Wissink, R. (2012). Testing the relation between corporate social performance and corporate financial performance. Master Thesis R.B.A, Wissink University of Twente Business Administration.  

Wong, K. K.-K. (2013). Partial least squares structural equation modeling (PLS-SEM) techniques using SmartPLS. Marketing Bulletin, 24(1), 1-32.

Yusoff, W. F. W., & Adamu, M. S. (2016). The relationship between corporate social responsibility and financial performance: Evidence from Malaysia. International Business Management, 10(4), 345-351.

Zainal, D., Zulkifli, N., & Saleh, Z. (2013). A longitudinal analysis of corporate social responsibility reporting (CSRR) in Malaysia public listed firms: Pre-and-post-mandatory CSRR requirement. International Journal of Advanced Research in Management and Social Science, 2(1), 245-262.

Zhong, H. W. (2009). Guidelines of Chinese firms’ social reporting: CASS-CSR 1.0. Beijing: Economy and Management Publishing.

Views and opinions expressed in this article are the views and opinions of the author(s), Humanities and Social Sciences Letters shall not be responsible or answerable for any loss, damage or liability etc. caused in relation to/arising out of the use of the content.