Index

Abstract

The flaring of associated natural gas in Nigeria results in environmental degradation and economic wastage. Thus, several routes for monetizing this associated gas, especially Gas to Liquid processes, have been proposed and researched extensively. Amongst these, is the Gas to Dimethyl ether (GTDME) process. Dimethyl ether (DME) is a clean and economical diesel-alternative fuel which has properties that are similar to those of Liquefied Petroleum Gas (LPG) and therefore, can also be used as a fuel in power generation, home heating, and cooking. This paper evaluates the technical and economic viability of converting stranded and associated gases to Dimethyl ether via direct synthesis using associated gas from the Niger Delta region as feed, to serve as a route for the stoppage of natural gas flaring and underutilization in Nigeria. The multi-function single reactor plant was modeled with Aspen Hysys Process Simulator (version 8.6) and an economic analysis was carried out, using bare module costing, to determine the profitability of the plant, taking note of the Dimethyl ether market and price. The simulated plant produced ready-to-use Dimethyl ether with a molar purity of 97.47% and an annual revenue of $23 million at the current cost price of $0.99 per kg liquid DME; thus, proving the profitability of the Gas-To-Dimethyl ether plant in tackling the gas-flaring problem.

Keywords: Dimethyl ether, Natural gas, Flaring, Associated gas, Direct synthesis, Gas utilization.

Received:19 June 2018 / Revised: 27 July 2018 / Accepted: 31 July 2018 / Published:3 August 2018

Contribution/ Originality

This study is one of the very few studies which have investigated the direct conversion of associated gas to Dimethyl ether, as a way of its utilization, instead of flaring. It is geared toward provision of more components of clean fuel and environmental conservation.


1. INTRODUCTION

Nigeria is blessed with plentiful primal energy resources including natural gas (NG) and crude oil (petroleum). In energy terms, Nigeria’s proven natural gas reserves, approximated at about 5.3 billion cubic metres, are known to be considerably more than its oil resources. Ironically, most of the produced natural gas is being flared. In the Niger Delta region, where most of the fossil fuel production occurs, there are over 120 flaring sites, including the refineries and processing sites [1 ]. Gas flaring poses a series of adverse health, environmental and economic outcomes.

In addressing the economic and environmental effects of natural gas flaring, it is important for Nigeria to explore and develop utilization routes. Several Gas-to-Liquids (GTL) technologies have been proposed as attractive natural gas monetization alternatives for gas-producing nations to expand and diversify into other markets e.g. transport [2 ]. Some promising and currently employed GTL processes include the Fischer-Tropsch, the Gas-to-Olefins, Gas-to-methanol and Gas-to-Dimethyl ether (GTDME) processes.

Traditionally, Dimethyl ether (DME) is used as an aerosol propellant, refrigerant and as a chemical intermediate for synthesizing dimethyl sulphate and acetic acid.  However, Dimethyl ether is gaining recognition as a substitute, more efficient transportation fuel, replacing diesel, due to its higher cetane number. It is also used as a substitute domestic fuel and as in fuel cells as a hydrogen source. This technology is attractive for developing populous countries, like Nigeria, having abundant feedstock (coal, natural gas or biomass) reserves and large LPG consumption.

Dimethyl ether (CH3-O-CH3) is a simple non-toxic, non-corrosive oxygenate with a boiling point (bp) of -25oC at atmospheric pressure, obtained from the conversion of natural gas, coal or biomass feedstock. DME is a clean-burning fuel which does not generate sulphur oxides (SOx) during combustion. There are two methods of producing Dimethyl ether from any of the feedstock: Direct Synthesis and Indirect Synthesis.

In the Chemical Industry, the indirect method is the production process employed. It involves two synthesis steps – synthesis of methanol from synthesis gas (CO and Hydrogen) and the subsequent dehydration of the produced methanol to produce DME, whereas the direct synthesis converts synthesis gas to DME using a hybrid of bi-functional catalysts (Cu/ZnO/Al) to allow the synthesis of methanol and Dimethyl ether in a single process reactor.

2. LITERATURE REVIEW

Nigeria contributes 17.2 billion cubic meters (BCM) to the 120-200 BCM global gas flare volume [3 ] which is approximately 25% of the present power consumption of the African continent. 

Globally, gas flaring occurs in a small number of countries with Russia and Nigeria accounting for over 65 BCM which is 40 percent of global volume. The top twenty gas-flaring countries account for 85% of total global gas flare [4 ].

In 2002, Nigeria flared 75 percent of her produced natural gas [5 ] and 60 percent in 2006 [6 ]. The implication of this is 2.5 BCF of gas flared daily and an approximate $2.5 billion loss in revenue [7 ].

The adverse effects of flaring on the economy and environment cannot be overstated. The incomplete combustion of NG releases CO and soot into the atmosphere [4 ] thereby contributing significantly to air pollution which ultimately affects the well-being of both humans, wildlife, and plants [3 ].

Gas flaring contributes to global warming by emitting greenhouse gases (GHG) and CO2 into the atmosphere [8 ]. Nigeria releases approximately 35 million tons of carbon dioxide (CO2) and 12 million tons of methane (CH4) into the atmosphere [9 ].

The use of Dimethyl ether as an alternative fuel is skyrocketing due to its environmental benefits as compared to other petroleum fuels. This has spurred the demand of DME across different sectors of economies globally to over 10 MT/year in 2016.

The largest potential market of DME as a domestic and commercial fuel is in Asia with China as the largest producer and consumer where it is blended with liquefied petroleum gas (LPG). Other countries, such as Japan, South Korea, Sweden, Brazil, North America and Egypt, have made impressive growth in the adoption of DME for various commercial and domestic uses. Some of the uses of Dimethyl ether include:

2.1. Liquefied Petroleum Gas (LPG) Substitute

Increasing demand in the use of DME, in China, Japan, and India, as a domestic fuel for cooking and heating is skyrocketing due to its clean nature competitiveness in price against LPG. It can also be stored and handled as LPG without modification of equipment [10 ]. The use of about 15-20% of DME in LPG/DME blends would not require any modification of existing distribution and appliances [11 ].

2.2. Alternate Aerosol propellant

DME has been introduced as a green aerosol propellant to replace the harmful chlorofluorocarbons and is now widely used in most countries.

2.3. Diesel Substitute

The potential market of Dimethyl ether as a diesel substitute is the largest of its potential markets due to its physical, combustion and emission properties. DME has a higher cetane number than the conventional diesel from petroleum. The cetane number indicates the ignition quality of a fuel.

3. METHODOLOGY

The production process of Dimethyl ether was modelled and simulated using the Aspen HYSYS v8.6 software. The model was simulated to include the three major operations involved in the direct synthesis of Dimethyl ether, which are; the production of synthesis gas, the conversion of synthesis gas to Dimethyl ether and the purification/separation of the final product.

3.1. Component and Feed Selection

The main components; Hydrogen, Nitrogen, Carbon monoxide, carbon dioxide, methane, methanol, Dimethyl ether, and water, were selected and the H2/CO ratio in the reactant stream was 3.

Compositional Analysis of the associated gas was carried out in a PVT Laboratory, using a Gas Chromatograph. The gas was Sulphur-free and thus, did not require desulphurization.

3.2. Unit Operations and Module Selection

Unit operations used in the simulation were conversion reactor, equilibrium reactor, condenser, absorber, mixers, separators, heaters, recycle, tee, cooler, and compressor. The Peng-Robinson thermodynamic model was selected in simulating the synthesis gas production loop while the Extended Non-Random Two-Liquid (Extended NRTL) was used from the DME synthesis loop to the end of the process due to the nonpolar components introduced after the synthesis gas production.

3.3. Simulation Reactions

The reactions were added in sets in the conversion reactor for steam reforming and the equilibrium reactor for DME synthesis.

Steam Methane Reformer:

CH4 (g) + H2O (g)     ↔     CO (g) + 3H2 (g);                                ΔH°298 = +205.9 kJ/mol                   (3.1)

DME Synthesis Reactor

CO (g) + 2H2 (g) ↔ CH3OH (g)                                                        ΔH = -91 kJ/mol                              (3.2)

CO2 (g) + 3H2 (g)  ↔ CH3OH (g)  + H2O (g)                               ΔH = -41.39 kJ/mol                             (3.3)

2CH3OH ↔ CH3OCH3 + H2O                                                     ΔH = -23 kJ/mol                             (3.4)

CO + H2O↔ CO2 + H2                                                                ΔH= -41 kJ/mol                                (3.5)    

3.4. Economic Evaluation of the GTDME Plant

The economic analysis of the Gas-to-DME plant was done with respect to the capital costs (CAPEX) and operating costs (OPEX).

The capital cost of the plant was calculated using the module costing technique, by first calculating the individual equipment purchase cost and using the result to calculate the bare module cost, which accounts for direct and indirect costs associated with purchasing the equipment, to give the final installation costs. Lastly, the cost data was calculated on a 2011-year basis, thus inflation was accounted for using the Chemical Engineering Plant Cost Index (CEPCI). Some units were modelled with close substitutes due to limitations of the software used.

The operating cost of the plant was calculated with respect to raw materials and utilities, based on 8400 working hours considered per year. The plant’s raw materials were natural gas and steam. The price of steam was not accounted for because it was generated from the heat exchangers in the process. Natural gas price was gotten from the London exchange as $0.03/kg of natural gas. The catalyst used to produce syngas is Nickel, present as 20 wt% with a density of 800gdm3 while the catalyst for the Dimethyl ether is the bifunctional Cu/ZnO/Al assumed at 60 wt%.

The economic viability of the project was determined by calculating the annual revenue, taking into consideration the current price of Dimethyl ether per unit and the production capacity of the plant annually. To determine the unit cost of producing a kilogram of DME, the total annual cost, and the total yearly production was calculated. The Net Present Value (NPV), Payback period (including Break-even analysis) and the Internal Rate of Return (IRR) were calculated using the following assumptions.

Inflation rate = 16%;                  Current discount rate = 15%

Depreciation model = Straight Line Depreciation model (SLD)

4. RESULTS AND DISCUSSIONS

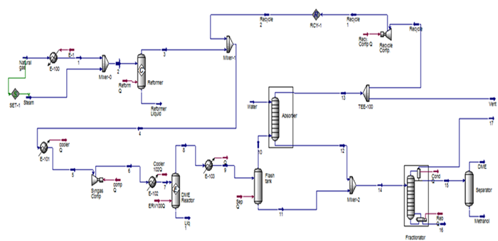
Figure-4.1. Process flow diagram of the modelled base case in Aspen Hysys

Source: Generated from the Hysys environment

In the steam reformer, the conversion of CO and CO2 was found to vary with the reactor temperature. The maximum conversion of CO and CO2 (99.98 and 96.02 respectively) in the DME reactor occurred at an optimum temperature of 150oC, while the unreacted methane in the reactor reduced with increasing temperature. In the absorber, the concentration of the Dimethyl ether in the bottom stream (S14) decreased with increasing absorbent molar flow at a constant pressure. The pressure and temperature of the absorbent were found to have no effect on the bottom liquid stream of the absorber. The flow of the water was maintained at 555.1 kgmole/h to ensure that the DME in the vapour stream was minimal at an optimum yield of the DME in the bottom stream. The molar flow ratio between the absorbent and the gas to be absorbed was approximately 3 with the DME content in the incoming gas stream as 0.0832, which matches the experimental optimized range of 0.8 – 0.15.

Table-4.1. Properties and components of the main streams in the simulation.

Stream H2 CO CO2 CH4 H2O CH3OH DME Flow kmol/h T (oC) P (kPa)
Preheated Steam
0
0
0.001
0.995
0
0
0
90.72
853.00
3447
Steam/gas mix
0
0
0.004
0.332
0.667
0
0
272.20
526.40
3447
Reformer Vapour
0.670
0.128
0.072
0
0.130
0
0
452.60
999.00
3447
Mixed feed
0.842
0.060
0.035
0
0.062
0
0
956.40
553.50
3447
9
0.842
0.060
0.035
0
0.062
0
0
956.40
117.80
3407
10
0.842
0.060
0.035
0
0.062
0
0
956.40
182.20
5170
11
0.842
0.060
0.035
0
0.062
0
0
956.40
170.00
5160
Vap 1
0.830
0
0.002
0
0.101
0.012
0.055
713.50
150.00
5160
13
0.830
0
0.002
0
0.101
0.012
0.055
713.50
27.00
5150
14
0.935
0
0.002
0
0.001
0
0.062
633.70
20.00
5150
15
0.895
0
0
0
0.895
0.105
0
79.89
20.00
5150
S14
0.004
0
0
0
0.930
0
0.066
596.20
46.39
2000
12
0.997
0
0
0
0.001
0
0
592.20
41.48
2000
14
0.003
0
0
0
0.926
0.013
0.058
676.10
45.22
2000
Vap
0
0
0
0
0.908
0.017
0.075
500.00
35.23
1950
16
0
0
0
0
1.000
0
0
172.10
99.87
101
17
0.571
0
0.006
0
0.024
0.006
0.394
3.97
22.23
101
Methanol
0
0
0
0
0.982
0.018
0
461.50
20.51
101
DME
0.0013
0
0.0001
0
0.0233
0.0006
0.975
38.47
20.51
101

Source: Calculated in the work

4.1. Economic Analysis

The estimated total capital cost for the GTDME was calculated as $17,874,295.93. Additional costs, including piping and other engineering costs, were not considered in calculating the capital cost. The total cost of operating the Dimethyl ether plant, considered, the raw materials and utilities used in the process, based on 8400 plant working hours per year. This was calculated as $20,982,964.80 annually. The only utility accounted for in the cost analysis was electricity for powering the compressors. Other utilities, such as cooling water, medium, and low-pressure steam were not accounted for because they were assumed to be produced by process activities.

The market price of Dimethyl ether is $0.99/kg (approximately $900/ton). This was used to calculate the annual revenue from the sales of the dimethyl ether, taking into consideration; the cost of producing one kg of DME ($0.61), the profit generated per kg ($0.38) and the annual production (61,454,400kg). With these, the annual revenue was calculated at $23,079,155.80 annually. Thus, the plant seemed profitable.

However, to be certain of the profitability of the GTDME plant, some economic profitability indices were accounted for. The Net Present Value was estimated for a twenty-year period and was found as $31,458,244.71, which is non-negative; thus the project is economically viable. The Internal Rate of Return (IRR) and the Payout period were calculated from the NPV at 15% and 6.08 years respectively.

Table-4.2. Annual Revenue and Economic Profitability Indicators Summary

Product Market Price ($/kg) Cost of Production ($/kg) Profit ($/kg) Production (kg /yr) Revenge ($/yr)
Dimethyl ether 0.99 0.61 0.38 61,454,400.00 23,079,155.80

Profitability Indicator Summary
Cumulative NPV ($) 31,458,244.71
Pay Out Period (year) 6.08
Internal Rate of Return 15%

Source: These were determined by calculations in this study.

4.2. Sensitivity Analysis

A sensitivity analysis was performed with respect to the plant capacity and changes in the price of feedstock and product. The plant was discovered to be economically unfavorable at an annual production of 44 million kg, assuming the price of natural gas, steam and DME remain $0.03/kg, $0.04/kg and $0.99kg respectively.

5. CONCLUSION

  1. A detailed technical and economic study of producing Dimethyl ether (DME) from Niger Delta's associated natural gas by direct synthesis has been developed. The technical aspect of the research involved the kinetics, base case design, and simulation of the process using Aspen Hysys v8.6. Energy integration was carried out using Aspen Hysys Energy Analyzer to minimize operating cost incurred by heat losses. A sensitivity analysis was also done to determine the effects of operating conditions in the main units on the production of Dimethyl ether.
  2. The bare module costing method was used to account for the capital cost of the plant and a cash flow analysis for 20 years was carried out to obtain the values of the economic profitability indicators i.e. Net present value, Internal Rate of Return and Break-even analysis. These indicators, in turn, were used to determine the profitability of the plant. An economic sensitivity analysis was also carried out with respect to the plant capacity, the price of feedstock and price of the product, to determine the points at which the plant becomes unprofitable. 

The results of this work serve as a monetization route for the utilization of associated natural gas in stranded fields or to be flared. The plant produced 61,454,400 kg/yr. of Dimethyl ether (DME) with a molar purity of 97.47%. The yield of the plant, before recycle, was 38% and the heat integration of the process yielded an estimated annual energy cost savings of $2,052,589. The payout period was 6.08 years with an internal rate of return of 13% and a net present value of approximately $31.5 million.

Funding: This study received no specific financial support.  
Competing Interests: The authors declare that they have no competing interests.
Contributors/Acknowledgement: Both authors contributed equally to the conception and design of the study.

REFERENCES

[1]         E. Uyigue and M. Agho, Coping with climate change and environmental degradation in the Niger Delta of Southern Nigeria. Benin City: Community Research and Development Centre, 2007.

[2]         D. A. Wood, "LNG rish profile-1. Where we are: Relationships, contracts evolve along supply chain," Oil and Gas Journal, vol. 103, pp. 54-59, 2015. View at Google Scholar 

[3]         M. F. Farina, Flare gas reduction: Recent global trends and policy considerations: General Electric Company, 2011.

[4]         C. Elvidge, K. Baugh, B. Tuttle, A. Howard, D. Pack, and C. Milesi, "A twelve year record of national and global gas flaring volumes estimated using satellite data," Final Report to the World Bank, 2007.

[5]         B. S. V. Atevure, "Processes of oil production and environmental degradation: An overview," Journal of Environmental Analysis, vol. 2, pp. 76-85, 2004. View at Google Scholar 

[6]         O. E. Inyang, "Gas flaring and the Nigerian economy," Economic Review, vol. 14, pp. 25–33, 2007.View at Google Scholar 

[7]         B. Omiyi, "Shell Nigeria corporate strategy for ending gas flaring," In A Paper Delivered at A Seminar on Gas Flaring and Poverty Alleviation in Oslo, Norway, 2001.

[8]         T. J. Blasing and K. Hand, "Monthly carbon emissions for natural gas flaring and cement manufacture in the United States," Tellus B: Chemical and Physical Meteorology, vol. 59, pp. 15-51, 2007. View at Google Scholar | View at Publisher

[9]         B. Manby, The price of oil: Corporate responsibility and human rights violations in Nigeria's oil producing communities. New York: Human Rights Watch, 1999.

[10]       S. Akarmazyan, "Simultaneous production of methanol and Dimethyl ether from synthesis gas," A PhD Thesis Submitted at Engineering University, Petras, Greece, 2015.

[11]       T. Ogawa, N. Inoue, T. Shikada, and Y. Ohno, "Direct dimethyl ether synthesis," Journal of Natural Gas Chemistry, vol. 12, pp. 219-227, 2003. View at Google Scholar