This study aimed to test the impact of government commitment, curriculum development, and education and training, either directly or indirectly through school management and business actors' participation in maritime learning activities to develop student competencies. This research was conducted in five junior high schools in North Jakarta and Java provinces, Indonesia. The sample size was 175 students of grade IX selected through random sampling techniques. Data was collected through a questionnaire distributed to student respondents, and interviews and focus group discussions with school principals and teachers. Specifically, testing was performed before the questionnaire was administered to determine its validity and reliability using the help of the SPSS program version 24.0. The responses to the questionnaire were processed and analyzed using SEM techniques with the Lisrel 2 version 8.70 program. The findings revealed that variables of government commitment, curriculum development, education and training, directly and indirectly, through school management and business actors’ participation, have a positive effect on maritime learning activities. Furthermore, maritime learning activities also have a positive impact on the development of students' competencies, especially in making career choices, developing entrepreneurial aspirations, and developing the love of marine life. On this basis, marine learning activities require attention to influence variables along with indicators that contribute to each of the variables studied. The development of marine competence requires supporting facilities, establishing cooperative relationships with parties outside of school, apprenticeship or training assistance, the availability of learning media (including digital technology as a source of knowledge, information, etc.).
Keywords: Collaboration, Curriculum Development Government Commitment, Learning Facilities, Marine Learning, Students' Competencies.
Received: 17 April 2020 / Revised: 19 May 2020 / Accepted: 24 June 2020/ Published: 7 July 2020
This study is a unique attempt to examine the impact of variables like government commitment, curriculum development, and education and training maritime learning activities at two levels: first directly through school management and participation of business actors; second, indirectly by developing students’ competencies.
A maritime curriculum in educational institutions awakens students' insights, awareness and love for the sea that surrounds the Republic of Indonesia, an archipelago consisting of more than 17 thousand large and small islands. Most of the Indonesians depend on sea and maritime activities not only for their livelihood but also they develop their culture through sea exploration. Historically, Indonesians are well-known as a maritime community with resilient seamen and maritime-based familial history, who have brought gloryto the nation, and who travelled throughout the world. But the reality also shows that some Indonesians have shifted to look for a source of life to another job, because sea is now considered less fulfilling for their life.However, there is still education which provides students enough orientation to the sea in Elementary Schools (SD & MI), Junior High Schools (SMP / MTs), and Middle Schools (SMA / MA).The aim is to develop students' attitudes, knowledge and skills about maritime (Center for Curriculum and Bookkeeping, 2017). Especially for junior high school students, it was stated that marine education in SMP / MTs aimed to make students proud to be a part of maritime nation by knowing history, to have a sense of caring attitude towards the preservation of the coastal and marine environment, to have knowledge of coastal and marine ecosystems and natural phenomena that occur, to foster creativity and entrepreneurial spirit with knowledge of the potential and utilization of marine resources, to foster a spirit of nationalism, and develop maritime character to confidently participate in preserving maritime culture.
The current ruling government pays special attention to exploring and exploiting the potential of the sea, especially in supporting the country's foreign exchange income and economic growth. The contribution of the marine economy alone is quite large part of the national gross domestic product (GDP), which constitutes also activities like oil extraction, natural gas and other marine mineral resources. In 2013 the fisheries and marine sector, for example, alone contributed 3.21% to GDP, which increased to 6.5% in 2014. On the other hand, foreign exchange earnings from the marine tourism sector in 2013 accounted for around 30% of the total national tourism revenue of US $ 10.1 billion (BPS., 2015). This trend has continued till the current time.
There has been an overwhelming contribution of marine based businesses and activities such as fishing and trading marine minerals to education sector. However, the potential of the abundant marine resources have not been utilized optimally. It is not only the government that seeks to improve all forms of businesses sourced from the marine sector; the marine sector also holds big promises for universities and students. There are 5 (five) aspects included in the maritime curriculum namely: maritime resources; geomaritime and marine dynamics; sea transportation and maritime industry; history, culture and maritime innovation; and geopolitics, law and maritime security (Center for Curriculum and Bookkeeping, 2017). Each aspect is broken down into sub-aspects for preparing learning material to generate awareness, interest, and foster student competencies as a basis for working in this sector. There are still many problems felt in utilizing this sector, especially in terms of making a source of economic growth (Wibowo, 2017). Latifah and Larasati (2017) stated that one of the obstacles faced was the lack of supporting facilities for the management and utilization of marine resources. Bappenas (2018) states that the main obstacle in realizing marine fishery activities are fisheries management, law enforcement, and inadequate fisheries business. Public interest in exploiting the potential of the sea as a promising source of business is still far from expectations. In the medium and long term, it is necessary to awaken the soul and maritime spirit of the Indonesian people. Marine education and developing learning curricula for students is one good strategy. This allows students to involve from an early age to get to know, understand, and ultimately direct the love and orientation of marine and sea life.. However, it is recognized that success in achieving these goals is not easy. It requires government's strong commitment in the form of appropriate policies and strategies. It also needs a systematic and effective maritime curriculum for maritime education and training. These are prerequisites to influence the educational environment and to manage maritime learning and involve public business participation in implementing maritime curriculum learning. Having these prerequisites will affect the development of student competencies in the marine field. This paper therefore attempted to investigate the impact of government commitment factor (KSI1), maritime curriculum development (KSI2) and maritime education and training (KSI3) as exogenous variables on school management (ETA1), involving business community participation (ETA2), in the implementation of maritime curriculum learning (ETA3). The last three variables are are also thought to influence the development of student competencies (ETA4). On the other hand an indicator contribution will also be analyzed for each variable so that conclusions can be drawn and recommendations can be provided .
2.1. Maritime Potential
A maritime country is defined as a country that has a large sea area that stores abundant resources. Maritime countries prioritize marine resources for economic development and the welfare of its people. This understanding is relevant to see the geographical characteristics of Indonesia as an archipelago which has thousands of islands and the second longest coastline in the world at the intersection of two continents, namely Asia and Australia, as well as the Pacific Ocean and Indian Ocean, thus placing an important and strategic position regionally and globally. With full sovereignty of 3.2 million km2 of water and sovereignty rights of around 2.6 million km2 in the Exclusive Economic Zone (EEZ), Indonesia is rich in resources sourced from marine life for the interests and progress of the nation. The current ruling government places special emphasis on maritime potential. The potential of the sea, the coast-line and small island resources are optimally managed to support economic development and improve the quality of life of the community. The sectors benefited include tourism, biotechnology and biopharmacology, minerals, deep sea water, shipping and transportation, renewable energy, offshore aquaculture, and many others. The government is committed to the maritime sector as one of sustainable development by maintaining a balanced management of development resources, supporting economic growth, and improving the welfare of the community, and maintaining environmental quality. From this angle, marine, coastal and small island resources are considered strategic as suppliers and alternatives for economic development that are faced with reduced carrying capacity of the land. The reality of marine sector productivity shows an increase from year to year (BPS., 2015).
The abundant potential of marine resources has revived the spirit of the Indonesian maritime community. However, this effort requires government commitment, not only to issue appropriate and directed policies and strategies, but also provide support from other aspects in the form of adequate supporting facilities such as transportation and infrastructure, security guarantees and assistance to the fishing communities involved in the marine sector. In other words, these requirements also attributes that could influence the government commitment (KS1) the exogenous variable of this study. Eventually, this is also going to influence school management, business participation, and maritime learning activities, the other variables of this study. Sariwulan, Agung, Atmadiredja, and Sudrajat (2019) suggest that there is a relationship between the government's commitment and the performance of organizations, employees, and their learning (see also: (Hidayat, 2013; Suryana, 2016)).
2.2. Maritime Curriculum Development
Various types of education experts have put forward the definition of maritime curriculum. Wiles, Bondi, and Guo (1989) for instance, suggest that a curriculum is an objective or set of values, which is activated for the development of students. A direct function of the effectiveness of curriculum development is the representation of the goals or objectives of learning. Berris (1989) argues that the curriculum itself is a construct or concept, verbalizing a very complex idea or set of ideas. Carl (2009) argues that curriculum is a construction that is built to transfer what has happened in the past to the next generation to be preserved, passed on or developed. The Law of the Republic of Indonesia No./2003 states that the curriculum is a set of plans and arrangements regarding the objectives, content, and learning materials as well as the methods used as guidelines to regulate learning activities in order to achieve certain educational goals. The maritime curriculum is a set of educational plans based on historical insights, cultural values and marine potential to instill awareness, love and build superior and competitive Indonesian human character in this field. There are 5 (five) aspects given in the maritime curriculum, namely: maritime resources; geomaritime and marine dynamics; sea transportation and maritime industry; history - culture - maritime innovation; and geopolitics - law - and maritime security (Center for Curriculum and Bookkeeping, 2017). Maritime curriculum development, starting from elementary school students, junior high schools and senior high schools throughout Indonesia, is constructive, distinctive, innovative, and environmentally friendly. The maritime curriculum as a set of learning plans, not only requires the determination of clear learning objectives but is also supported by other aspects such as books / learning modules, infrastructure, funding, and experts related to maritime learning. All these aspects are thought to influence maritime learning activities.
2.3. Maritime Education and Training
The maritime curriculum education and training for students is carried out by teachers who have prior experience of education and training in the five aspects of maritime curriculum. Education and training are planned programs given to individuals or groups of workers to develop knowledge and abilities to carry out activities related to specific tasks or jobs. Dong (2014) defines maritime education and training (MET) as an educational system with the aim to provide seafarers for merchant vessels. Malek, Jaafar, and Aiyub (2019) interpret education and training involved in competent and knowledgeable manpower supply. Education and training are given to a number of teachers and instructors in schools in order to integrate marine curriculum learning materials into intra-curricular, extra-curricular, and curricular activities. The five aspects of the maritime curriculum are broken down into sub-aspects and education and training material as follows.
It is hoped that the success of maritime education and training in fostering the knowledge, mastery, and ability of teachers and instructors will influence learning activities and the development of student competencies.
2.4. School Management
It is necessary to integrate marine curriculum education into school management. Maritime education must be one of the visions and goals of the school with a commitment to develop student competencies for marine values. School management is simply defined as the utilization of resources (human and non-human) by educational institutions through the process of planning, organizing, implementing, and monitoring to achieve certain goals ((Davis & Newstrom, 2004; Kotter, 2004; Terry & Franklin, 1997)). Schools as organizations need systematic planned management to influence, mobilize, and direct the behavior of members in order to achieve the expected goals. School management will achieve maximum results and attainment if individuals and groups realize activities in accordance with the objectives and expected outcomes (Kotter, 2004; Luthans, 2014; Marquardt, 1996; Mortimore, 1998; Nanus, 2001). The importance of maritime curriculum integration must be reflected in the concept of School-Based Management, as a manifestation of a decentralized spirit of education that gives schools greater authority and flexibility in managing all aspects of education in their institutions that lead to school progress (Law of Republic of Indonesia, 2003). Various aspects need to be considered to integrate the maritime curriculum as one element of learning in school management. Temporary estimates of school management in maritime learning are not only influenced by the availability of the curriculum as teaching material, but also need to be supported by funds, availability of maritime learning facilities inside and outside of school, as well as relevant expert assistance to assist intra-curricular, extra-curricular cooperative and curricular activities at school. Maritime learning in schools is not enough to be done only by teachers and instructors who have been educated and trained, but support is also required from relevant experts outside the school. However, regardless of these indicators as resources, maritime education tends to move to failure.
2.5. Participation of Business Actors
To support the achievement of school goals, relationships and participation of parties outside the school need to be fostered. Participation means involvement of an individual or group of people to fight for the success of an activity, so as to achieve the expected goals (Davis & Newstrom, 2004). Participation is the mental and emotional involvement of an individual or group to contribute to an activity, so that goals can be achieved. The development of the maritime curriculum is also related to the participation of business actors that are directly or indirectly related to this sector. Efforts to increase awareness, interest and love of students will be hampered, if it is known that employment opportunities in this sector are relatively difficult and low and small, medium and large employers are reluctant to participate in the business sector in the marine sector. Related to the application of the maritime curriculum in schools, especially learning activities, at least 4 (four) forms of participation can be realized by businesses, namely: financial assistance, support for property provision (for example: personal computer assistance, laptops, props, wifi provisioning, etc.), the granting of student training and internships, and participation in skills as a resource, and sending experts to school (Agung, 2010, 2017). Provisional allegations of business actor participation have an influence on maritime learning activities and student competency development.
2.6. Maritime Learning Activities
Various opinions are expressed by educational experts about learning. Marwanto, Hendrik, and Prasetya (2020) argue learning as a system that aims to help the learning process of students. It contains a series of events that are designed, structured to influence and support the occurrence of student learning processes that are internal. Corey and Solomon (1988) defines it as an intentionally managed environmental process to enable someone to behave in special conditions or produce a response to a particular situation. Republic of Indonesia Law No. 20/2003 learning defines learning as a process that is built by the teacher to develop thinking creativity that can improve students' thinking abilities, and can enhance their ability to build new knowledge in an effort to improve mastery of subject matter. Maritime curriculum is the teaching material given to students in learning activities at school by integrating it into subjects. Marine education is not a monolithic field of study or a standalone course, but it is integrated into learning activities inside and outside of the school. Therefore maritime curriculum learning not only requires the ability of teachers to integrate into the subject matter being taught, but also to manage learning time, manage classes, utilize methods, approaches and learning media, and encourage students' interests, motivations, active and creative attitudes (Agung, 2010; Kunter et al., 2013). These indicators contribute to the development of maritime learning and contribute to develop student competences in the maritime field.
2.7. Student Competency Development
Marine education is an effort to instill and foster students' understanding about this sectorand maintain balance and sustainability in their orientation about maritime in their future life. A wealth of marine resources are can potentially be utilized to create employment opportunities and support country's foreign exchange income and economic growth. In today's competitive global era, the development of high quality and competitive human resources is needed to fight over limited resources and achieve benefits for the welfare of life. Without a qualified and competitive workforce, with the maritime sector no exception, a country cannot excel in competition nor can take the opportunity to improve their standard of living. Education must be able to produce students who are competent, active, and creative, and innovative (Agung, 2017; ISTE, 2008; Pearlman, 2006).
In the context of maritime education, success or failure must be avoided just by looking at the number of test material provided, but the most important thing is developing student competencies in the form of love for marine life, encouraging high interest and concern, making choices in work, and developing active attitudes and creative entrepreneurship in the maritime sector.
2.8. Theoretical Framework
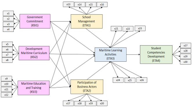
Based on the description above, a theoretical framework was prepared to analyze the issues raised in this study (Figure 1)
Figure-1. The influence of the maritime learning activities on the development of students competenciesdy.
Source: Study the influence of the maritime learning activities on the development of student competencies: case study.
2.9. Hypotheses
This paper is a part of research on the application of maritime curriculum. It can be seen as a case study that focuses on five state junior high schools:(Indonesian: Sekolah Menengah Pertama Negeri / SMPN), namely: SMPN Hang Tuah 2 in North Jakarta CityDKI Jakarta Province; SMPN Pulau Harapan in District Pulau Seribu - DKI Jakarta Province; SMPN 2 Pandeglang Regency - Banten Province; SMPN 13 in Cirebon city - West Java province; and SMPN 9 in Tegal city - Central Java province. All the sampled schools are located close to the sea area, and they are a part of the community life from this maritime sector.
All respondents were junior high school students of class IX and who had received maritime education since class VII. 35 students of class IX from each school were selected as sample with a random technique, which means that all students had the same opportunity to become research sample. Explicitly, overall sample from five schools totaled 175 students. Data and information collection was carried out through questionnaire distribution techniques to student respondents. Other data collection tools included interviews with the school principals and teachers, as well as focus group discussions (FGD) with participants comprising officials, entrepreneurs, principals, teachers, and community leaders. The questionnaire was validated and verified using the product moment test criteria of Pearson and Cronbach Alpha SPSS version 24.0. The analysis was done using the Structural Equation Modeling (SEM) LISREL 8.70 program. The analysis was also conducted with a sample meeting the requirements of more than 100 respondents (Haryono & Wardoyo, 2017; Kusnendi, 2009).
4.1. Characteristics of Respondents
Out of the sample of 175 grade IX junior high school students of five schools of Indonesia, 92 students (52.75%) were male and 83 (47.43%) were female. The average age of respondents was 15 years (61.71%) with the youngest was 14 years (20%) and the oldest was 16 years old (18.29%). Most students (84.57%) belonged to families with intact parents, while the rest (15.43%) informed that they lived jointly with brothers / sisters, uncles / aunts, and other relatives. The distance of the respondent's place of residence from the study site was about 10 kilometers far and the closest one was only a few hundred meters.
Table-1. Distribution of student respondents.
Location (%) |
|||||||
No |
Profession |
SMPN Hang Tuah 2, Jakarta |
SMPN Pulau Seribu, Jakarta |
SMPN 2 Pandeglang, Banten |
SMPN 13, Cirebon, West Java |
SMPN 9 Tegal, Central of Java |
Total |
|
1. |
Government Jobs |
5 (2.86) |
2 (1.14) |
4 (2,29) |
9 (5,14) |
10 (5,71) |
30 (17,14) |
2. |
Military Army |
2 (1.14) |
1 (0,57) |
4 (2,29) |
2 (1.14) |
2 (1.14)) |
11 (6,29) |
3. |
Enterpreuneurs |
2 (1.14) |
2 (1.14) |
1 (0,57) |
2 (1.14) |
4 (2,29) |
11 (6,29) |
4. |
Fishermen |
15 (8,57) |
20 (11,43) |
10 (5,71) |
5 (2.86) |
- |
50 (28,57) |
5. |
Fish sellers |
2 (1.14) |
4 (2,29) |
4 (2,29) |
1 (0,57) |
2 (1.14) |
13 (7,43) |
6. |
Small shop traders |
2 (1.14) |
1(0,57) |
2 (1.14) |
4 (2,29) |
4 (2,29) |
13 (7,43) |
7. |
Peasants |
- |
- |
2 (1.14) |
3 (1,71) |
- |
5 (2,86) |
8. |
Mechanics |
- |
1 (0,57) |
1 (0,57) |
2 (1.14) |
2 (1.14) |
6 (3,43) |
9. |
Building labor, and like |
4 (2,29) |
2 (1.14) |
5 (2.86) |
1 (0,57) |
8 (4,57) |
20 (11,43) |
10. |
Others |
3 (1,71) |
2 (1.14) |
2 (1.14) |
6 (3,43) |
3 (1,71) |
16 (9,14) |
Total |
35 (20.00) |
35 (20.00) |
35 (20.00) |
35 (20.00) |
35 (20.00) |
175 (100,00) |
Source: Study the influence of the maritime learning activities on the development of student competencies: case study.
Generally students reached school on foot, or take public transportation, or a ride on a two-wheeled motorcycle or a ride with friends, and some of them were driven in a car by parents or drivers who worked in their families. The work of the respondent's family included government jobs, military, fishermen, fish traders, food stall vendors, farmers, workshop workers, laborers, and like (Table 1). The level of income also varied from under 1 million rupiah every month to more than 20 million rupiah a month ($ 1 USD = 14,000 rupiah). Relatively small income levels respondents who earned below one million rupiah worked as construction laborers, or farm and market laborers while respondents above one million earned income from various jobs.
4.2. Validity and Reliability
In the operationalization of variables, the research hypotheses were transformed into data. Data were analyzed and hypotheses tested. In a quantitative approach based research, the stages of measuring variables are important things that determine the success or failure of a study that explains a phenomenon. The issue of the quality of measurement of reliability and validity is very important in research with quantitative approaches (Richie, 2017). Testing the validity means whether a variable measures what needs to be measured. The instrument validity is a match between the characteristics of the variables formulated in the conceptual and operational resolutions. If all characteristics of variables formulated in the conceptual resolution can be revealed through points of an instrument, then the instrument is declared to have good content validity. A variable is said to be valid if it is able to measure what is desired. Validity test is done by comparing the loading factor value with a minimum limit of 0.5. If the loading factor value is greater than 0.5 then the indicator is valid.
Reliability test shows the extent to which a measuring instrument can provide relatively the same results if it is measured again on the same object. The reliability value is measured by Construct Reliability (CR) and Variance Extract (VE). It is said to be reliable if the CR value is 0.70 and 0.50. Table 2 shows the results of testing the validity and reliability of the questionnaire.
Table-2. Validity and reliability test results.
Indicators |
SLF |
ei |
CR |
VE |
Conclusion |
Indicators |
SLF |
ei |
CR |
VE |
Conclu-sion |
|
X1 |
0.96 |
0.07 |
0.9420 |
0.8036 |
X17 |
0.87 |
0.25 |
|||||
X2 |
0.76 |
0.41 |
Valid |
X18 |
0.83 |
0.31 |
0.8810 |
0.6501 |
Valid |
|||
X3 |
0.92 |
0.15 |
& reliable |
X19 |
0.75 |
0.43 |
& reliable |
|||||
X4 |
0.92 |
0.15 |
X20 |
0.77 |
0.41 |
|||||||
X5 |
0.97 |
0.07 |
0.9618 |
0.8629 |
X21 |
0.90 |
0.19 |
|||||
X6 |
0.93 |
0.14 |
Valid |
X22 |
0.88 |
0.23 |
||||||
X7 |
0.92 |
0.15 |
& reliable |
X23 |
0.90 |
0.36 |
0.9331 |
0.6999 |
Valid |
|||
X8 |
0.90 |
0.19 |
X24 |
0.82 |
0.33 |
& reliable |
||||||
X9 |
0.95 |
0.10 |
0.9633 |
0.8678 |
X25 |
0.80 |
0.36 |
|||||
X10 |
0.91 |
0.17 |
Valid |
X26 |
0.78 |
0.38 |
||||||
X11 |
0.94 |
0.12 |
& reliable |
X27 |
0.87 |
0.24 |
||||||
X12 |
0.93 |
0.14 |
X28 |
0.90 |
0.20 |
0.9199 |
0.7419 |
Valid |
||||
X13 |
0.83 |
0.30 |
X29 |
0.83 |
0.30 |
& reliable |
||||||
X14 |
0.83 |
0.31 |
Valid |
X30 |
0.84 |
0.29 |
||||||
X15 |
0.77 |
0.41 |
0.8943 |
0.6792 |
& reliable |
|||||||
X16 |
0.86 |
0.26 |
||||||||||
*Source: Study the influence of the maritime learning activities on the development of student competencies.
4.3. Goodness of Fit Models
Structural model analysis in SEM begins by testing the suitability of the overall model seen based on indicators from LISREL output (Hair, William, Black , & Babin, 2010). If all or most of the indicators are declared good, then the model is worthy of further use. Overall, a summary of the critical values from the model compatibility test can be shown in Table 3.
Based on the GOF Table 3, most of the indicators show that the SEM model is Fit or good. Data from the questionnaire was thus able to answer the theory that was built.
Table-3. Goodness of fit models results.
*Source: Study the influence of the maritime learning activities on the development of student competencies: case study.
4.4. Hypotheses Testing
Data processing using the help of the LISREL 8.70 program produces a structural model of the variables and indicators studied, as follows (Figure 2).
Figure-2. Structural model of variable and indicators.
Source: Study the influence of the maritime learning activities on the development of student competencies: case study.
The structural model in Figure 2 also shows the results of hypothesis testing between the variables studied, as follows (Table 4). Table 4 shows that the government commitment variable (KSI1), maritime curriculum development (KSI2), and maritime curriculum education and training (KSI3) have a positive influence on school management (ETA1), business actor participation (ETA2), and maritime learning activities (ETA3) ). The curriculum development variable (KSI2) has the highest influence on school management (ETA1), business actors (ETA2), and maritime learning activities (ETA3) as compared to the other two (KSI1 and KSI3). On the other hand, ETA1 and ETA2 have almost the same influence on maritime learning activities (ETA3), and furthermore ETA3 has a considerable influence on the development of student competencies in the maritime field (ETA4).
Table-4. Hypotheses testing results.
Hypothesis |
Coef. Value |
Conclusion |
|
KSI1 ---> ETA1 |
0.57 |
Significant |
|
KSI2 ---> ETA1 |
0.61 |
Significant |
|
KSI3 ---> ETA1 |
0.56 |
Significant |
|
KSI1 ---> ETA2 |
0.58 |
Significant |
|
KSI2 ---> ETA2 |
0.59 |
Significant |
|
KSI3 ---> ETA2 |
0.53 |
Significant |
|
KSI1 ---> ETA3 |
0.85 |
Significant |
|
KSI2 ---> ETA3 |
0.93 |
Significant |
|
KSI3 ---> ETA3 |
0.83 |
Significant |
|
ETA1 ---> ETA3 |
0.74 |
Significant |
|
ETA2 ---> ETA3 |
0.72 |
Significant |
|
ETA3 ---> ETA4 |
0.81 |
Significant |
*Source: Study the influence of the maritime learning activities on the development of student competencies: case study.
Table-5. Results the relationship of variables with indicators.
Variables |
Indicators |
Measurement Equations |
Loading Value |
Construct Coef. |
Contri-bution |
Government Commitment (KSI1) |
x1 = Policy and strategy x2 = Facilities support x3 = Security x4 = Credit assistance |
x1 = λ1Polstra + δ1 x2 = λ2Facility + δ2 x3 = λ3Secutiry + δ3 x4 = λ4Creditassist + δ4 |
0.07 0.41 0.15 0.15 |
0.96 0.78 0.92 0.92 |
0.0672 0.3198 0.1380 0.1380 |
Maritime Curriculum Development (KSI2) |
x5 = Curriculum extention x6 = Books/module x7 = Learning facilities x8 = Experts |
x5 = λ5Extention + δ5 x6 = λ6Module + δ6 x7 = λ7Kearningfac + δ7 x8 = λ8Experts + δ8 |
0.07 0.14 0.15 0.19 |
0.97 0.93 0.92 0.90 |
0.0679 0.1302 0.1380 0.1710 |
Maritime Edication and Training (KSI3) |
x9 = Material training x10 = Facilities training x11 = Instructur x12 = Accommodation |
x9 = λ9Materialtraining + δ9 x10 = λ10Facilities + δ10 x11 = λ11Instructur + δ11 x12 = λ12Accomodation+ δ12 |
0.10 0.17 0.12 0.14 |
0.95 0.91 0.93 0.93 |
0.0960 0.1547 0.1116 0.1302 |
School Management (ETA1) |
x13 = Learning fund x14 = Learning facilities x15 = Relationship/Collaborative x16 = Entrepreuneur training |
x13 = λ13Fund + δ13 x14 = λ14Facilities + δ14 x15 = λ15Raltionship + δ15 x16 = λ16Entrepreneur + δ16 |
0.30 0.31 0.41 0.26 |
0.83 0.83 0.77 0.86 |
0.2490 0.2573 0.3157 0.2236 |
Participation of Business Actors (ETA2) |
x17 = Funding support x18 = Company facilities x19 = Internship/training x20 = Experts support |
x17 = λ17Fundingsupport + δ17 x18 = λ18Facilities + δ18 x19 = λ19Insternship + δ19 x20 = λ20Expertssupport + δ20 |
0.25 0.31 0.43 0.40 |
0.87 0.83 0.75 0.77 |
0.2175 0.2573 0.3225 0.3080 |
|
Maritime Learning Activities (ETA3) |
x21 = Learning integration x22 = Learning time management x23 = Learning methods x24 = Communication x25 = Class management x26 = Learning media |
x21 = λ21Integration + δ21 x22 = λ22Timemanag + δ22 x23 = λ23 Methods + δ23 x24 = λ24Communication + δ24 x25 = λ25Classmanag + δ25 x26 = λ26Media + δ26 |
0.19 0.23 0.36 0.33 0.36 0.38 |
0.90 0.88 0.80 0.82 0.80 0.78 |
0.1710 0.2024 0.2880 0.2706 0.2880 0.2964 |
|
Student Competencies Development (ETA2) |
x27 = Love sea life x28 = Study continuity x29 = Work choice x30 = Business development |
x27 = λ27Lovemaritime + δ27 x28 = λ28 Continuitystudi + δ28 x29 = λ29Workchoice + δ29 x30 = λ30Businessdev + δ30 |
0.24 0.20 0.30 0.29 |
0.87 0.90 0.83 0.84 |
0.2088 0.1800 0.2490 0.2436 |
* Source: Study the influence of the maritime learning activities on the development of student competencies: case study.
However, the effects of KSI1, KSI2, and KSI 3 on ETA1 and ETA2 did not show significant differences, except for the effect on ETA3. The influence of ETA1 and ETA2 on ETA3 also did not show significant differences. If observed, KSI1, KSI2, and KSI3 showed considerable influence on ETA3, and subsequently ETA3 showed significant effect on ETA4. Looking at the significant impact of these variables indicates that these variables need to be taken into account in influencing student learning (ETA3) and student competence development (ETA4).
The results of the analysis illustrated the relationship between variables. Each indicator in this study also contributed to exogenous and endogenous variables. Table 5 shows the relationship between the indicator and its variables.
The variable under influence is called the exogenous variable, while the recipient of the effect is called the endogenous variable. Table 4 shows the exogenous variables KSI1, KSI2, KSI3 have a positive influence on the endogenous variables ETA1, ETA2, and ETA3. Furthermore, the variables ETA1 and ETA2 become exogenous variables since they too have a positive influence on the endogenous variables ETA3. Finally, the ETA3 variable becomes an exogenous variable that influences the ETA4 endogenous variable. This section discusses the contribution of the indicators of each variable under study.
5.1. Contribution of Indicators to Government Commitment Variable
The government commitment variable (KSI1) has an influence on the school management variable (ETA1), participation of business actors (ETA2), and maritime learning activities (ETA3). Table 5 exhibits the maritime activity facility support indicator (x2) showing the highest value of 0.3168 in the government commitment variable, followed by indicators of the importance of maintaining security (x3) of business credit assistance (x4) of 0.1380, and policy and strategy indicators (x1) 0,0672. In this case students' perceptions emphasize the importance of supporting facilities, maintaining security, and providing business credit assistance rather than the policies and strategies themselves. According to students' perceptions, even though the policies and strategies issued by the government are important, they will not be meaningful nor can run according to expectations if they are not accompanied by concrete supporting steps. The government's commitment to maritime development must be followed by efforts to provide adequate facilities, such as the availability of ports, transportation infrastructure, commercial vessels, fishing vessels, etc., accompanied by maintaining security for traffic and distribution of goods, as well as catching fish from piracy interruptions in sea, and provide credit assistance to develop business in the maritime sector.
The government's commitment to all these aspects is an encouragement for those who will participate directly or indirectly in maritime development, including raising awareness and enthusiasm for students to work in this sector. The introduction and understanding of the wealth and potential of the sea contained therein is expected to encourage business activities and absorb labor in the long run. All of these aspects need to be instilled through learning in order to attract students' interest and make work orientation after finishing school later.
5.2. Contribution of indicators to the Maritime Development Curriculum variable
The maritime curriculum development variable (KSI2) also has a positive influence on the variables like school management (ETA1), participation of business actors (ETA2), and maritime learning activities (ETA3). Indicators that have the highest value on the KSI2 variable, as revealed in Table 5, are the provision of experts (x8), a value of 0.1710, followed by learning facilities indicators (x7), a value of 0.1380, availability of books or curriculum modules (x6), a value of 0.1302, and dissemination of curriculum (x5), a value of 0.0679.
The respondents were unanimous about the availability of competent experts in the development of the marine curriculum, duly accompanied by learning facilities, books / modules, and funding aligned with it. It is true that competence of experts determines the development and design of a good maritime curriculum; it is not only communicative but it is also developed in accordance with the comprehensibility levels of recipient students and compatible to learning facilities needed like books, learning media, and others.
5.3. Contribution of indicators to the Maritime Education and Training variable
The maritime education and training variable (KSI3) also has a positive influence on the variables of school management (ETA1), business participation (ETA2), and maritime learning activities (ETA3). The training facilities indicator (x10) contributed the highest value to the KSI3 variable, a value of 0.1547, followed by the training accommodation indicator (x12), a value of 0.1302, the training instructor indicator (x11), a value of 0.1116, and the training material indicator (x9), a value of 0.0960 Table 5. This is the evidence of students’ perception that maritime education and training is greatly emphasized by the availability of facilities of learning and training. According to students, both aspects are important for teachers to receive training with high concentration, so that they can absorb teaching materials to be taught to their students.
The implementation of maritime education and training is an attempt to help teachers master the marine curriculum (in theory and practice). It is implemented in such a way that they are able to integrate it into their teaching and utilize it to arouse interest in students. The success or failure of maritime education in students is very much dependent on the teacher's level of preparation of the teaching material. It is therefore important that teachers use learning methods / approaches, communicating material, in order to attract students' interests. Students look up to the teacher as a motivator to acquire marine learning, in both theory and practice. The teacher also helps them to develop the skill of utilizing the learning facilities needed to carry out their assignments.
5.4. Contribution of indicators to the School Management variable
The school management variable (ETA1) has a positive influence on maritime learning activities (ETA3). From this ETA1 variable, the indicator that contributed the highest value was the cooperative relationship with the business world, the industrial world, entrepreneurs, and others (x15), a value of 0.3157, followed by indicators of learning facility support (x14), a value of 0.2573, indicators of support learning funds (x13), a value of 0.2490, and entrepreneurship training (x16), a value of 0.2236 Table 5. The results showed that students perceived school collaboration with parties outside the school as an important aspect related to maritime learning, especially to support field practice.
It is important to provide training or internships for students in maritime industry companies, but it is also possible that students are already skilled and can be accepted to work after completing their education. The development of maritime related skills through education and training also requires adequate financial support, for example: for the purpose of payment of salaries and expert transportation, transportation of students who attend training or internships at companies, and others. One source of funding is parents of students, such as supporting children's practice activities, providing the necessary learning facilities, and so on. Finally, students consider it important enough to receive entrepreneurial training in maritime learning, both theoretically and practically.
5.5. Contribution of indicators to the Participation Business Actors variable
The participation of business actors variable (ETA2) has an influence on the variables of maritime learning activities (ETA). From the ETA2 variable, the indicators that contributed the highest value were internship / training (x19), a value of 0.3225, followed by expert support indicators (x20) a value of 03080, company facility indicators (x18), a value of 0.2573, and funding support (x17), a value of 0.2175 Table 5. Students see support from the participation of business people in the marine sector more to direct the importance of internship / training practices in companies with expert teaching and completeness of the required facilities. Funding support by companies is also considered important by students to facilitate internship / training activities.
Participation in internships / training by students is an important factor in developing competencies in the marine sector. Students are not only taught theoretical subjects but a lot of emphasis is given on maintaining continuity between theories taught in the maritime curriculum and their practice. Internships are considered to play an important role in providing experiences to students that have recently acquired the knowledge of maritime theories. Students who gain hands-on experience from work environment also get the opportunity to apply the theoretical principles to real work problems and benefit from such interactions in the real world. Students' perceptions are in line with the opinions of experts, internships which fosters their entrepreneurial spirit (Arum & Indriayu, 2017; Backes-Gellner & Moog, 2008; Ooi, Selvarajah, & Meyer, 2011). According to Cohen (2014) practical experience available during internships helps to summarize the gap between academic knowledge and the application of theoretical knowledge.
5.6. Contribution of indicators to the Maritime Learning Activities variable
The two variables, school management and business actors, have a positive influence on marine learning activities variable (ETA3). The indicators that contribute the highest value to ETA3 variable are the use of instructional media (x26), a value of 0.2964, followed by indicators of the use of learning methods / approaches (x23) and class management (x25) respectively of 0.2880, indicators of learning communication (x24), a value of 0.2706, learning time management indicators (x22) amounted to 0.2024, and learning integration indicators (x21), a value of 0.1710 Table 5. Students perceived the use of instructional media as primary with the understanding that it includes: learning props, laboratories, internships / training in companies, to the use of digital technology. The students interviewed asserted that current learning needs to be supported by the ability to develop and utilize digital technology as a source of knowledge, along with communication tools between teachers and students related to learning, and other needs (Agung, 2017; ISTE, 2008; Pearlman, 2006)). Another element that is also emphasized by students is the importance of using methods / approaches, class management, communication, and good and effective classroom management. The integration of learning material is placed in the last place, perhaps because it is considered that students are the concern of the teachers.
5.7. Contribution of indicators to the Student Competencies Development variable
All exogenous variables affect the variables of marine learning activities and subsequently affect the student competency development variable (ETA4). There are four indicators used in the ETA4 variable, namely: love for the sea life, making study continuity options, work choices, and business development. Table 5 shows that the job choice indicator (x29) gives the highest value on the ETA4 variable of 0.2490, followed by business development indicators (x30), a value of 0.2436, love for sea life indicators (x27), a value of 0.2088 and finally the study continuity choice indicator (x28), a value of of 0, 1800. In the perception of students, the maritime sector can be a job choice or the basis for developing a business after graduating from school later. This desire is supported by having an understanding of maritime education material (theoretical and practical). But students tend to choose education to conventional secondary school over to more specific marine education, arguing they have more freedom if they continue their education to university later.
The findings, results and subsequent analysis of this study reveal that maritime learning activities affect the development of student competencies . The maritime learning activities themselves are influenced by complexity factors, including government commitment, curriculum development, education and training, school management, and the participation of business actors. These factors are exogenous variables that influence school management, business actor participation, and maritime learning activities, and then influence student competency development.
It is suggested that maritime learning activities need to pay attention to the existing influence variables. From each such variable, it is necessary to consider indicators that contribute to maritime learning. This study shows the indicators of facility support provide the highest value on the variables of government commitment, curriculum development, and training and education. In the school management variable, the indicator that gives the highest value is the establishment of cooperative relations or collaboration between the school and parties outside the school related to maritime learning. In the business participant variable, the indicator that gives the highest score is internship assistance or training for students. Indicators that contribute the highest value to the maritime learning activity variable are the availability and use of instructional media (including internships and the use of digital technology as a source of knowledge, information, etc.). Finally, in the variable of student competency development, the indicator that contributes the highest value is the possibility of students making work choices after completing education or developing business in this sector later in their lives.
Funding: This study received no specific financial support. |
Competing Interests: The authors declare that they have no competing interests. |
Acknowledgement: All authors contributed equally to the conception and design of the study. |
Agung, I. (2010). Enhancing learning creativity for teachers. Jakarta: Bestari Buana Murni.
Agung, I. (2017). Competent and professional teachers. Scientific Oration of Research Professor, Indonesian Institute of Sciences - Ministry of Education and Culture.
Arum, A. E. K., & Indriayu, M. (2017). Effect of internship experience on student entrepreneurial intention study on student internships in the economic education study program at the mini market Tania FKIP UNS Journal of Business and Economic Education, 2(2), 1 - 20.
Backes-Gellner, U., & Moog, P. (2008). Who chooses to become an entrepreneur. The Jacks-of-All-Trades in Social and Human Capital, University of Zurich Institute for Strategy and Business Economics Working Paper No. 76.
Bappenas. (2018). Strategic issues and problems. Retrieved from: https://www.bappenas.go.id/files/ 9214/4401/4205/8_bab_6_isu_strategis_dan_permasalahannya.pdf.
Berris, E. O. (1989). Curriculum building in nursing a process, NLN Publ, 1-282. Retrieved from: https://www.ncbi.nlm.nih.gov/pubmed/2928105 .
BPS. (2015). Development of several socio-economic indicators in Indonesia. Jakarta: Central Bureau of Statistics.
Carl, A. E. (2009). Teacher empowerment through curriculum development: Theory and practice. Cape Town: Juta and Company Ltd.
Center for Curriculum and Bookkeeping. (2017). Maritime curriculum, research and development agency. Ministry of Education and Culture of the Republic of Indonesia.
Cohen, S. (2014). Some thoughts on the importance of internships as part of an udergraduate program. 1 - 12. Retrieved from: http://www.amstat.org/education/curriculumguidelines.cfm .
Corey, D., & Solomon, S. (1988). Pain: Learning to live without it: Macmillan of Canada.
Davis, K., & Newstrom, J. W. (2004). Organizational behavior: Human behavior at work: McGraw-Hill.
Dong, F. (2014). Research on maritime education and training in China: A broader perspective. The International Journal on Marine Navigation and Safety of Sea Transportation, 8(1), 115 - 120.
Hair, J. J. F., William, C., Black , B. J., & Babin, R. E. A. (2010). Multivariate data analysis. United States: Pearson.
Haryono, S., & Wardoyo, P. (2017). Structural equation modeling (SEM) for management research with AMOS 18.00. Jakarta: Luxima Metro Media.
Hidayat, W. (2013). The influence of educational policy through the teacher professional certification program on teacher performance in the learning process in vocational schools in bantul district. Thesis, Yogyakarta State University. Retrieved from: https://eprints.uny.ac.id/20403/1/Wakhid%20Hidayat%2009520244018.pdf. Retrieved from http:// www.wwf.or.id/?10741/Deforestationhttp://lipi.go.id/lipimedia/konservasi-terumbu-karang - indonesia- urged / 8489https://www.slideshare.net/KshirodKisan/willes-and-bondi-curruculum-model
ISTE. (2008). International society for technology in education. National Educational Technology Standards (NETS•T) and Performance Indicators for Teachers.
Kotter, J. P. (2004). The leadership factor. New York: Free Press.
Kunter, M., Klusmann, U., Baumert, J., Richter, D., Voss, T., & Hachfeld, A. (2013). Professional competence of teachers: Effects on instructional quality and student development. Journal of Educational Psychology, 105(3), 805-820. Available at: https://doi.org/10.1037/a0032583.
Kusnendi. (2009). Structural equation models. Bandung: Alfabeta.
Latifah, L., & Larasati, D. (2017). Internal challenges in realizing Indonesia as a world Maritime Axis. Journal of International Relations 10(2), 99-116.
Law of Republic of Indonesia. (2003). Law of Republic of Indonesia No, 20/2003 concerning the national education system.
Luthans, F. (2014). Organizational behavior. New York: McGraw-Hill, Inc.
Malek, S., Jaafar, M., & Aiyub, K. (2019). Teachers and students view towards the application of Story Map GIS in STPM History subject. Malaysian Journal of Society and Space, 15(4), 163-178
Marquardt, M. J. (1996). Building the learning organization. New York: McGraw-Hill.
Marwanto, A., Hendrik, N., & Prasetya, T. A. (2020). The development of tungsten inert gas welding practical manual for vocational high school, ICoVEMAT. Paper presented at the Journal of Physics: Conference Series, 1446: 012005.
Mortimore, P. (1998). School matters: The junior years. Somerset: Open Book.
Nanus, B. (2001). Visionary leadership. Jakarta: Prenhallindo.
Ooi, Y. K., Selvarajah, C., & Meyer, D. (2011). Inclination towards entrepreneurship among university students: An empirical study of Malaysian university students. International Journal of Business and Social Science, 2(4), 206-220.
Pearlman, B. (2006). 21st century learning in schools – A case study of new technology high school in Napa, CA. New Directions for Youth Development, 2006(110). Retrieved from: http://www.bobpearlman.org/Articles/21stCenturyLearning.htm.
Richie. (2017). Confirmatory factor analysis (CFA). Retrieved from: https://www.mobilestatistik.com/ analisis-faktor-konfirmatori-cfa/.
Sariwulan, T., Agung, I., Atmadiredja, G., & Sudrajat, U. (2019). The problem of dormitory schools as development for native papuan children, Indonesia. Journal Asin Social Science, 15(7), 28 – 42.
Suryana, A. (2016). Effect of policy implementation on Banjar family planning and women's empowerment agency employee performance: Study of Banjar Mayor Regulation No. 3 of 2012 concerning Establishment of Agency / Agency Technical Implementation Units in the Banjar City Government Environment, Pasundan University.
Terry, G. R., & Franklin, S. G. (1997). Principles of management. New Delhi: AITBS Publisher.
Wibowo, W. (2017). Indonesian maritime affairs: A critical study. Journal of Transportation & Logistics Management, 4(2), 211-222. Available at: https://doi.org/10.25292/j.mtl.v4i2.75.
Wiles, J., Bondi, J., & Guo, H. (1989). Curriculum development: A guide to practice. Indianapolis, Indiana: Merrill Publishing Company.
Views and opinions expressed in this article are the views and opinions of the author(s), International Journal of Education and Practice shall not be responsible or answerable for any loss, damage or liability etc. caused in relation to/arising out of the use of the content. |