The objective of this study was to evaluate endogenous curdling knowledge, microbiological hazards and other contaminants of Bîisim missiga. Thus, a survey was conducted among local producers to collect information on curdling technologies in five cities to Burkina Faso. The quality of Bîisim missiga samples collected was assessed according to standard microbiological criteria. Contaminants and their sources have been identified according to literature review. The results of this survey revealed that fresh and powdered milk are the most used raw materials to production of Bîisim missiga. Curdling technologies are similar in cities surveyed. Microbiological quality of Bîisim missiga analysed was unsatisfactory according to criteria used. The presence of pathogenic potential was detected during microbiological analyses. Three types of contaminations have been identified according to literature. In sum, this study revealed that the Bîisim missiga analysed do not comply with the criteria in force. Corrective measures must be taken to improve the quality of Bîisim missiga sold in Burkina Faso.
Keywords: Bîisim missiga, Curdling technology, Microbiological risks, Contaminants, Pathogenic, Sanitary quality, Burkina Faso.
Received: 25 June 2019 / Revised: 29 July 2019 / Accepted: 3 September 2019/ Published: 14 October 2019
This study contributes to the existing literature knowledge of endogenous milk curdling technologies in Burkina Faso. In our study we are focused as well on the diversity of biological, physical and chemical contaminants of curd milk in generally. This study documents on the sanitary risk of the dairy products chain.
Sahelian country, Burkina Faso is a country with agro-pastoral vocation, where livestock represents respectively the third export revenue of country after gold and cotton. Livestock contributes nearly 20% of gross domestic product to Burkina Faso (Duteurtre and Vidal, 2018). In West Africa, livestock breeding is one of driving forces for dynamisation to markets of agricultural and food products. In addition, this link in the economy is also of socio-economic importance since it occupies 30% of Burkinabé. This sector contributes to strengthening both food and nutrition security and poverty reduction (CSAO-OCDE/CEDEAO, 2008). Strategies to improve food security and fight against poverty in households are put in place by the political authorities for the supporting livestock sector (Duteurtre and Vidal, 2018).
The production and sale of Bîisim missiga is an important strategy implemented in the country. Indeed, milk is a highly valued food whose nutritional and economic contribution within producing households is no longer demonstrated (Boko et al., 2016; Cissé et al., 2018). Several products are derived from milk processing, the best known in Burkina Faso are pasteurized milk, Bîisim missiga, butter (solid or liquid) and cheese (Hamadou and Sanon, 2005; Cissé et al., 2019). The development of standard living has changed the technological processes and eating habits of populations.
Current trends show that demand of dairy products is growing in Burkina Faso. It should also be noted that from consumer trafficking through processing and sale, milk follows a short marketing cycle, that is from producer to consumer, but the intervention of milk collectors and resellers gives rise to a long circuit therefore the conditions of collection, storage and sales are very precarious (Kouamé-Sina et al., 2010; Tankoano et al., 2016; Cissé et al., 2018). During this phase, milk is exposed to microbiological, physical and chemical contaminants. Its contaminants pose a significant health risk to consumers (Cissé et al., 2018). The contamination of milk thus becomes a major public health problem, especially with the presence of microorganisms responsible for food poisoning. The consumption of defective hygienic milk causes digestive disorders that are often serious for consumers (Millogo et al., 2018; Millogo-Dah et al., 2019).
Thus, several risk factors for contamination of milk at different stages of production come into play. It is therefore important to control the quality of dairy products sold (Lompo et al., 2006; Ogunshe et al., 2015). To overcome this problem, standards are used in Burkina Faso to enforcement of laws and regulations related to food control. They impose on industrialists a harsh constraint but constitute the guarantee of hygienic and commercial quality assurance of products (Lompo et al., 2006). This will allow the development of milk sector and reduction health risks, hence the interest of this study on the knowledge of traditional processes to production of Bîisim missiga, microbiological risks and contaminants’.
2.1. Survey on Curdling Technology
A survey was carried out among producers-sellers, households and small milk processing units in the cities of Bobo-Dioulasso, Djibo, Dori, Gorom-Gorom and Sebba, whose objective was to know endogenous milk curdling technology for production of Bîisim missiga.
2.2. Microbiological Risk Assessment
Microbiological risks were assessed by applying the criteria for assessing the microbiological quality of Bîisim missiga by combining several standards. Data obtained in our previous studies on Bîisim missiga were interpreted according to criteria listed in Table 1 (Cissé et al., 2019). In this study, only pathogenic potential microorganisms were considered. Thus, total coliforms and thermotolerant coliforms were counted on eosin methylene blue agar at 37°C and 44°C for 24-48 h. Staphylococcus aureus were counted on Baird-Parker agar supplemented with tellurium egg yolk and incubated at 37°C for 24-48 h, the black brilliant or dark gray colonies surrounded a clear halo were selected and confirmed by Gram, catalase, and coagulase tests. Three-class plan was used to interpretation of load in total coliform, thermotolerant coliform and Staphylococcus aureus. For thermotolerant coliforms, we used the standard according to National Public Health Laboratory (Burkina Faso), which is based on FASONORM standards based on French standards (Lompo et al., 2006).
Table-1. Microbiological criteria used.
Appreciation |
Total coliforms |
Thermotolerant coliforms |
Staph. aureus |
Satisfactory |
N < 10 |
N < 1 |
N < 10 |
Acceptable |
10 ≤ N ≤100 |
1 ≤ N ≤ 10 |
10 ≤ N ≤ 100 |
Unsatisfactory |
N > 100 |
N > 10 |
N > 100 |
Source: (Australia New Zealand Food Authority (ANZFA), 2001; Lompo et al., 2006; Federation of Commerce and Distribution Companies (FCD), 2016; RCM, 2018) N: Number of microorganisms in colony forming units per millilitre.
2.3. Milk Contaminants
Milk contaminants and their effects on consumer health were searched in many databases as CrossRef, Google Scholar, Mendeley, PubMed, Science Direct and Scopus with keywords: Milk and Contaminants, Milk and Chemical Contaminants, Milk and Physical Contaminants, Milk and Organic Contaminants, Pathogens and Milk, Milk and Risks. Figure 1 shows the procedure for selecting articles and information used in this study.
Figure-1. Procedure for selecting articles and information used.
2.4. Statistical Analyses
The data were processed by the XLSTAT 2016 software. Tukey HSD test was used for variance analysis (ANOVA) between modalities with a 95% confidence interval.
3.1. Endogenous Curdling Technologies in Burkina Faso
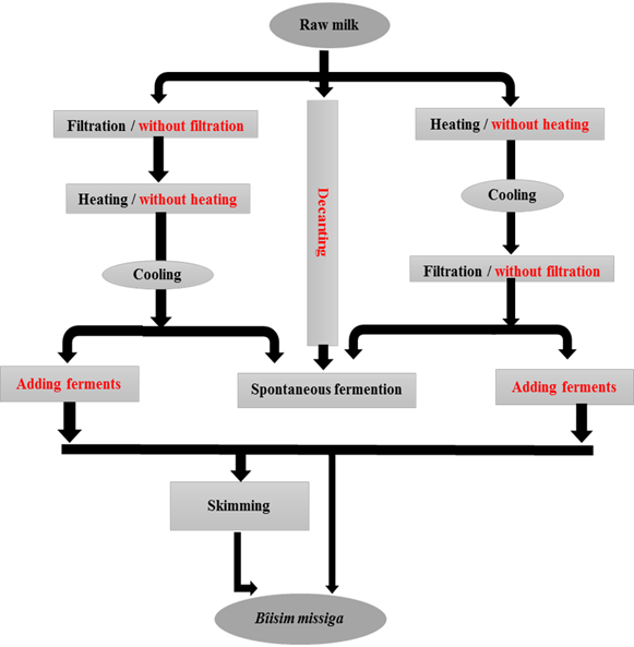
Figure 2 shows the traditional technology of curdling milk from milking in households in some cities of Burkina Faso. Figure 3 presents the technology for producing Bîisim missiga and Bîis-gôeem from milk powder in households and small milk processing units in these cities. Figure 4 shows the conditions of milking, material used for curdling and exposure of Bîisim missiga to contamination during sales of markets this study.
Thus, according to information collected in this study near households and small milk processing units in Burkina Faso, curdling or fermentation technology is little variant. It is done by physical processes and biochemical reactions without any chemical treatment in urban and rural areas. The main processes are heating, filtration, decantation, homogenization, fermentation and skimming. The heating ensures the sanitary quality of milk and its shelf life. It helps to guarantee certain technological characteristics, textural and enzymatic coagulation. Filtration consists of separating milk from physical contaminants (hair, sand, etc.). Settling allows a separation of contaminants according to their density. Homogenization is an operation to prevent the separation of milk constituents in different phases during the production of fluid milk and Bîis-gôeem. The variants are at the level of the treatments of milk after milking, the raw material and the type fermentation used (spontaneous or use of ferments). These technologies are transmitted from generation to generation in certain ethnic groups’ nomadic peoples such as Fulani, Bella and Touareg.
Nevertheless, we can note that in Burkina Faso, milk processing has undergone an innovative technological development in recent years. It has gone from ancestral practices to use of well-adapted industrial ferments and enrichments of dairy products with ingredients as fruits, Morinaga and other flavouring agents. These practices have been observed in some cities such as Bobo Dioulasso, Djibo and Dori with women's groups, which market dairy products with high added value in nutrients. According to producers, these products have some very interesting functional and nutritional properties.
Figure-2. Technology for producing Bîisim missiga from milk after milking.
Figure-3. Technology for producing Bîisim missiga from milk powder.
Figure-4. Practical aspects of milking to sale the Bîisim missiga.
3.2. Microbiological Risk
The results of microbiological analyses of Bîisim missiga are given in Table 2. The average loads of total coliforms, thermotolerant coliforms and Staphylococcus aureus were respectively 0.17x103 to 0.70x103 CFU/mL; 0.03x103 to 0.08x103 CFU/mL and 0.58x103 to 1.27x103 CFU/mL. The high loads in the latter come from Gorom-Gorom (total coliforms) and Sebba (thermotolerant coliforms and Staphylococcus aureus). The statistical analysis reveals that there is no significant difference (P> 0.05).
Table-2. Microorganism load of Bîisim missiga analysed in CFU/mL.
Locality |
Load |
CT |
CTT |
Staph. aureus |
Bobo-Dioulasso (n=10) |
Mean |
0.17x103a |
0.03x103a |
0.62x103a |
Min-Max |
0.05-0.37x103 |
<1-0.07x103 |
<10-0.11x103 |
|
Djibo (n=24) |
Mean |
0.22x103a |
0.05x103a |
1.06x103a |
Min-Max |
<10-1.01x103 |
<1- 0.23x103 |
0.12-2.30x103 |
|
Dori (n=26) |
Mean |
0.17x103a |
0.03x103a |
0.58x103a |
Min-Max |
0.03-0.33x103 |
<1-0.08x103 |
0.04-2.20x103 |
|
Gorom-Gorom (n=30) |
Mean |
0.70x103a |
0.04x103a |
0.77x103a |
Min-Max |
<10-2.40x103 |
<1-0.09x103 |
0.14-2.12x103 |
|
Sebba (n=24) |
Mean |
0.68x103a |
0.08x103a |
1.27x103a |
Min-Max |
0.11-1.57x103 |
0.02-0.17x103 |
0.05-4.00x103 |
|
P-value |
- |
0,067 |
0,207 |
0,257 |
Values in the same column with identical lowercase letters are not significantly different (p > 0.05); Mean: Average, Min: Minimum, Max: Maximum, CT: Total coliforms, CTT: Thermotolerant coliforms; Staph. aureus: Staphylococcus aureus.
Figure 5 shows that there is a great disparity of microorganisms from one sample to another (p> 0.05). Some samples are free of microorganisms and others contain them in abundance with only one extreme value.
Figure-5. Box plot of variation the number of microorganisms in Bîisim missiga.
The results of correlation tests reported in Table 3 indicate a weakly positive correlation between all microbiological parameters of Bîisim missiga analysed. However, these parameters are negatively correlated with origin of Bîisim missiga except for Sebba, which has a weak positive correlation with them. These results show that the presence of thermotolerant coliforms in Bîisim missiga involves total coliforms. Staphylococcus aureus and total coliforms are weakly correlated to origin of Bîisim missiga.
Table-3. Correlation matrix between microbiological parameters and sampling localities.
Bîisim missiga |
Bobo |
Djibo |
Dori |
Gorom |
Sebba |
Staph |
CT |
CTT |
Bobo |
1 |
-0,127 |
-0,161 |
-0,161 |
-0,127 |
-0,077 |
-0,112 |
-0,089 |
Djibo |
-0,127 |
1 |
-0,301 |
-0,301 |
-0,237 |
0,127 |
-0,165 |
0,068 |
Dori |
-0,161 |
-0,301 |
1 |
-0,382 |
-0,301 |
-0,234 |
-0,271 |
-0,134 |
Gorom |
-0,161 |
-0,301 |
-0,382 |
1 |
-0,301 |
-0,066 |
0,290 |
-0,162 |
Sebba |
-0,127 |
-0,237 |
-0,301 |
-0,301 |
1 |
0,261 |
0,214 |
0,324 |
Staph |
-0,077 |
0,127 |
-0,234 |
-0,066 |
0,261 |
1 |
0,295 |
0,078 |
CT |
-0,112 |
-0,165 |
-0,271 |
0,290 |
0,214 |
0,295 |
1 |
0,353 |
CTT |
-0,089 |
0,068 |
-0,134 |
-0,162 |
0,324 |
0,078 |
0,353 |
1 |
Table 4 presents the interpretation of the quality of Bîisim missiga analysed by applying the assessment criteria given in Table 1. This interpretation reveals that none of Bîisim missiga analysed complies with the recommendations of standards. However, when looking at microorganisms in turn, we note that on to 114 of Bîisim missiga analysed, only 1 was satisfactory in Staphylococcus aureus, 14 were satisfactory in thermotolerant coliforms and 6 satisfactory in total coliforms. This result shows that there is a high microbiological risk on health related to consumption of these Bîisim missiga analysed during this study. Thus, the quality of food is based on the absence of pathogenic and unwanted germs causing infections or organoleptic changes. The non-compliance of certain quality criteria according to international standards does not immediately render the food unsafe for human consumption.
Table-4. Overall assessment the results of microbiological analyses.
Locality |
Appreciation |
CT |
CTT |
Staph. aureus |
Global app |
Bobo Dioulasso (n=10) |
Satisfactory |
0/10(0%) |
2/10(10%) |
1/10(10%) |
0/10(0%) |
Acceptable |
4/10(40%) |
3/10(30%) |
3/10(30%) |
1/10(10%) |
|
Unsatisfactory |
6/10(60%) |
5/10(50%) |
6/10(60%) |
9/10(90%) |
|
Djibo (n=24) |
Satisfactory |
2/24(8.33%) |
2/24(8.33%) |
0/24(0%) |
0/24(0%) |
Acceptable |
7/24(29.17%) |
3/24(12.5%) |
10/24(41.67%) |
3/24(12.5%) |
|
Unsatisfactory |
15/24(62.50%) |
19/24(79.17%) |
14/24(58.33%) |
21/24(87.5%) |
|
Dori (n=26) |
Satisfactory |
0/26(0%) |
4/26(15.38%) |
0/26(0%) |
0/26(0%) |
Acceptable |
16/26(61.54%) |
8/26(30.77%) |
15/26(57.69%) |
2/26(7.69%) |
|
Unsatisfactory |
10/26(38.46%) |
14/26(53.85%) |
11/26(42.31%) |
24/26(92.31%) |
|
Gorom-Gorom (n=30) |
Satisfactory |
4/30(13.33%) |
06/30(20%) |
00/30(0%) |
0/30(0%) |
Acceptable |
9/30(30%) |
4/30(13.33%) |
7/30(23.33%) |
0/30(0%) |
|
Unsatisfactory |
17/30(56.67%) |
20/30(66.67%) |
23/30(76.67%) |
30/30(100%) |
|
Sebba (n=24) |
Satisfactory |
0/24(0%) |
0/24(0%) |
0/24(0%) |
0/24(0%) |
Acceptable |
8/24(33.33%) |
6/24(25%) |
8/24(33.33%) |
0/24(0%) |
|
Unsatisfactory |
16/24(66.67%) |
18(75%) |
16/24(66.67%) |
24/24(100%) |
CT: total coliforms, CTT: thermotolerant coliforms, Staph. aureus: Staphylococcus aureus, Global app: Global appreciation, Values in brackets refer the ratio of number of samples according to criteria standards of assessment to the total number of samples analysed.
3.3. Overview of Milk Contaminants
The contaminants founded in milk and others dairy products are listed in Table 5. These contaminants can be defined as any form of pollution or contamination that makes a food unfit for consumption. Thus, according to Codex Alimentarius, a food hazard is any agent present in a food causing health damage after his ingestion. These contaminants may be of a chemical nature (pesticides, antibiotics, mycotoxins, trace elements metal (TEMs)), biological (microorganisms, enzymes) or physical (grains of sand, hair). Their origin being either endogenous or exogenous, makes the sanitary quality of local fermented foods unpredictable. Thus, there is a health risk with negative impact. This impact can be immediate in case of poisoning and allergies or delayed in case of cancers and degeneration of certain organs and physiological functions.
Table-5. Sources of hazards in fermented dairy products.
| Danger | Examples of contaminants |
| Microbiological | Pathogenic microorganisms (Pseudomonas, Aeromonas, Serratia, Acinetobacter, Alcaligenes, Achromobacter, Enterobacter, Chryseobacteriumand, Flavobacterium, Bacillus, Clostridium, Corynebacterium, Microbacterium, Micrococcus, Staphylococcus, Salmonella, Listeria, Shigella, E. coli), toxigenic (Aspergillus, Fusarium, Penicillum), parasites (Toxoplasma gondii, Entamoeba histolytica), virus (Vibrio cholera, Hepatitis A virus, Norovirus) and prions (BSE, GMO) |
| Chemical | Biogenic amines (putrescine, histamine, tyramine, cadaverine, sperimine, tryptamine) mycotoxins (aflatoxin, ochratoxin A, patulin, citrinin, paxillin, fumonisins, zearalenone, trichothecenes), ethyl carbamate, food additives, pesticide / antibiotic residues, chemical contaminants (rusty dishes and mines), allergens, phycotoxins (algal toxin) TEMs (Ni, Cr, Cu, Zn, Pb, As) and radioactive elements |
| Physical | Debris of metals, plastics, plants, glasses, grains of sand, animal hair, human hair and bone fragments |
Source: This table is the results of 34 articles dealing with contaminants in curdled milk.
Milk, both a food and a drink, is of great nutritional value for the consumer (Manzi et al., 2013). During his processing, milk from milking can be heated or unheated and then seeded with Bîisim missiga from old or unseeded Figure 1 and 2. This transformation is often carried out under very precarious hygienic conditions according to our observations. Thus, the poor hygienic quality of equipment, ingredients used and the non-respect or ignorance the rules of hygiene expose the product to contamination (Moullec, 2002; Millogo et al., 2018; Ayaz et al., 2018). Thus, from milking to consumption through processing, milk can undergo significant change due to action of microorganisms (Bonfoh et al., 2006; Kouamé-Sina, 2013). The deterioration of organoleptic qualities (taste, aroma and texture) and reduction of shelf life the milk are to do the action of alteration flora. This flora is composed of sporulating bacteria (Bacillus and Clostridium), certain yeasts and moulds, Escherichia coli and Enterobacter. Harmful, it often becomes pathogenic for consumers. However, contaminated, Bîisim missiga can be a vector for transmission of zoonoses (viral, bacterial and parasitic), prions and other toxic elements to humans (Lompo et al., 2006; Early, 2017; Asante et al., 2019). These pathogenic are responsible the damage on health of consumers and comes mainly from human, animals and environment (Edalati et al., 2019). Thus, Bacillus cereus, Campylobacter, Clostridium, Escherichia coli, Listeria monocytogenes, Salmonella and Staphylococcus are the pathogens frequently found in milk (Yobouet et al., 2014; Amenu et al., 2019). These microorganisms are the origin of food poisoning and digestive disorders. The level of this contamination is closely related to hygienic conditions of milking, state cleanliness of animal, material used, environment, knowledge and to application the good practices of rules hygiene by the actors (Maiwore et al., 2018; Millogo et al., 2018; Cissé et al., 2019). Some microorganisms pass transiently into their food producing toxins or spores, which after ingestion are very fatal for consumers (Murphy et al., 2019; Xiong et al., 2019). The presence of certain contaminants does not render this food completely unfit for human consumption, but depends the limited dose. This is the case of biogenic amines whose presence constitutes a significant health risk. But their low-grade consumption can’t be a serious risk. Because they can be degraded by anime oxidases in intestinal lumen (Pessione and Cirrincione, 2016; Gu et al., 2018).
When milk is kept in poor conditions, it is prone to contamination by toxigenic moulds and bacteriophages (Fernández et al., 2017; Nishimwe et al., 2019). The presence of these moulds in dairy products as Aspergillus, Fusarium, Stachybotrys and Penicillium potential mycotoxin producers represents a danger for human and animal health (Abo El-Makarem et al., 2019; Alnaemi, 2019). Toxins produced by theses moulds must be taken into account when monitoring the sanitary quality of fermented dairy products intended for consumption (Melini et al., 2017). These toxins can cause several disorders at the consumer manifested by many syndromes such as hepatotoxic, neurotoxic, mutagenic, teratogenic, carcinogenic and immunosuppressive effects (Alshannaq et al., 2018; Ezekiel et al., 2018). These effects can be manifested by gastroenteritis, haemorrhage, convulsions, paralysis, oestrogen, kidney and liver damage leading to cancer (Okpala and Ifeoma, 2019; Gauthier, 2016). Some practices, as feeding animals with altered foods, provide a route for transfer of these toxins to humans. These practices are real public health problems in rural areas where feed is mixed with food damaged by mould. Many studies were found that animals were alimented by contaminated feed and waiting time for milking after administration of antibiotics was not respected (Wanniatie et al., 2019). Similarly, we have also noticed the dirty environments of sales and transformations, the washing of materials used in traditional gold panning sites at watering points of animals (Cissé et al., 2018).
Others TEMs toxic as Aluminum and Barium can be found in many dairy and agricultural products (Bakircioglu et al., 2018; Tanoi et al., 2019). However, the presence of pesticide, antibiotic and TEMs in food can be fatal to consumers (Bakircioglu et al., 2018; Ziarati et al., 2018; Lapierre et al., 2019). Without doubt, the presence of all its contaminants is a logical result of lack of awareness and poor leadership on the concept of "One Health", a key factor in food safety (Roesel and Grace, 2016; Bell et al., 2018). Thus, hazard identification is the most important steps in risk assessment for locally sold foods to ensure everyone's health (Tourette, 2002). If all parameters of this factor are taken, there will be a reduction risk leading to positive impact on public health, ecology and economy according to Figure 6 (Bell et al., 2018).
Figure-6. General concept of the one health.
This study shows that there is a high microbiological risk in to Bîisim missiga production and processing chain in Burkina Faso. Monitoring and evaluation the health quality of milk for processing and consumption is necessary to risk reduction. To overcome this problem, establishment of training, awareness cleanliness, animal, environmental health, hygiene and storage conditions to benefit for farmers, processors and sellers are necessary.
| Funding: This was supported by the Laboratory of Applied Biochemistry and Immunology (LABIA) at University Joseph KI-ZERBO. |
| Competing Interests: The authors declare that they have no competing interests. |
| Contributors/Acknowledgement: All authors contributed equally to the conception, analysed data of the study, write manuscript and reviewed. We thank our Laboratory (LABIA) for the financial support made available to our disposal. |
Abo El-Makarem, H.S., A.A. Amer and H.A. Abdel Naby, 2019. Prevalence of some dangerous heavy metal residues and aflatoxins in milk and some dairy products. Alexandria Journal for Veterinary Sciences, 62(1): 158-165.Available at: https://doi.org/10.5455/ajvs.43520.
Alnaemi, H., 2019. Estimation of aflatoxin M1 levels in some dairy products manufactured from raw milk experimentally inoculated with Toxin. The Iraqi Journal of Veterinary Medicine, 43(1): 50-58.
Alshannaq, A.F., J.G. Gibbons, M.K. Lee, K.H. Han, S.B. Hong and J.H. Yu, 2018. Controlling aflatoxin contamination and propagation of aspergillus flavus by a soy-fermenting aspergillus oryzae strain. Scientific Reports, 8(1): 1-14.
Amenu, K., D. Grace, S. Nemo and B. Wieland, 2019. Bacteriological quality and safety of ready-to-consume milk and naturally fermented milk in Borana pastoral area, Southern Ethiopia. Tropical Animal Health and Production, 51: 2079-2084.Available at: https://doi.org/10.1007/s11250-019-01872-8.
Asante, J., A. Noreddin and M.E.E. Zowalaty, 2019. Systematic review of important bacterial Zoonoses in Africa in the last decade in light of the one health concept. Pathogens, 8(2): 50.Available at: https://doi.org/10.3390/pathogens8020050.
Australia New Zealand Food Authority (ANZFA), 2001. Guidelines for the microbiological examination of ready-to-eat foods.
Ayaz, W., A. Priyadarshini and A. Jaiswal, 2018. Food safety knowledge and practices among Saudi mothers. Foods, 7(12): 193.Available at: https://doi.org/10.3390/foods7120193.
Bakircioglu, D., N. Topraksever, S. Yurtsever, M. Kizildere and Y.B. Kurtulus, 2018. Investigation of macro, micro and toxic element concentrations of milk and fermented milks products by using an inductively coupled plasma optical emission spectrometer, to improve food safety in Turkey. Microchemical Journal, 136: 133-138.Available at: https://doi.org/10.1016/j.microc.2016.10.014.
Bell, V., J. Ferrão, L. Pimentel, M. Pintado and T. Fernandes, 2018. One health, fermented foods, and gut microbiota. Foods, 7(12): 195.Available at: https://doi.org/10.20944/preprints201809.0385.v1.
Boko, C., Y. Adje, G. Atindogbe, Y.M.G. Hounmanou, F. Dossa, P. Sessou and S. Farougou, 2016. Evaluation of the production technologies and the microbial and physico-chemical qualities of curdled milk produced in Benin. Journal of Applied Biosciences, 104(1): 10019-10033.Available at: https://doi.org/10.4314/jab.v104i1.14.
Bonfoh, B., C. Roth, A. Traoré, A. Fané, C. Simbé, I. Alfaroukh, J. Nicolet, Z. Farah and J. Zinsstag, 2006. Effect of washing and disinfecting containers on the microbiological quality of fresh milk sold in Bamako (Mali). Food control, 17(2): 153-161.Available at: https://doi.org/10.1016/j.foodcont.2004.09.015.
Cissé, H., J.M. Muandze-Nzambe, N.S. Somda, A. Sawadogo, S.M. Drabo, F. Tapsoba, C. Zongo, T. Y. and A. Savadogo, 2019. Assessment of safety and quality of fermented milk of camels, cows, and goats sold and consumed in five localities of Burkina Faso. Vet World, 12(2): 295-304.Available at: https://doi.org/10.14202/vetworld.2019.295-304.
Cissé, H., A. Sawadogo, B. Kagambèga, C. Zongo, Y. Traoré and A. Savadogo, 2018. Milk production and sanitary risk along the food chain in five cities in Burkina Faso. Urban Science, 2: 57.Available at: https://doi.org/10.3390/urbansci2030057.
CSAO-OCDE/CEDEAO, 2008. Livestock and regional market in the Sahel and West Africa: Potentialities and challenges. France: Sahel and West Africa Club Edition. pp: 1-182.
Duteurtre, G. and A. Vidal, 2018. The dairy sector in Bobo-Dioulasso. Final Report, Study Commissioned by AFDI: CIRAD, Montpellier.
Early, R., 2017. 1st Edn., Contamination of raw milk: Sources and routes up to the farm gate, microbial toxins in dairy products. Edited by Adnan Y. Tamime. 1st Edn., Published by John Wiley & Sons Ltd, Chapter 5. pp: 132-153.
Edalati, E., B. Saneei, M. Alizadeh, S.S. Hosseini, A.Z. Bialvaei and K. Taheri, 2019. Isolation of probiotic bacteria from raw camel's milk and their antagonistic effects on two bacteria causing food poisoning. New Microbes and New Infections, 27: 64-68.Available at: https://doi.org/10.1016/j.nmni.2018.11.008.
Ezekiel, C.N., K.I. Ayeni, J.M. Misihairabgwi, Y.M. Somorin, I.E. Chibuzor-Onyema, O.A. Oyedele, W.A. Abia, M. Sulyok, G.S. Shephard and R. Krska, 2018. Traditionally processed beverages in Africa: A review of the mycotoxin occurrence patterns and exposure assessment. Comprehensive Reviews in Food Science and Food Safety, 17(2): 334-351.Available at: https://doi.org/10.1111/1541-4337.12329.
Federation of Commerce and Distribution Companies (FCD), 2016. Microbiological criteria applicable from 2015 to private labels, brands and raw materials in their initial industrial packaging. Available from http://www.fcd.fr/media/filer_public/cb/d0/cbd057e4-e8b3-4ebd-b298-34f92c85267b/1201_fcd_criteres_microbiologiques_2016_produits_ls_mp_28012016.pdf.
Fernández, L., S. Escobedo, D. Gutiérrez, S. Portilla, B. Martínez, P. García and A. Rodríguez, 2017. Bacteriophages in the dairy environment: From enemies to allies. Antibiotics 6(4): 27.Available at: https://doi.org/10.3390/antibiotics6040027.
Gauthier, A., 2016. Mycotoxins in food and their impact on health PhD. Thesis, University of Bordeaux, Bordeaux: France.
Gu, J., T. Liu, J. Hou, L. Pan, F.A. Sadiq, L. Yuan, H. Yang and G. He, 2018. Analysis of bacterial diversity and biogenic amines content during the fermentation processing of stinky tofu. Food Research International, 111: 689-698.Available at: https://doi.org/10.1016/j.foodres.2018.05.065.
Hamadou, S. and Y. Sanon, 2005. Diagnosis of the milk sector in Burkina Faso, launching workshop of the collaborative research project, in regional integration, access to markets and diversification of agriculture in the WAEMU zone: Policy options for competitive and sustainable dairy sectors. CESAG, Senegal, Dakar.
Kouamé-Sina, S., 2013. Contribution to the risk management of microbial contamination and genotypic diversity of species of the bifidobacterium genus isolated from the local milk production chain in Abidjan. Doctoral Thesis: Nangui Abrogoua University, Abidjan , Ivory Coast.
Kouamé-Sina, S., A. Bassa, A. Dadié, K. Makita, D. Grace, M. Dje and B. Bonfoh, 2010. Microbial risk analysis of local raw milk in Abidjan. Rev Afri Prod Health, 8(N° S): 35-42.
Lapierre, L., M. Quintrel, F. Lagos-Susaeta, L.P. Hervé-Claude, R. Riquelme, P. Oviedo, M. Maino and J. Cornejo, 2019. Assessment of antimicrobial and pesticide residues in food products sourced from peasant family farming in Chile. Journal of Food Protection, 82(9): 1583-1590.Available at: https://doi.org/10.4315/0362-028x.jfp-19-044.
Lompo, L., N. Niculescu and C. Broutain, 2006. Approach to the development of a guide to good hygiene practices: Quality control in dairy processing. Report of the Sub-Regional Restitution Workshop: GRET, Ouagadougou, Burkina Faso.
Maiwore, J., M. Baane, L.T. Ngoune, J. Fadila, M.Y. Yero and D. Montet, 2018. Microbiological and physico-chemical quality of fermented milks consumed in Maroua (Cameroon). International Journal of Biological and Chemical Sciences, 12(3): 1234-1246.
Manzi, P., M. Di Costanzo and M. Mattera, 2013. Updating nutritional data and evaluation of technological parameters of Italian milk. Foods, 2(2): 254-273.Available at: https://doi.org/10.3390/foods2020254.
Melini, F., V. Melini, F. Luziatelli and M. Ruzzi, 2017. Raw and heat-treated milk: From public health risks to nutritional quality. Beverages, 3(4): 54.Available at: https://doi.org/10.3390/beverages3040054.
Millogo-Dah, P.A., F. Nikièma, H. Cissé, A. Somda, A.A.W. Ouédraogo, A. Tankoano, N.S. Somda, H. Sawadogo-Lingani and A. Savadogo, 2019. Evaluation of food safety management in artisanal and semi-industrial dairies of ouagadougou, Burkina Faso. Journal of Food Security, 7(3): 80-89.
Millogo, V., M. Sissao and G.A. Ouedraogo, 2018. Nutritional and bacteriological quality of samples of some local dairy products in the Burkina Faso production chain. International Journal of Biological and Chemical Sciences, 12(1): 244-252.
Moullec, M., 2002. Sources of microbiological contamination of cattle milk from production to consumption in southern countries. Doctoral Thesis, Montpellier II University, Montpellier, France.
Murphy, S., D. Kent, N. Martin, R. Evanowski, K. Patel, S.M. Godden and M. Wiedmann, 2019. Bedding and bedding management practices are associated with mesophilic and thermophilic spore levels in bulk tank raw milk. Journal of Dairy Science, 102(8): 6885-6900.Available at: https://doi.org/10.3168/jds.2018-16022.
Nishimwe, K., E. Bowers, J.D.D. Ayabagabo, R. Habimana, S. Mutiga and D. Maier, 2019. Assessment of aflatoxin and fumonisin contamination and associated risk factors in feed and feed ingredients in Rwanda. Toxins, 11(5): 1-15.
Ogunshe, A.A.O., A.A. Adeola and V.O. Adetunji, 2015. Hazard analysis critical control points of farmyard production of Wara-A popular Nigerian cattle milk food. Journal of Agriculture and Environmental Sciences 15: 69-82.
Okpala, C.O.R. and M.E. Ifeoma, 2019. Food hygiene/microbiological safety in the typical household kitchen: Some basic must knows for the general public. Journal of Pure and Applied Microbiology, 13 (2): 697-713.Available at: https://doi.org/10.22207/jpam.13.2.06.
Pessione, E. and S. Cirrincione, 2016. Bioactive molecules released in food by lactic acid bacteria: Encrypted peptides and biogenic amines. Front Microbiol, 7: 876.Available at: https://doi.org/10.3389/fmicb.2016.00876.
RCM, 2018. Microbiological criteria handbook, microbiological criteria for foods. Guidelines for Interpretation. Available from https://securite-alimentaire.public.lu/dam-assets/fr/professionnel/Denrees-alimentaires/Qualite-microbiologique/recueil_criteres_microbiologiques/F-054-05.pdf.
Roesel, K. and D. Grace, 2016. Food safety and informal markets: Animal products in Sub-Saharan Africa. Nairobi, Kenya: International Livestock Research Institute.
Tankoano, A., D. Kabore, A. Savadogo, A. Soma, N. Fanou-Fogny, D. Compaore-Sereme, J.D. Hounhouigan and H. Sawadogo-Lingani, 2016. Evaluation of microbiological quality of raw milk, sour milk and artisanal Yoghurt from Ouagadougou, Burkina Faso. African Journal of Microbiology Research, 10(16): 535-541.Available at: https://doi.org/10.5897/ajmr2015.7949.
Tanoi, K., N. Nihei and M. O’Brien, 2019. Agriculture in fukushima: Radiocesium contamination of agricultural products, in: S. Steinhauser, a. Koizumi and K. Shozugawa (Eds) Nuclear emergencies. Current topics in environmental health and preventive medicine. Singapore: Springer. pp: 139-150.
Tourette, I., 2002. Dairy sectors in Africa and critical points for controlling the health hazards of milk and milk products. Doctoral Thesis, Montpellier II University: Montpellier, France.
Wanniatie, V., M.B. Sudarwanto, T. Purnawarman and A. Jayanegara, 2019. Chemical compositions, contaminants, and residues of organic and conventional goat milk in Bogor District, Indonesia. Vet World, 12(8): 1218-1224.Available at: https://doi.org/10.14202/vetworld.2019.1218-1224.
Xiong, J., L. Peng, H. Zhou, B. Lin, P. Yan, W. Wu, Y. Liu, L. Wu and Y. Qiu, 2019. Prevalence of aflatoxin M1 in raw milk and three types of liquid milk products in central-south China. Food Control, 108: 106840.Available at: https://doi.org/10.1016/j.foodcont.2019.106840.
Yobouet, B.A., S.M. Kouamé-Sina, A. Dadié, K. Makita, D. Grace, K.M. Djè and B. Bonfoh, 2014. Contamination of raw milk with Bacillus cereus from farm to retail in Abidjan: Côte d’Ivoire and possible health implications. Dairy Science & Technology, 94(1): 51-60.
Ziarati, P., F. Shirkhan, M. Mostafidi and M. Zahedi, 2018. An overview of the heavy metal contamination in milk and dairy products. Acta Scientific Pharmaceutical Sciences, 2(7): 8-21.
Views and opinions expressed in this article are the views and opinions of the author(s), Journal of Food Technology Research shall not be responsible or answerable for any loss, damage or liability etc. caused in relation to/arising out of the use of the content. |